EasyManua.ls Logo

Panasonic TX-P50VT65B - 7.3 No Power Troubleshooting; 7.4 No Picture Troubleshooting; Drive Circuit LED Indicators

Panasonic TX-P50VT65B
44 pages
Print Icon
To Next Page IconTo Next Page
To Next Page IconTo Next Page
To Previous Page IconTo Previous Page
To Previous Page IconTo Previous Page
Loading...
22
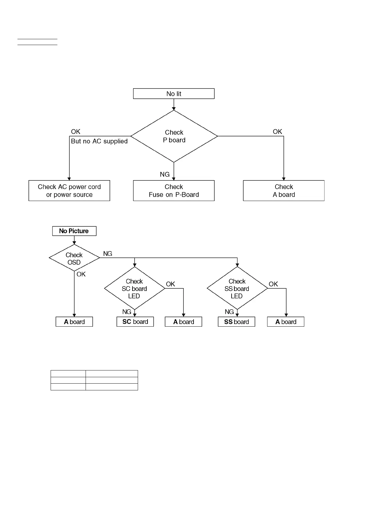
7.3. No Power
First check point
There are following 3 states of No Power indication by power LED.
1. No lit
2. Green is lit then turns red blinking a few seconds later. (See Power LED Blinking timing chart)
3. Only red is lit.
7.4. No Picture
7.4.1. Drive circuits LED indicator
Check that the following LEDs on the SC and SS-Board.
Power recovery LED
LED for check
SC D16583
SS D16254A

Related product manuals