EasyManua.ls Logo

Panasonic TX-P50VT65B - 9 Disassembly and Assembly Guide; Unit Disassembly Flow Chart

Panasonic TX-P50VT65B
44 pages
Print Icon
To Next Page IconTo Next Page
To Next Page IconTo Next Page
To Previous Page IconTo Previous Page
To Previous Page IconTo Previous Page
Loading...
25
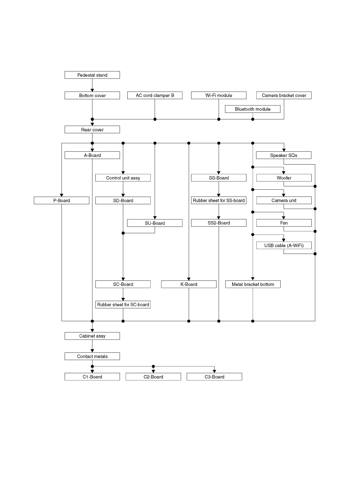
9 Disassembly and Assembly Instructions
9.1. Disassembly Flow Chart for the Unit
This is a disassembly chart.
When assembling, perform this chart conversely.

Related product manuals