EasyManua.ls Logo

Panasonic WH-SXC12H9E8 - External OFF;ON Control

Panasonic WH-SXC12H9E8
245 pages
To Next Page IconTo Next Page
To Next Page IconTo Next Page
To Previous Page IconTo Previous Page
To Previous Page IconTo Previous Page
Loading...
136
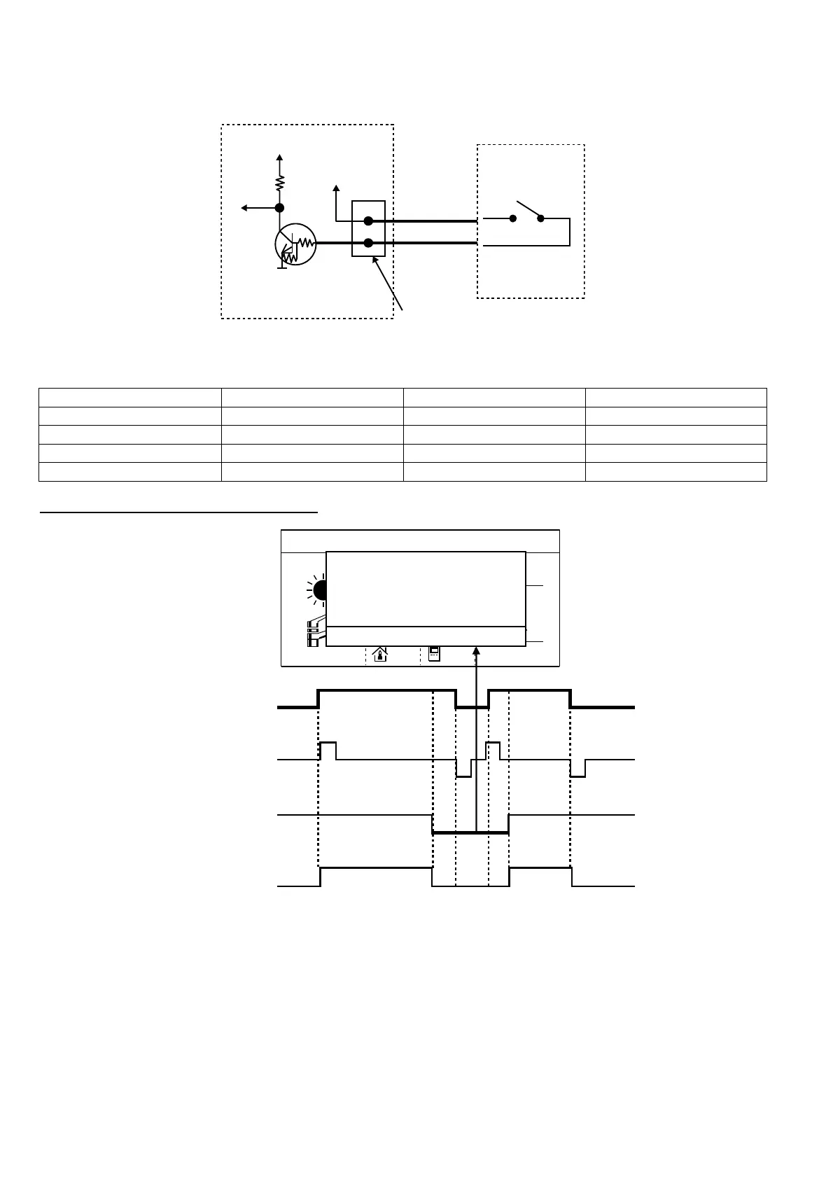
12.23 External OFF/ON Control
Communication circuit between indoor unit and external controller is as per below.
External
Controller
Panasonic
PCB
CN-THERMO
5V
12V
1
2
mico
Maximum length of communication cable is 50 meter.
Control content:
External Control Switch Control Panel OFF/ON Control Panel Power LED System Status
ON ON ON ON
ON OFF OFF OFF
OFF ON ON OFF
OFF OFF OFF OFF
Remocon Screen Display and Control Detail:
REMOTE
ON
ON ON
ON
OFF
OFF
UNIT
OFF
OFF
OFF
ON
CONTROLLER
LE
D
REMOTE
CONTROLLER
SIGNA
L
EXTERNA
L
CONTROLLER
SWITCH
23
1
44
40
10:34am , Mon
18
˚
c
˚
c
˚
c
˚
c
2
Turnedoffbyexternalswitch.
CANCEL
When External SW connection select "YES" from remocon installer menu:
- Heating or Cooling system will operate normally if the External Switch signal is ON.
- Once the External Switch turn OFF, System Turn OFF ( Heat pump, water pump, heater etc…)
- Remocon LED remain ON or OFF according to the current operation request.
- Pop up menu at remocon main screen as above screen to inform customer system stop by External Switch.
- It is possible to press cancel and return to main screen to do change of operation setting while waiting the
External Switch turn ON back.
- Remocon LED will always follow the latest changes from remocon.
- If no action on remocon for continuous 5 minutes, the pop up screen will show again on the screen.
- But once the External Switch Turn ON back, pop up screen will dsappear and system can operate normally
according to the latest operation setting and request.

Table of Contents

Other manuals for Panasonic WH-SXC12H9E8

Related product manuals