EasyManua.ls Logo

Peavey VYPYR PRO - Amplifier Rear Panel Connections; Power, Speaker, and Audio Output Connections

Peavey VYPYR PRO
36 pages
To Next Page IconTo Next Page
To Next Page IconTo Next Page
To Previous Page IconTo Previous Page
To Previous Page IconTo Previous Page
Loading...
Rear Panel
speaker
enable
defeat
out
ground lift
(Mic Simulated Direct Interface)
MSDI
TM
Serial Sticker
effects
loop
send
return
Consumo de energia 42Wh
Consumo de energia en modo de espera 42Wh
PRO-100
Peavey
Electronics Corp.
VYPYR
CHINA ZL95101119.7; GERMANY 69510380.6;
BUILT UNDER U.S. PATENT NOS. 5,647,004;
EPO 0662752 (GB DE); CANADIAN 2,139,717;
5,619,578; MEXICAN 190,227; JP 2891326;
TAIWAN R.O.C. INV. PAT NO. 075772
CAN-ICES-3(B)/NMB-3(B)
120V 60Hz
42 WATTS
PRO-100
VYPYR
®
DESIGNED AND ENGINEERED IN U.S.A.
MADE IN CHINA
A PRODUCT OF PEAVEY ELECTRONICS CORP.
CAUTION
WARNING:
OR ELECTRIC SHOCK, THIS APPARATUS
LIQUIDS, SUCH AS VASES, SHOULD NOT
SHOULD NOT BE EXPOSED TO RAIN OR
MOISTURE AND OBJECTS FILLED WITH
TO PREVENT THE RISK OF FIRE HAZARD,
BE PLACED ON THIS APPARATUS.
REPLACE WITH SAME TYPE 250 VOLT FUSE.
TO REDUCE THE RISK OF FIRE
DANS LE BUT DE REDUIRE LES
AVIS:
ELECTRIQUE, CET APPAREIL NE DOIT PAS
RISQUES D’INCENDIE OU DE DECHARGE
ETRE EXPOSE A LA PLUIE OU A L’HUMIDITE
ET AUCUN OBJET REMPLI DE LIQUIDE, TEL
QU’UN VASE, NE DOIT ETRE POSE SUR
CELUI-CI. REMPLACER PAR UN FUSIBLE DE
MEME TYPE ET DE 250 VOLTS.
AVIS:
RISQUE DE CHOC ELECTRIQUE
NE PAS OUVRIR
footswitch
MIDI out
(or MIDI in)
USB
power sponge
100%1%
50%
level
®
17
18
20 2321
25
26
27
24
22
17
19
18
20
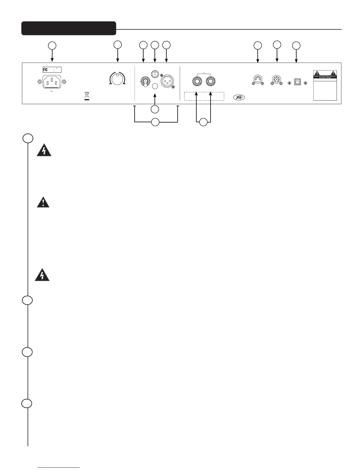
AC Power Inlet
is is the receptacle for an IEC line cord, which provides AC power to the unit. Connect the line
cord to this connector to provide power to the unit. Damage to the equipment may result if improper
line voltage is used. Never break o the ground pin on any equipment. It is provided for your safety. If the
outlet used does not have a ground pin, a suitable grounding adapter should be used and the third wire
should be grounded properly. To prevent the risk of shock or re hazard, always make sure that the ampli-
er and all associated equipment is properly grounded.
NOTE: FOR UK ONLY
As the colours of the wires in the mains lead of this apparatus may not correspond with the coloured
markings identifying the terminals in your plug, proceed as follows: (1) e wire which is coloured green
and yellow must be connected to the terminal which is marked by the letter E, or by the Earth symbol, or
coloured green or green and yellow. (2) e wire which is coloured blue must be connected to the termi-
nal which is marked with the letter N, or the colour black. (3) e wire which is coloured brown must be
connected to the terminal which is marked with the letter L, or the colour red.
To avoid the risk of electrical shock, do not place ngers or any other objects into empty tube sockets
while power is being supplied to unit.
Power Sponge
e Power Sponge allows the user to adjust the natural clipping or distortion of the power amp section of
the amplier. is feature allows the amplier headroom to be raised or lowered, thus, allowing the am-
plier to be “pushed” at a much lower volume. At a setting of 100%, the amp will have greater clean head-
room; at 50%, the amp will begin to distort at the same volume.
MIC SIMULATED DIRECT INTERFACE - MSDI™
Peavey’s exclusive MSDI™ simulates the sound of a microphone placed approximately 8” from a loud-
speaker cone, allowing the user to send an accurate, good quality signal to the mixing console without
any acoustic spill from other instruments on stage. is is a non-powered output and safe for use with any
mixing console.
Speaker Engage/Defeat Switch
is eectively disconnects any speaker/cabinet connected to the SPEAKER OUTPUT. is enables the
user to monitor their playing using the signal from either the MSDI™ output, USB output or headphone
output. erefore they can play or record at much lower volume levels.
19

Other manuals for Peavey VYPYR PRO

Related product manuals