EasyManua.ls Logo

PEERLESS PureFire REV2 PF-110 - Central Heating

Default Icon
95 pages
Print Icon
To Next Page IconTo Next Page
To Next Page IconTo Next Page
To Previous Page IconTo Previous Page
To Previous Page IconTo Previous Page
Loading...
42
C. BOILER CONTROL
1. Pump Modes:
The P
UREFIRE
®
control enables the installer to choose
from 3 different pump modes depending on the
installation. Table 8.3 provides a brief overview of the
3 available pump modes. The following are detailed
explanations of the pump modes.
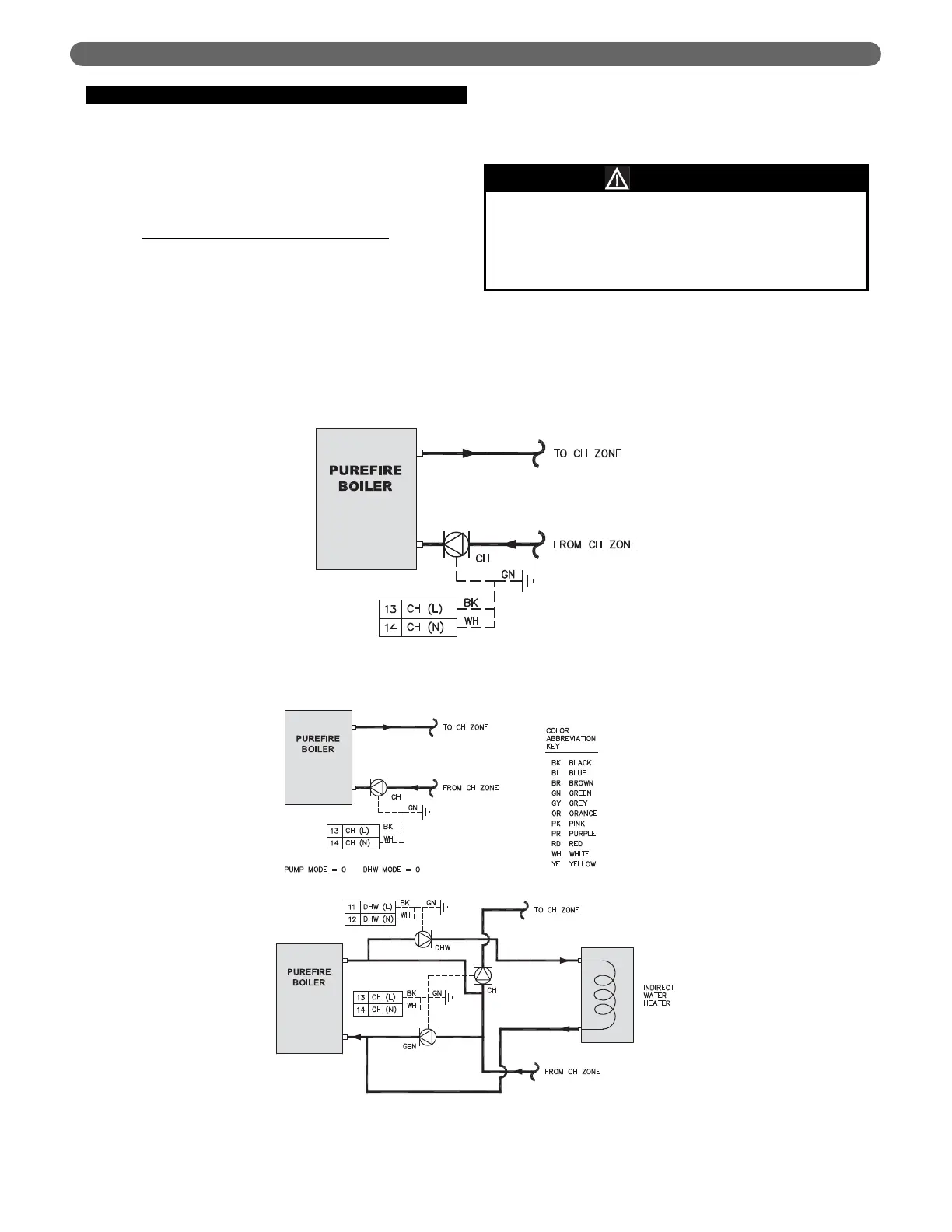
Pump Mode 0 – CH or CH&DHW Pump
:
This mode is intended for a single heating zone with,
or without, a DHW tank. Figure 8.2 shows typical
piping for a single zone without DHW. Figure 8.3
shows typical piping for a single zone with DHW.
In this case, circulation through the boiler is to be
provided by the CH pump when in a central heating
mode. When satisfying a DHW demand, the
circulation through the boiler is provided by the
DHW pump.
Figures 8.2 & 8.3 both show the electrical connections
from the boiler to the circulators. Either the CH pump
or the DHW pump can be energized but they can
never run simultaneously.
BOILER CONTROL: INTERNAL WIRING & OPERATION
The CH and DHW circulator must be sized correctly
to provide the minimum flow required through the
boiler. If the boiler is not piped primary/secondary do
not rely on the pump recommendations in Section 4,
Water Piping.
NOTICE
Figure 8.2: Pump Mode = 0, 1, or 2, DHW Mode 0
Figure 8.3: Pump Mode = 0, DHW Mode = 1 or 2

Table of Contents

Related product manuals