EasyManua.ls Logo

Philips 14PV120 - Page 7

Philips 14PV120
63 pages
Print Icon
To Next Page IconTo Next Page
To Next Page IconTo Next Page
To Previous Page IconTo Previous Page
To Previous Page IconTo Previous Page
Loading...
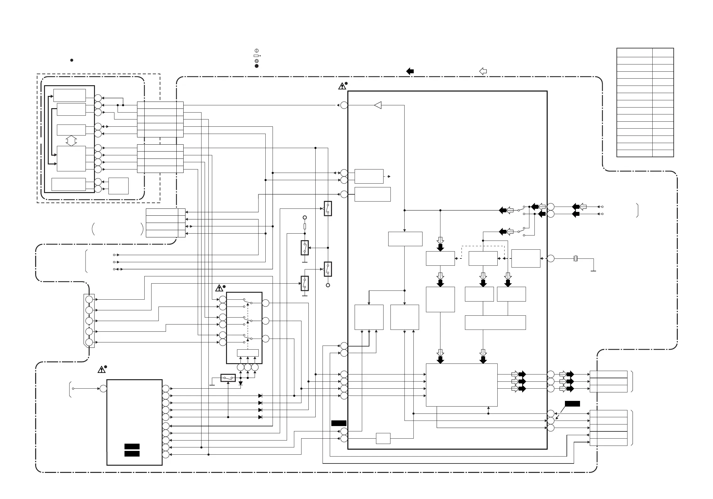
T6410BLC1-7-21 1-7-22
X301
4.43MHz
CL301A
CL302A
IC301
(VIDEO/AUDIO/CHROMA/DEFLECTION/IF)
IC201
(SYSTEM CONTROL/OSD)
V-SYNC
TEXT-L
OSD-R
OSD-G
OSD-B
OSD-BLK
H-SYNC
SLOW-SW
C-VIDEO
C-VIDEO
RAPID-SW
OSD-G
OSD-R
OSD-B
59
58
60
62
63
64
82
TU1-VIDEO
FROM
VIDEO BLOCK
TO
CRT/H.V. BLOCK
CL301B
FROM/TO
CRT/H.V. BLOCK
CL302B
BLUE2
GREEN1
RED
Chroma Block Diagram
SDA
SCL
FROM/TO
SERVO/SYSTEM
CONTROL BLOCK
FROM
VIDEO
BLOCK
IC901 (TELETEXT DECODER)
REC VIDEO SIGNAL PB VIDEO SIGNAL
Mode : SP/REC
WF18
WF17
WF10
WF11
CN303
CN901 CN751
CN752CN902
X901
(NO CONNECTION)
CN303 is used for
adjustment at factory
I
2
C-OPEN
3
FBP3
H-DRIVE2
ACL6
V-RAMP-FB5
V-DRIVE4
MAIN CBA
32
21
17
12
13
30
28
20
27
11
10
14
31
15
16
6
7
43
36
VIDEO
34
CHROMA
TRAP
SERIAL
I/F
INTELLIGENT
MONITORING
CHROMA
BPF
PAL
DECODER
SECAM
DECODER
BASE BAND
1H DELAY LINE
SYNC
SEPARATION
LUMA
SIGNAL
PROCESS
CIRCUIT
H-SYNC
PROCESS
CIRCUIT
V-SYNC
PROCESS
CIRCUIT
OSD MIX/RBG MATRIX/
BLANKING
TUNER
LINE/PB
TUNER
LINE/PB
CLOCK
CONTROL
CIRCUIT
" " = SMD
NOTE FOR WIRE CONNECTORS:
1. PREFIX SYMBOL "CN" MEANS CONNECTOR.
(CAN DISCONNECT AND RECONNECT.)
2. PREFIX SYMBOL "CL" MEANS WIRE-SOLDER
HOLES OF THE PCB.
(WIRE IS SOLDERED DIRECTLY.)
TEST POINT INFORMATION
:INDICATES A TEST POINT WITH A JUMPER WIRE ACROSS A HOLE IN THE PCB.
:USED TO INDICATE A TEST POINT WITH A COMPONENT LEAD ON FOIL SIDE.
:USED TO INDICATE A TEST POINT WITH NO TEST PIN.
:USED TO INDICATE A TEST POINT WITH A TEST PIN.
37
23
36
50
49
35
32
33
34
41
42
40
SW CTL
IC703 (SW)
5
3
4
2
1
15
12
13
14
7
16
8
11
15
56
61
65
68
I
2
C I/F
TELETEXT
DECODER
OSC/CLOCK
GENERATOR
TEXT CBA
12MHz
OSC
JK703
109 11
Q710
Q702
Q706
Q704
+5V
+5V
Q711
SLOW-SW-IN
RGB CONT
RAPID-SW-IN
DISPLAY
TIMING
ADC/
DATA SLICER
INV
INT.MONITOR
1
I
2
C-OPEN 2
SDA 4
SCL 5
2 2OSD-BLK
4 4OSD-B
6 6OSD-G
3 3OSD-R
5 5Y-SW-OUT
2 2H-SYNC
4 4SDA
3 3SCL
1 1V-SYNC
M, N, O, P
Comparison Chart of
Models & Marks
Model Mark
14PV225/07
14PV225/01
14PV225/58
14PV225/39
14PV422/07
14PV125/07
14PV125/01
14PV120/07
14PV425/07
14PV125/58
14PV125/39
14PV125/39
14PV422/01
14PV422/58
14PV422/39
M
N
O
P
Q
R
S
T
U
V
W
X
Y
Z

Related product manuals