EasyManua.ls Logo

Philips 14PV120 - Page 8

Philips 14PV120
63 pages
Print Icon
To Next Page IconTo Next Page
To Next Page IconTo Next Page
To Previous Page IconTo Previous Page
To Previous Page IconTo Previous Page
Loading...
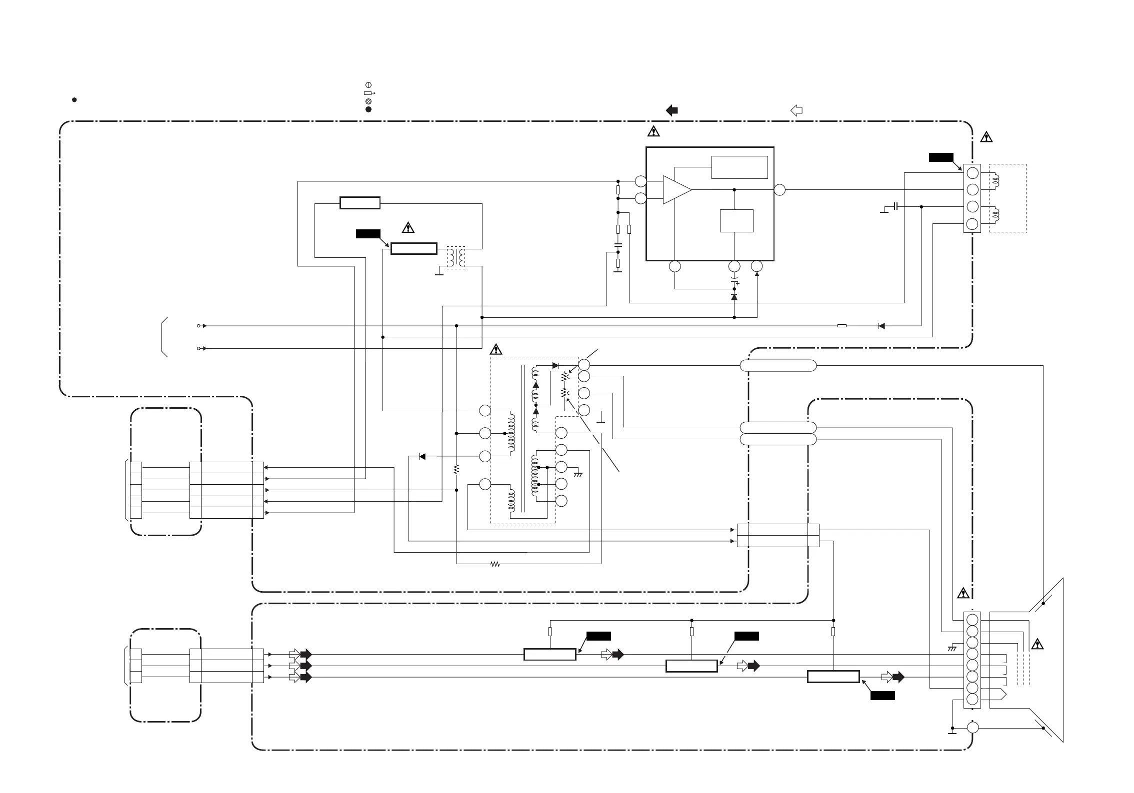
PUMP
UP
AMP
THERMAL
PROTECTION
3
6
7
1
5
8
10
7
9
6
GREEN AMP
BLUE AMP
Q501
Q502
Q503
H.DRIVE
Q533
Q551
T552
T6410BLCRT
CRT/H.V. Block Diagram
V-
DRIVE
H-
DRIVE
L551
DEFLECTION-YOKE
IC551 (V-DEFLECTION CONTROL)
T551 F.B.T.
ANODE
FOCUS
SCREEN
CRT CBA
R
G
B
HEATER
ANODE
GND
V501
CRT
GND
FOCUS
SCREEN
JK501
HEATER 11
CN501
CL501BCL501A
REC VIDEO SIGNAL PB VIDEO SIGNAL
CN551
P-ON+160V 33
FROM/TO
CHROMA BLOCK
CL302A
11
S
F
HV
FOCUS VR
SCREEN VR
1-7-241-7-23
+B
FROM
POWER SUPPLY BLOCK
DEF+B
H.OUTPUT
1
5
3
4
5
4
3
1
WF12
WF15WF14
WF16
WF13
RED AMP
Mode : SP/REC
CN502
2
VCC
" " = SMD
NOTE FOR WIRE CONNECTORS:
1. PREFIX SYMBOL "CN" MEANS CONNECTOR.
(CAN DISCONNECT AND RECONNECT.)
2. PREFIX SYMBOL "CL" MEANS WIRE-SOLDER
HOLES OF THE PCB.
(WIRE IS SOLDERED DIRECTLY.)
TEST POINT INFORMATION
:INDICATES A TEST POINT WITH A JUMPER WIRE ACROSS A HOLE IN THE PCB.
:USED TO INDICATE A TEST POINT WITH A COMPONENT LEAD ON FOIL SIDE.
:USED TO INDICATE A TEST POINT WITH NO TEST PIN.
:USED TO INDICATE A TEST POINT WITH A TEST PIN.
2
3
4
CN301CL301B
FROM CHROMA
BLOCK CL301A
JUNCTION-C
CBA
JUNCTION-B
CBA
CN552
CN302CL302B
H.V./POWER SUPPLY CBA
2 2RED
4 4GREEN
3 3BLUE
4 4V-DRIVE
2 2H-DRIVE
3 3FBP
6 6ACL
5 5V-RAMP-FB
4
3
3
6
5

Related product manuals