EasyManua.ls Logo

Philips 22HFL3330D/10 - Power Board: Adapter; Pb01

Philips 22HFL3330D/10
78 pages
Print Icon
To Next Page IconTo Next Page
To Next Page IconTo Next Page
To Previous Page IconTo Previous Page
To Previous Page IconTo Previous Page
Loading...
64TPM1.3HE LA 7.
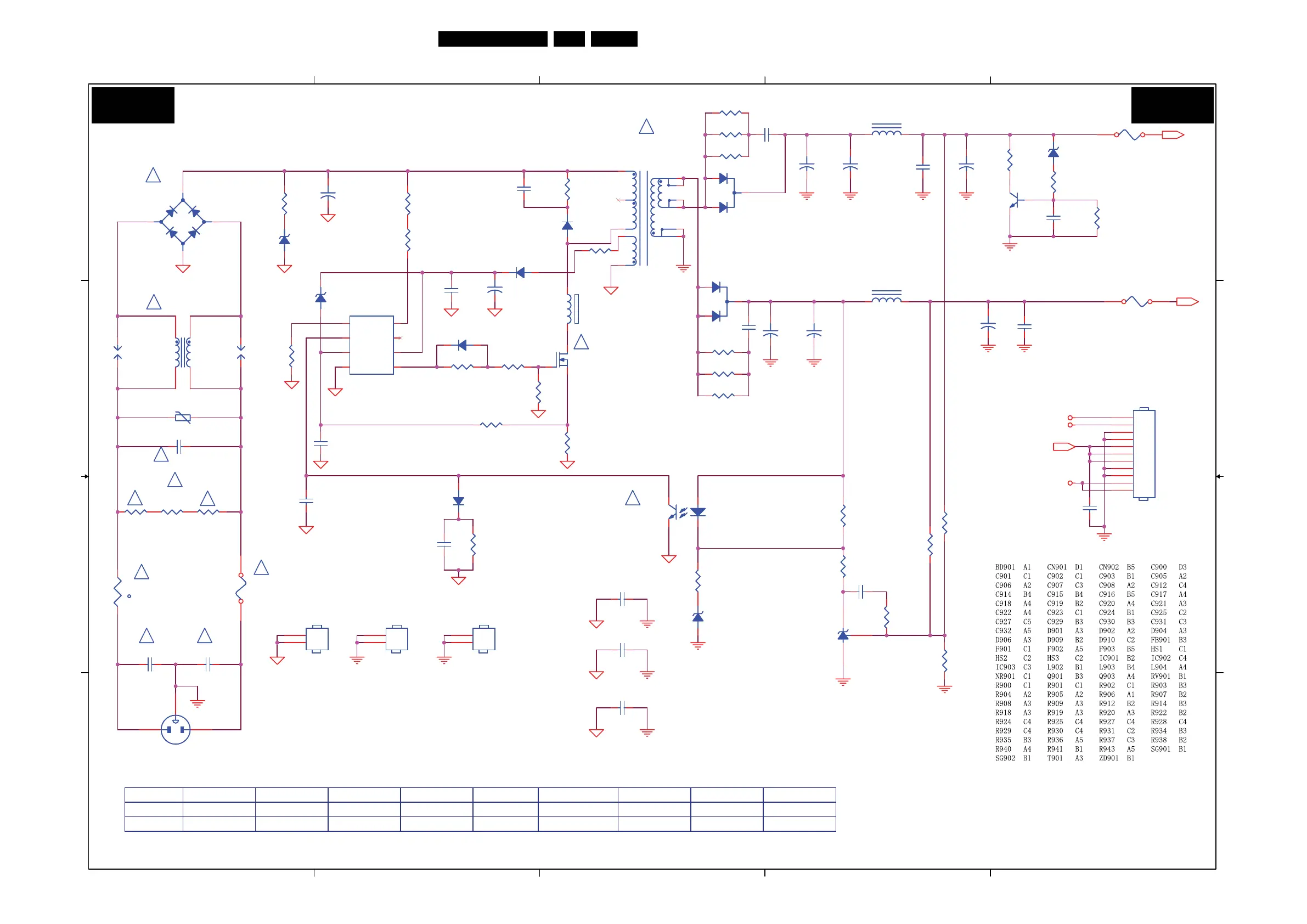
Circuit Diagrams and PWB Layouts
Power Board: Adapter
1
1
2
2
3
3
4
4
5
5
A A
B B
C C
D D
+5V
+5V
+16V
DIM
+16V
ON/OFF
FG
FG
FG
C914C917 C930
22W ATV(12V)
22W DTV(16V)
ZD920
93G 39S 44 T
RLZ13B ROHM
80TL22T 5 L NC
MODE
RLZ18B
R929
61G0805330 2F
33K 1/8W 1%
93G 39S 40 T
61G0805430 2F
43K 1/8W 1%
T901
80TL19T 33 N
67T 2046812KT67G215S1024KV
D906
67T204V331 3K
67G215S1024KV
C918
NC 67G215S1023KV
93G 64 53 F
YG906C2RSC
67G215S1023KV 93G 60268
YG865C15RSC
C905
067G315Z12115K
067G 41Z15115K
150uF450VAC 19TV
0.39 2W 19TV
AS431AZTR-E1 19TV
+
C930
680uF/10V
+
C930
680uF/10V
!!
1
2
3
D904
SP10100
93G 60267
D904
SP10100
93G 60267
1
2
HS2
HEAT SINK (D904)
HS2
HEAT SINK (D904)
L904
3.5uH
L904
3.5uH
12
3
CN901
SOCKET
CN901
SOCKET
R943
470R 1/8W
R943
470R 1/8W
!!
+
C905
150uF450VAC 22TV
+
C905
150uF450VAC 22TV
R909
3.3R 1/4W
R909
3.3R 1/4W
SG902
SPARK GAP
SG902
SPARK GAP
!!
C900
NC
C900
NC
R919
100R 1/4W
R919
100R 1/4W
C924
220pF
C924
220pF
C906
2200pF 2KV
C906
2200pF 2KV
1
2
HS1
HEAT SINK(Q901)
HS1
HEAT SINK(Q901)
ZD901
NC
ZD901
NC
R914
0.36R 2W 22TV
R914
0.36R 2W 22TV
!!
!!
D901
FR107
D901
FR107
IC902
KIA431VLA 22TV
IC902
KIA431VLA 22TV
C901
0.001uF/250VAC
C901
0.001uF/250VAC
C932
0.001uF
C932
0.001uF
C929
0.001uF
C929
0.001uF
!!
C912
0.022uF/25V
C912
0.022uF/25V
C921
0.001uF
C921
0.001uF
R900
620K 1/4W
R900
620K 1/4W
6
8
5
4
2
3
11
10
12
9
7
T901
POWER X'FMR
80TL22T 5 L
T901
POWER X'FMR
80TL22T 5 L
R929
43K 1/8W 1%
R929
43K 1/8W 1%
F903
Jumper
F903
Jumper
12
FB901
Jumper
FB901
Jumper
!!
+
C918
1000uF/25V
+
C918
1000uF/25V
Q903
PMBS3904
57G 417 4
Q903
PMBS3904
57G 417 4
Q901
STP10NK70ZFP
57G 667 21
Q901
STP10NK70ZFP
57G 667 21
R927
3K6 1/8W 1%
R927
3K6 1/8W 1%
R903
100R 1/4W
R903
100R 1/4W
ZD920
RLZ18B
ZD920
RLZ18B
!!
R941
100K 1/8W 1%
R941
100K 1/8W 1%
C927
0.1uF
C927
0.1uF
C925
NC
C925
NC
C919
0.1uF
C919
0.1uF
R930
2.43K 1/8W 1%
R930
2.43K 1/8W 1%
ZD903
P6KE440A
ZD903
P6KE440A
R931
NC
R931
NC
1
4
2
3
L902
L
73L 174 40 HG
L902
L
73L 174 40 HG
D910
NC
D910
NC
R905
8K2 1/4W
R905
8K2 1/4W
R935
100R 1/4W
R935
100R 1/4W
R920
100R 1/4W
R920
100R 1/4W
C920
0.1uF
C920
0.1uF
D902
FR103
93G 6038T52T
D902
FR103
93G 6038T52T
Jumper
F902
Jumper
R901
620K 1/4W
R901
620K 1/4W
R922
200 1/8W
R922
200 1/8W
!!
R912
10R 1/8W
R912
10R 1/8W
C903
0.47UF
C903
0.47UF
RT
1
COMP
2
CS
3
GND
4
OUT
5
VCC
6
NC
7
HV
8
IC901
LD7575APS
56T 379107
IC901
LD7575APS
56T 379107
R906
1K 1/4W
R906
1K 1/4W
+
C922
470uF/25V
+
C922
470uF/25V
D909
LL4148
D909
LL4148
R925
150R 1/8W
R925
150R 1/8W
1
2
HS3
HEAT SINK(D906)
HS3
HEAT SINK(D906)
SG901
SPARK GAP
SG901
SPARK GAP
1
2
3
D906
YG906C2RSC
93G 64 53 F
D906
YG906C2RSC
93G 64 53 F
L903
3.5uH
L903
3.5uH
!!
!!
+
C915
470uF/16V
+
C915
470uF/16V
C902
0.001uF/250VAC
C902
0.001uF/250VAC
RV901
Varistor
RV901
Varistor
+
C908
22uF/50V
+
C908
22uF/50V
R937
NC
R937
NC
C907
NC
C907
NC
12
t
NR901
NTCR
61G 58 9T
t
NR901
NTCR
61G 58 9T
R907
10R 1/8W
R907
10R 1/8W
R924
NC
R924
NC
C923
470pF/25V
C923
470pF/25V
1
2
3
4
5
6
7
8
9
10
11
CN902
CONN
CN902
CONN
R904
8K2 1/4W
R904
8K2 1/4W
R918
100R 1/4W
R918
100R 1/4W
2
1
3
4
-
+
BD901
GBU408
93G 50460900
-
+
BD901
GBU408
93G 50460900
R936
1K 1/4W
R936
1K 1/4W
R938
10K 1/8W
R938
10K 1/8W
R940
150R 2W
R940
150R 2W
!!
R928
0 1/8W
R928
0 1/8W
+
C914
NC
+
C914
NC
+
C917
1000uF/25V
+
C917
1000uF/25V
12
43
IC903
PC123X2YFZOF
56G 139 3A
IC903
PC123X2YFZOF
56G 139 3A
!!
R908
100K 2W
R908
100K 2W
ZD902
NC
ZD902
NC
R934
100R 1/4W
R934
100R 1/4W
R902
620K 1/4W
R902
620K 1/4W
F901
FUSE
84G 56 4 B
F901
FUSE
84G 56 4 B
C916
0.1uF
C916
0.1uF
C931
0.001uF/250V
C931
0.001uF/250V
POWER BOARD: ADAPTER
PB01 PB01
I_18120_047.eps
270608

Table of Contents

Related product manuals