EasyManua.ls Logo

Philips 22PFL3606/77 - Page 25

Philips 22PFL3606/77
63 pages
Print Icon
To Next Page IconTo Next Page
To Next Page IconTo Next Page
To Previous Page IconTo Previous Page
To Previous Page IconTo Previous Page
Loading...
Circuit Descriptions
EN 25TPM8.3L LA 7.
2011-Sep-30
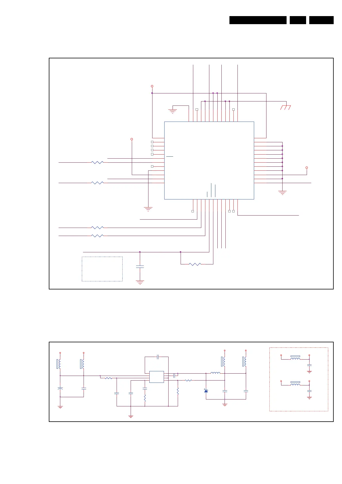
7.4.5 Audio Amplifier (U602)
The platform use I
2
S to link audio amplifier IC.
Figure 7-8 Audio Amplifier (U602)
7.4.6 Tuner power
AOZ1242AI provides the tuner power of approximately 5 V.
Figure 7-9 Tuner power
19190_214_110905.eps
110905
OSDA0
AOLRCK
AMP_PLL#
C631
0.47uF 16V
AMP_LB
AMP_DEF
R651 33R 1/16W 5%
AMP_PWR
AMP_LA
AMP_SA0
OSCL0
AMP_SA1
AMP_ERROR#
AMP_PD#
AMP_MONO
H: ON
L: Power Down
AOMCLK
U602
AD82587-LE48NAY
1
2
3
4
5
6
7
8
9
10
11
12
13
14
15
16
17
18
19
20
21
22
23
24
25
26
27
28
29
30
31
32
33
34
35
36
37
38
39
40
41
42
43
44
45
46
47
48
49
VDDLA
NC
NC
NC
NC
PLL
MCLK
CLK_OUT
DGND
DVDD
DEF
SDATA
NC
MONO
LRCIN
BCLK
PD
ERROR
RESET
SA0
SA1
NC
NC
SCL
SDA
DGND
DVDD
NC
NC
NC
NC
NC
NC
NC
NC
VDDRA
RA
NC
GNDR
NC
RB
VDDRB
VDDLB
LB
NC
GNDL
NC
LA
THERMALPAD
R649
33R 1/16W 5%
R650 33R 1/16W 5%
DVDD3V3_AMP
R648
33R 1/16W 5%
AMP_PD#
AMP_RB
AMP GND
AMP_RESET#
AMP_PD#
AOSDATA0
DVDD3V3_AMP
AOBCLK
R654
0R05 1/16W
AMP_ERROR#
AMP_RA
19190_210_110905.eps
110926
5V_TUNER
R734
47K 1/16W 5%
U703
AOZ1242AI
1
2
3
45
6
7
8
LX
BST
GND
FBCOMP
EN
VIN
VBIAS
D702
SX34
1 2
C739
NC/1UF 10V
5V_BUCK
C732
180P 50V
C731
1uF 50V
C738
NC/1UF 10V
FB725
NC/120R/3000mA
1 2
C734 1uF 25V
L703
15uH
C737
10uF 25V
FB723
120R/3000mA
1 2
5.2 V Main Power (3 A)
FB724
120R/3000mA
1 2
C736
10uF 25V
C733
1.2nF 50V
R736
56K 1%
BUCK_USB2
FB722
NC/120R/3000mA
1 2
FB721
NC/120R/3000mA
1 2
5V_BUCK
+12V24V_12V_SW
18V4_BUCK
5V_BUCK
C730
1uF 50V
R735
15K 1/16W 5%
R737
10K 1%
C735
100N 50V
FB720
120R/3000mA
1 2
+
C729
100UF 50V

Related product manuals