EasyManua.ls Logo

Philips 32PFL7803D/10 - 7.41 SSB: Class D

Philips 32PFL7803D/10
152 pages
Print Icon
To Next Page IconTo Next Page
To Next Page IconTo Next Page
To Previous Page IconTo Previous Page
To Previous Page IconTo Previous Page
Loading...
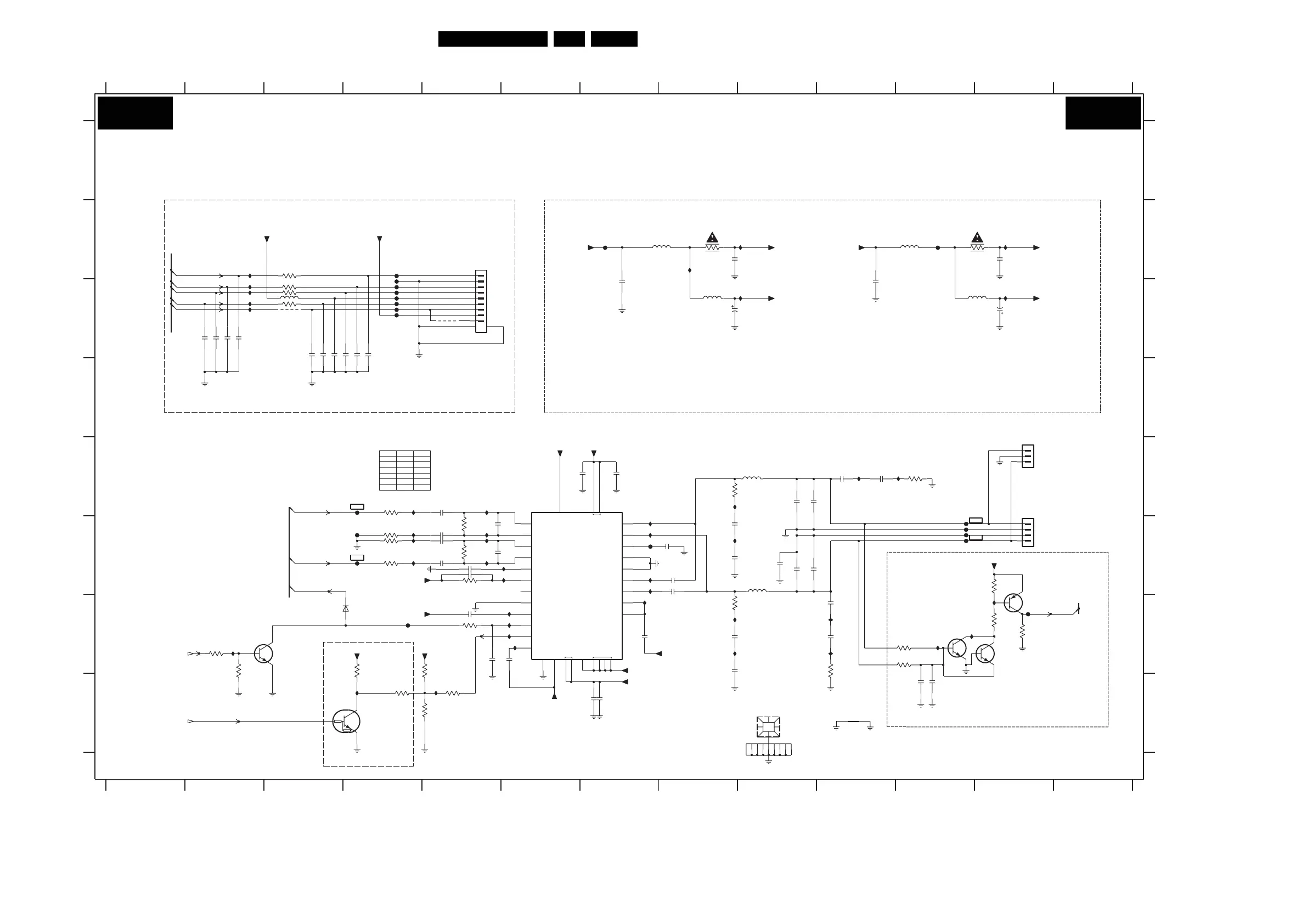
Circuit Diagrams and PWB Layouts
105Q528.2E LB 7.
SSB: Class D
HVP1
DIAG
OUT2
OUT1
CGND VSSA
IN1P
VSSD|HW
IN1N
IN2P
IN2N
INREF
OSCREF
OSCIO
HVPREF
DREF
ENGAGE
POWERUP
TEST
GND_HS
VDDP
VSSP
VDDA
STAB2
STAB1
BOOT2
BOOT1
HVP2
1735446-3
1D11
100p
2D5B
GNDSND
ID14
3D40 G4
3D41 G4
3D42 G10
3D43 H4
2D5B C2
7D12 G11
-8V2
ID10 B2
2D5C C2
FD30 G4
FD28 F4
7D10 E6
FD29 G12
7D11 F12
6D01 G4
2D51 G6
2D52 G5
2D53 G9
2D54 H11
3D44 H5
3D45 H4
2D5A C2
678 910111213
123 4
TO SPEAKERS
A
B
H
1D12 F12
2D10 B8
2D11 B12
11
1D10 B5
1D11 E12
2D12 C7
12
2D5E C2
2D5F H11
3D10 B3
3D11 C3
G
ID52 H4
ID53 H5
TO LED PANEL
F
D
E
G
H
C
ID39 G7
ID40 G12
10K
3D20
NC
EMC
ID45 G11
ID42 G6
RIGHT -
-1V3
3D25
*
ID44 G10
-7V6
ID43 G9
ID22 E4
ID23 E5
ID24 E9
ID25 F7
FD26 F12
ID41 G6
12V2
2V6
FD25 F4
6K8
3D21
LCD
*
22K
FD27 F7
FD21 E4
FD22 F12
FD23 F12
FD24 F12
*
ID13 B12
ID14 C2
5D11 C8
DC-DETECTION
*
ID12 C2
5D12 E9
ID11 C2
5D10 C11
7D13 G3
7D15 G12
7D16 H4
9D0A C5
FD20 B7
GNDSND
RESERVED
-2V8
-2V8
LEFT +
6K8
3D28 F12
4V7
3D27 F5
3D25 F4
-12V2
FD17 C4
FD16 C4
3D22 F4
FD19 B11
ID15 C2
ID16 B9
ID17 C12
ID18 C9
3D22
12K
-2V6
FD11 C4
(DC-DC)
ID28 F7
ID31 F4
10K
ID19 E10
ID21 B8
ID30 F9
ID20 E11
9D10 C3
FD10 B4
ID29 F5
ID33 F5
ID47 G11
ID26 F4
ID27 F5
ID46 G6
ID32 F4
ID35 F6
*
10K
12V2
8V9
ID34 F6
3D18 E11
3D19 E9
3D20 E4
3D21 F5
3D37 G2
12K
3D38 G11
3D39 G2
EMC
FD13 C4
3V2
-2V8
*
FD15 C4
3D36 G11
FD14 C4
2D31 F9
2D32 F6
2D33 F5
3D23 F4
3D24 F5
2D36 F6
2D37 F9
2D38 F9
FD12 C4
ID36 F7
3D24
3D23
3V9
ID49 G9
GNDSND
ID48 G6
ID38 F7
C
D
E
F
3D33 G12
2D45 F8
2D35 F8
2D46 G10
3D35 G12
2D43 F5
6K8
3D29 G9
2D44 F8
3D34 G5
CLASS D
*
10K
2D18 C3
-12V2
2D34 F5
2D19 C3
2D20 C3
2D21 C4
2D22 C4
2D23 C4
2D24 E10
2D25 E10
2D26 E6
2D27 E7
2D28 E9
2D29 E10
2D30 E5
-2V8
PDP
ID51 G2
ID50 G10
2D14 C10
2D16 C9
2D17 C12
6K8
5123
2D39 F5
2D40 F9
2D41 F10
2D42 F5
4
2D47 G5
2D48 G7
2D49 G9
2D50 G10
5D16 C3
3D15 B11
3D16 C3
3D14 B8
5D14 B8
22K
5D13 F9
3D12 C3
5D15 B11
5678 910
2D55 H7
2D56 H7
13
A
B
4K73D34
3D22
1n0
2D38
10K
220K
3D38
ID30
1u02D39
3D37
10K
ID44
7D11
BC857BW
FD26
FD16
2D18
100p
100p 2D19
GNDSND
1n0
2D29
220p
2D36
+3V3
GNDSND
220p
2D32
1
2
3
GNDSND
ID10
FD28
ID22
3D23
GNDSND
10K
GNDSND
2D41
1n0
1u0
2D54
FD133D12 100R
ID28
2D5E
100p
100p
2D5C
100n
2D48
ID46
7D16
PDTC114ET
3D43
GNDSND
10K
3D16 100R
GNDSND
ID51
+5V
ID29
2D53
1n0
220n
2D24
ID25
3D15
10R
1u02D33
FD14
FD12
1n0
2D35
GNDSND
ID18
100n2D56
GNDSND
10u
2D5F
FD15
ID31
FD24
2D45
1n0
2D31
15n
GNDSND
GNDSND
VDDA
1u02D34
FD10
FD29
GNDSND
VSSA
GNDSND
ID26
ID50
2D16
220u 25V
100R3D11
2D47 100n
2D43
+AUDIO-POWER
ID17
100n
FD19
3D14 10R
220n
VSSA
ID34
ID39
2D50
FD17
FD20
+3V3
VSSA
2
3
4
ID41
1735446-4
1D12
1
30R
GNDSND
5D11
22R
3D42
FD30
2D42
ID53
100n
ID52
GNDSND
GNDSND
ID27
GNDSND
VDD
30R5D10
100n
ID47
FD21
2D55
FD23
VSS
3D29
10R
ID33
ID43
FD25
3D19
ID11
10R
2D21100p
GNDSND
GNDSND
GNDSND
10u
5D14
5D15
10u
VDD
220K
3D36
BC847BW
7D12
GNDSND
100p
2D5A
-AUDIO-POWER
VSS
12K
3D45
VSS
ID21
VSSA
9D0A
FD27
47K
3D28
1011
VSSA
1D10
1
2
3
4
5
6
7
8
9
ID20
BM09B-SRSS-TBT
GNDSND
ID40
5D13
100p
2D20
22u
12K
3D21
2D37
1n0
ID48
ID36
470n
2D28
ID32
15n2D44
1n0
2D14
470n
2D52
GNDSND
FD22
2D23
GNDSND
100p
17
32
26
23
25V220u
2D17
25
24
13
8
29
20
9
1
16
3
2
14
15
12
31
10
27
22
6
TDA8932BTW
28
21
7
4
18
5
33
30
19
11
CLASS D
POWER
AMPLIFIER
7D10
Φ
ID16
22K
3D39
10K
3D25
ID49
3D40
10K
2D40
470n
1u02D30
VDDA
2D22
100p
5D16 30R
1n0
2D49
+3V3-STANDBY
VDDA
FD11
GNDSND
BAS316
6D01
47K
3D41
3D33
2D25
220n
47K
22u
5D12
ID45
ID42
ID24
ID23
ID19
9D10
ID35
BC847BW
7D15
BC847BW
7D13
3D18
22R
100n
2D26
2D46
220n
GNDSND
2D27
100n
100n
2D10
GNDSND
ID13
1n0
2D12
3D10 100R
10K
3D44
10K
3D20
12K
3D24
EMC HOLE
1X09
ID12
ID38
10K
3D35
1n0
2D51
GNDSND
100n
2D11
ID15
MUTE
DETECT1
3D27 39K
RC
LIGHT-SENSOR
LED1
LED2
AUDIO-MUTE
KEYBOARD
+AUDIO-L
-AUDIO-R
AUDIO-PROT
STANDBY
A-STDBY
B10A B10A
I_17960_055.eps
220508
3139 123 6341.2

Table of Contents

Related product manuals