EasyManua.ls Logo

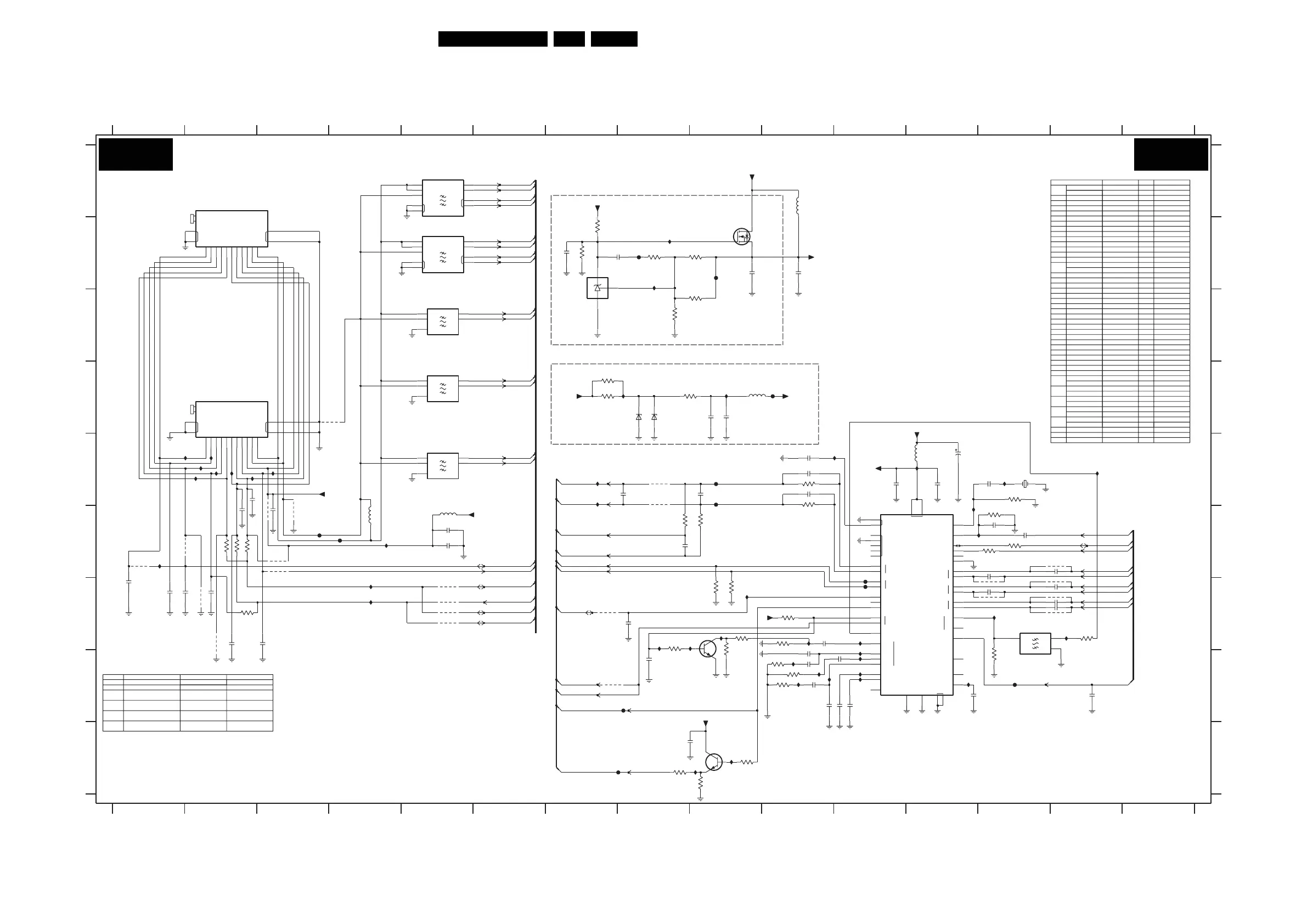
Philips 32PFL7803D/10 - 7.12 SSB: Main Tuner

Philips 32PFL7803D/10
152 pages
Print Icon
To Next Page IconTo Next Page
To Next Page IconTo Next Page
To Previous Page IconTo Previous Page
To Previous Page IconTo Previous Page
Loading...
64Q528.2E LB 7.
Circuit Diagrams and PWB Layouts
SSB: Main Tuner
I
O2IGND
O1
GND
O2
GND
O1
IGND
NC
ISWI
IN
I
O2IGND
O1
GND
I
O2IGND
O1
GND
CTAG C
CIFAGC
TAG C
AUD
CVBS
1
2
MPP
EXTFILO
CDEEM
IC
LF
SYN2
FM
VIF
A
B
EXT
IF1
CAF2
B
ADRSEL
AGCDIN
TOP2
FMI
FILI
FREF
A
VP
GND GNDA
BVS
SCL
SDA
SYN1
A
GNDD
NC
CAF1
IF2
B
A
IF3
OPTXTAL
B
OUT1
A
B
OUT2
RF-IN
MTMT
RF-IN
MTMT
O2
GND
O1
IGND
NC
ISWI
IN
O
GND
I
2T5D
1n0
*
150p
2T59
2T62 F5
X
9T63 0R
2T63 H11
X
0R
XX
3T01 330R
2T67 G1
9T56
2T66 G13
2T88 E8
2T91 F2
2T92 H12
330R
0R
2T64 E12
3T37 F2
10N
3T24 G8
330R
3T05
X
3T86
2T67
220N
2T49 D9
10N
2T47 G8
X
2T85 H142T51 F13
2T69 G3
2T71 G1
2T72 G2
2T73 G13
2T74 G13
4N72T71
14 15
A
2T81 H10
2T45 E10
2T46 E10
3T56 F13
9T53
2T84 E12
2T82 H10
2T83 H10
9T61 0R
9T62
2T86 F8
RES
3T5A B72T68 G2
X
2T03 H8
2T87 E9
RES
0R
0R
2T53
3T05
1T85 G13
X
1
X3451K
1T06 A2
3T09
X
100P
1311
1T70 D5
12
11
0R
9
X
10
3T02
X
8
2T98 I8
3T79 G9
3T74 H10
2T97 H10
2T99 E13
(video + audio M)
*
9T61 F3
9T57 G7
3T85 I9
3T76 E13
3T75 H10
K7266D
RES
RES
7T57 F11
7T5A B7
2T93 F5
2T96 F132T80 G10
0R
X6768 (ana video) +
3T59 F8
3T57 F13
2T77 H10
2T79 E11
3T58 F9
6T57 D8
2T75 G13
3T5C B82T78 F13
100N
5T54 F5
3T5B B7
1T75
9T62 G5
9T63 F3
X6768
9T59 G5
9T58 G2
9T60 G5
MAIN TUNER
EUR
I…C ADRESS 86
I…C ADRESS C0
(video + audio DK)
FT5B B83T70 I9
TD1716
IT01 E2
AT65 E9
3T64 F13
3T65 D7
3T66 D7
3T67 D9
AP
5T61 F4
9T70 H7
1T04
AT62 F36T56 D8
3T42 G9
3T55 H10
7T56 I9
7T20 H8
3T54 G10 5T63 A10
TD1716
1T65
9T64 F3
9T65 G5
9T66 F143T40 G10
3T41 G14
X
4N7
XX7356B
2T44
X
9T64
330R
X
X
2T29
X
XX
X
RES
2T72
330R
X
0R
0R
X
B
E
F
G
F
0R
3T87
X
1T70
*
I…C ADRESS C0
X
X
IT70 E12
IT71 F13
IT73 G10
IT74 G11
IT75 H10
IT06 E2
IT77 H10
IT78 E13
IT79 D8
IT7A E3
IT7B E37T5B B9
9T53 F1
9T54 F1
9T55 D4
9T56 G2
IT90 G4
FT5C B9
FT76 H8
IHC6 B8
IT94 H10
IT02 G8
TD1716MK3
22P
1T04
X
X
X
UV1316LMK5
X
4MHZ
3T36
X
X
XX
RES
0R9T65
X
X
1T65
IT97 H11
ITAA G9
ITAB F19T67 G14
9T68 G13
9T69 G13
9T6A G14
9T6B G14 IT5A B8
IT19 I9
IT20 I9
IT21 G9
RES
IT28 E14
X
*
9T77 0R
2T28
M1973D
*
X
X
X
X
IT76 H12
ITAD G14
ITAE E11
RESERVED
1T70
*
FT50 G11
FT51 G11
FT56 I8
FT57 H13
FT58 D10
IT83 E7
IT91 G4
IT92 F13
IT93 H11
X
IT95 H10
IT96 H11
ITEMS
3T37
X
*
X
X
(video not M)
3T64
RES
X
RES
RES
RES
X9263B
X
X
X
X
X
RES
2K2
IT09 E2
IT12 E2
IT13 E2
X
3T38 G2
4K7
3T39 H13
3T36 F2
3T78 G9
3T35 F2
X
2T5D B7
3T71 I8
3T25 G9
X
0R
X
2T60 F13
3T5D B9
3T5E C9
3T5F C8
2T5A B8
2T5B B9
2T5C B10
XX
DVB-T/DVB-CMHP
4P7
X
X
RES
9T58
X
4N7
EMC
9T02
2T87 3P3
2T53 F3
2T59 F2
2 3 456
2T61 G1
1T55 C5
1T60 A5
1T65 E5 2T65 H11
1T71 E13
1T75 B5
X
X
4K7
47R
(aidio not M)
3T3547R
X
1K
0R
1T06
ITAC G9
X
X
TDXXXXX
XX
100N
1T55 X7355B
IT81 D9
IT82 E7
RES
IT86 H11
IT89 F4
X
1T04 D2
1T71
1T75
2T45
9T01
47R3T38
47R
I
H H
2T99
G
0R
9T54 0R
9T55
10K
I
A
B
C
2T44 E10
C
D
E
2T48 D9
X
CH
RES
1T06
X6872 (ana audio + dig)
RES
*
RES
RES
AT64 E9
M1973D
AT 63 F4
(video + audio M)
K9362M
RES
1T55
RES
UV1718
3T86 E10
3T87 E10
5T52 D9
5T53 E12
IT14 E2
9T77 F3
9T78 E8
9T79 E8 IT23 G13
X
D
2 3 45678 910
7
12 13 14 15
1
2T78
DVB-T ONLY
0R
V1
ITA B
ITAC
+5V-TUN
FT58
+5V
3T65
+33VTUN
RES
100R
*
9T56
*
9T54
22u
2T84
100n
2T79
1K0
3T5D
*
9T53
2T64
100u 16V
RES
IT91
IT83
IT73
*
4n7
2T61
3T67
100R
2T93
22u
10n2T51
30
24
23
47
11
43
44
FT56
2
18
35
37
42
39
26
27
29
7
9
10
3
4
19
38
1
13
12
16
15
21
46
48
40
41
22
14
45
6
25
36
31
32
28
34
20
5
8
33
17
7T57
TDA9898HL/V2
IF
PROCESSING
Φ
2T5C
1u0
1u0
2T5B
3
1
2
4
5
2
4
5
X6874D
1T65
36M125
36M125
1T70
X6874D
3
1
RES
2T96
100p
10K
3T5E
47p
2T81
2n2
2T82
10n2T74
10n
9T69
2T60
*
2T78
100p
+5V-TUN5T54
220R
2T67
4n7
100n
2T62
*
V1
4n7
2T83
330R
2T80
220n
IT77
3T54
IT75
IT82
IT76
IT28
10n
2T73
100R
3T57
3T76
1K0
*
3K3
3T5F
9T59
+5V-TUN
3T85
220R
IT92
2
1
3
7T5B
PHD38N02LT
3T5A
2K2
IT97
+12VD
470R
3T74
22p
2T77
IT74
3T38
9T64
47R
*
3T55
*
9T57
5K6
4p7
2T87
2T72
4n7
*
4n7
2T71
*
IT89
9T77
*
IT86
3T58
4
5
X6874D
1T55
36M125
3
1
2
1K8
IT71
3T75
*
1T71
4M0
10K
3T5B
2T92
1n5
220n
2T49
*
2T91
150p
FT76
IT93
IT79
3T56
100R
330R3T86
3T87
330R
2T47
100n
9T67
7T20
BC847BW
9T60
IT90
IT81
2T46
10n
AT64
AT65
*
4n7
2T68
IT5A
100R
3T66
FT50
*
22p
2T99
150R
3T39
RES
IT06
IT70
5T63
4u7
AT62
9T55
*
220R
5T53
10n
2T75
XTAL_OUT
10n
2T66
1314
15
2
NC1
NC2
4
RF_AGC
3
SCL
6
SDA
7
8
TD1716F/BHXP-3
1T04
+5V
9
AS
5
DC_PWR
1
IF_OUT1
10
IF_OUT2
11
12
+VTUN
TUNER
IT21
10K
3T42
330R
3T25
2T48
220n
30R
5T52
100n
2T97
10n
2T44 10n
2T45
9T78
9T79
*
2T53
220n
100R
IT7B
3T70
3T71
68R
10n
2T85
9T66
9T68
IT96
IT94
560n
5T61
AT 63
*
2T69
4n7
3T36
*
47R
1K0
3T5C
22n
2T5A
*
9T58
FT51
3T24
470R
IHC6
7T5A
TS2431
3
AK
1
2
R
9T62
9T65
3T59
+VTUN
IT78
IT01
RES
9T70
PDZ33-B
6T57
FT5B
FT5C
ITAE
3p3
2T86
2T88
4p7
1314
15
6
NC1
10
NC2
4
SCL
5
SDA
TU
2
9
+33V_TUN
7
+5V
ADC
8
1
AGC
3
AS
11
IF_OUT1
12
ITAD
1T06
UV1316L
TUNER
3T64
2K2
RES
13
9T6A
4M5
1T85
SFSKA
RES
2
3T41
150R
RES
V1
4K7
3T40
7
4
5
3
8
2
1
10
6
ITAA
1T60
OFWK6274K
38M
IT09
470n
2T65
100n2T63
6T56
PDZ33-B
IT13
IT14
9T6B
1K0
3T793T78
1K0
IT02
7T56
1
3
2
IT12
BC847BW
FT57
1n0
2T03
IT20
IT23
IT19
3
8
2
1
10
6
7
4
5
1T75
OFWK6274K
38M
*
47R
3T37
IT7A
*
9T61
22u
2T98
*
9T63
47R
*
3T35
IT95
IF-FILTP1
IF-FILTN1
IF-FILTP1
IF-FILTN 1
IF-FILTP2
IF-FILTN 2
IF-FILTN 3
IF-FILTP3
DIF-N
TDA-IF-AGC
CVBS-TER-OUT
TUN-AGC-MON
TUN-AGC
IF-N
IF-P
TDA-IF-IN-P
TDA-IF-IN-N
SCL-TUNER
TUN-AGC
SDA-SSB-MUX2
SCL-SSB-MUX2
IF-FILTN1
IF-FILTP1
IF-FILTN3
IF-FILTP3
IF-FILTN2
IF-FILTP2
SDA-SSB
SCL-SSB
TUN-AGC
IF-FILTP1
IF-FILTN 1
4-MHz
SDA-TUNE R
DIF-P4-MHz
IF-FILTN 3
IF-FILTP3
IF-FILTN 2
IF-FILTP2
CVBS4
B03A B03A
I_17960_014.eps
220508
3139 123 6341.2

Table of Contents

Related product manuals