EasyManua.ls Logo

Philips 32PFL7803D/10 - IR & LED Panel

Philips 32PFL7803D/10
152 pages
Print Icon
To Next Page IconTo Next Page
To Next Page IconTo Next Page
To Previous Page IconTo Previous Page
To Previous Page IconTo Previous Page
Loading...
120Q528.2E LB 7.
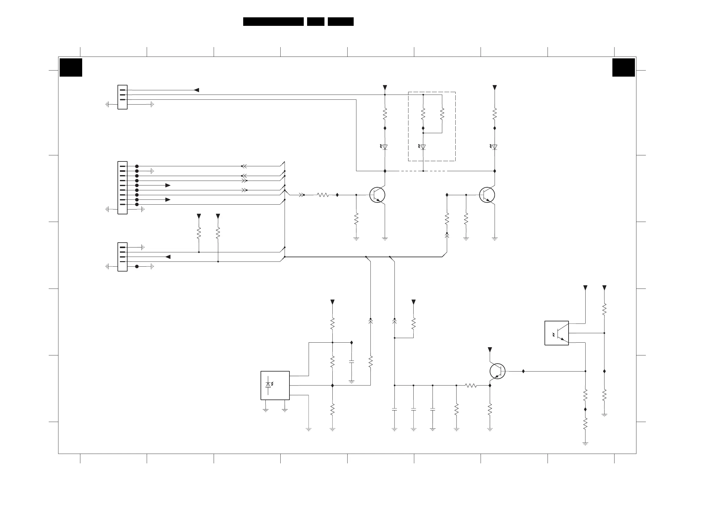
Circuit Diagrams and PWB Layouts
IR & LED Panel
+5V_SW
FP17
3P25
33K
FP14 B1
IP19 E7
"WHITE"
IP22 A6
IP20 E4
IP21 E8
FP13 B1
RES
TO ME8 SSB
FROM ME8 KEYB
IP17 E7
IP18 E8
3P20 E6
(RES FOR BDS)
3P21 E8
3P18 D8
3P19 E4
3P13 A6
FP15 B1
FP16 B1
FP17 B1
FP18 C1
FP20 B1
IP10 A5
IP11 A7
IP12 B5
IP13 B7
IP14 B4
IP15 B6
IP16 D5
8
1
"IR RECEIVER"
RES
RES
SAME LOCATION WITH 7012
RES
"RED"
TO ME8 LIGHT GUIDE
"LIGHT SENSOR"
3P24 E7
3P25 E6
3P26 E8
3P27 B5
3P28 B6
4P01 B5
4P02 B6
6P10 A7
6P11 A5
6P12 A6
7P10 B7
7P11 B5
7P12 D8
7P13 E7
7P14 E3
FP10 B1
FP11 B1
FP12 B1
7 8
A
B
E
D
C
RES
B
1P11 C1
2P10 E5
2P11 E5
2P12 E6
2P13 E6
3P07 C3
3P08 C2
3P09 D6
3P10 A7
3P11 A5
3P12 A6
123 4567
RES
3P23 E4
2 3
3P14 B6
3P15 B4
3P16 D4
3P17 E5
456
C
3P22 E8
150K
D
E
A
1P09 A1
1P10 B1
3P21
7P13
BC847BW
3P28
10K
10K
3P27
IP18
7P11
BC847BW
FP18
FP11
4P024P01
6P12
2
VS
TSML1020
GP1UE260RKVF
GND
3
4
5
1
OUT
IP14
7P14
+5V_SW
3P22
10K
100R
3P16
3P07
680R
IP22
680R
3P08
3P12
270R
3P17
100R
5
6
7
8
9
10 11
BM09B-SRSS-TBT
1
2
3
4
3P15
10K
1P10
IP11
+3V3STBY
+5V_SW
IP17
10u
2P13
FP13
FP10
+3V3STBY
IP15
2P12
10u
6K8
3P19
2P10
10u
3P26
150K
IP13
3P23
100K
+3V3STBY
FP16
3P18
100K
3P20
10K
10K
3P24
IP16
10K
IP19
3P14
+5V_SW
2P11
10u
+3V3STBY
7P10
BC847BW
+3V3STBY
10K
3P09
IP12
BM04B-SRSS-TBT
1
2
3
4
56
+5V_SW
1P11
270R
FP20
1
2
3
45
3P13
+3V3STBY
BM03B-SRSS-TBT
1P09
3P10
1K8
IP21
+5V_SW
FP14
IP20
FP12
+3V3STBY
3P11
SML-512
1K8
6P10
IP10
19-113/T7D-CS2T2B2-3T
6P11
2
TEMT6000X01
7P12
3
1
FP15
IR
LED2
LIGHT_SENSOR
IR
LED2
LED1
TACT_ SWITCH_INT
KEYBOARD
LIGHT_SENSOR
LED1
TACT_ SWITCH_INT
KEYBOARD
J J
IR & LED PANEL
3139 123 6327.3
H_17650_053.eps
090108

Table of Contents

Related product manuals