EasyManua.ls Logo

Philips 36PW9618 - Page 41

Philips 36PW9618
172 pages
Print Icon
To Next Page IconTo Next Page
To Next Page IconTo Next Page
To Previous Page IconTo Previous Page
To Previous Page IconTo Previous Page
Loading...
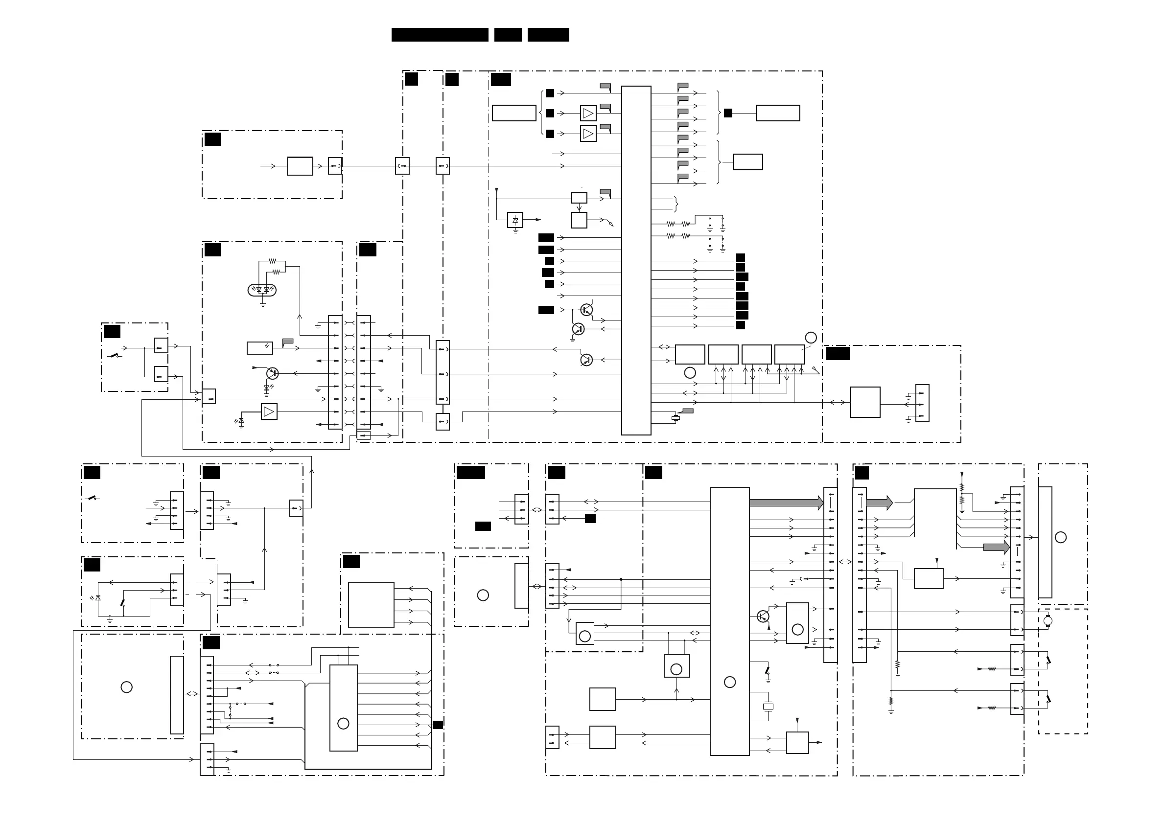
Wiring Diagram, Block Diagrams and Overviews
41EM6E 6.
Block Diagram Controls
EPG-
FLASH-RAM
4Mbit
AUXILIARY
FLASH
CIRCUIT
FOR
PROGRAM
FLASH RAM
SEE ALSO
BLOCK DIAGRAM
VIDEO
SEE ALSO
BLOCK DIAGRAM
VIDEO
B55
7015
7016
7070
6070
OTC FLASH
B5A
OTC-FLASH
B5C
CONN.
B1
B2
B61
B60
CONN.
A8
FRONT
A10
MAINS SWITCH PANEL
CONTROL
E
SIDE I/O
CONTROL
(BASIC VERSION)
O
TOP CONTROL
P
TOP CONTROL
P
LCD BOARD
DTV REGULATOR
I/O
L
39
38
37
1205 1S15
37
3
2
1
1402
74LVC245APW
74LVC245APW
2
2
1
3
4
5
6
7
8
9
2
1
3
3
GREEN
IR-
RECEIVER
6051
TLUV5300
RED
1
3
4
5
6
7
8
9
77
7001
SAA5801H
5
OTC
CVBS-TXT
CVBS-Y-RECORD-IN
FRONT-DETECT
R-TXT
B14B
B14B
B14B
109
OUT
+3V3
INTOTC
N.C.
IN
+5V2-CON
STATUS_SC3
STATUS_SC4
108
97
120
7009
7010
B4
99POR-FLASH
B4B
98IRQ-DIGITAL
B4
93HD@HOME
96IRQ-FTV
N.C.
113
P50
7008
ON-OFF-LED
IS021206
107KEYBOARD
22
1206
1936
1S02
7
110LIGHT_SENSOR
100RC
+8V
N.C.
IR-LED
LIGHT SENDER
RC5
COLD
ON/OFF LED
N.C.
1946
2
27
2
5x
0241
20
19
22
S-SCL
S-SDA
IRQ-DIGITAL
10
1
1260
12
13
14
15
16
17
18
19
20
21
22
16
2
3
4
7
5
6
18
7010
10
7009
L9997
12
9
17
20
19
SDA-S 8
9
LCD-ENABLE
15
24
25
26
27
30
31
11
13
10
SDA-S
SCL-S
22
5
+12V-AUDIO
RADIO-ENABLE-MPX
7100
SAA6588T
7002
P89C664
RADIO-DATA
RADIO-CLOCK
RADIO-STEREO
RDS
6
7
8
16
8
6
DAVN
µC
MPX
11201120
12501I11
3082
3084
ON/OFF LED
1050
7050
6052
SEND
LED
LIGHT
SENSOR
1
+3V3
1936
HEADPHONE
B4
B4
A2
A6
B6A
A1
B6B
B6B
B58
84
7
N.C.
114
VSYNC
RESET
B56
74
RESET
B4
B57
83HFB
B62
78 G-TXT
SEE ALSO
IIC DIAGRAM
B63
79 B-TXT
B64
E1
80 FBL-TXT
B53
88 SDA-F
B54
87 SCL-F
B51
86 SDA-S
B52
85 SCL-S
104 STANDBY
90 TXD
89
119
96
RXD
9005
3099C 3081
3074D 3097
OR 9017
9006 OR 9018
SAM
SDM
95 SOUND-ENABLE
94 RESET AUDIO
115 DEGAUSSING
117
116
SEL_IN_2
91
SDA
92
5
6
SCL
16
17
1001
SEL_IN_1
7006
LH28F320BJE
7007
MSM51V18165F
7012
M29W400BT
7018
7019
103
PWW_ANTIMOIRÉ
B5B
118
AUD-PWB-CTRL
ADDRESS
DATA
CONTROL
+5V2
1945
+5V STANDBY
+5V STANDBY
KEYBOARD
KEYBOARD
MENU
ADDITIONAL
CONTROL FOR
TDL VERSIONS
CHANNEL+
CHANNEL-
VOLUME+
VOLUME-
0245
OR
OR
OR
0345
2
0346
+8V6
RP
RESET
FLASH
RAM
7002 :
7004
7013, 7014
DRAM
(TXT)
16Mbit
PROGRAM
FLASH-RAM
SET SW
32Mbit
7011
MC24C32
EEPROM
NVM.
4kByte
RP
FRONT
DETECT
CL 36532008_006.eps
060503
ERR
1
ERR
32
ERR
86
ERR
91
ERR
29
ERR
88
ERR
64
ERR
89
ERR
92
ERR
93
DVD3V3
1
1207 1207
1245
7400, 7407
7409
2
KEYBOARD
+5V VCC_LED
+5V
KEYBOARD
10X
BLUE LED
CHANNEL+
CHANNEL-
VOLUME+
VOLUME-
MENU
3
4
1
12
3
4
1
7005
LF33AB
5x
23
DVD EJECT
BUTTON
K
B14B
B5A
T3
INTERFACE
RADIO
T2
INTERFACE
CONTROL
LCD BOARD LCD DISPLAY
T1
L
FM RADIO
DVD ENGINE
INTERFACE (DVD)
T3
T4
T2
1
1264 1264
DVD
SUPPLY
2
3
1
2
3
+5-2V-MP
1264
1
2
3
12531800
9300
SCL-S
SDA-S
DVD-SCL
DVD-STDBY
DVD-IRQ DVD-IRQ
DVD-IRQ
DVD-EJECT
DVD-MUTE
4
15
13
14
7306
PCF8574AT
12
5
6
7
9
10
11
DVD-STDBY
DVD-EJECT
+3V3-DVD-OK
+12V-DVD-OK
DVD-IRQ
DVD-MUTE
IRQ
+5V-DVD-OK
+3V3_DVD
DVD-SDA
1
2
4
17
18
19
20
21
30
EJECT LED
DVD EJECT
9301
+3V3-DVD-OK
+5V-DVD-OK
+12V-DVD-OK
SCL-S
IRQ
2
1280
RXD
N.C.
13
7004
PCF1252
RESET
TXD
RXD
TXD
RST
14
12
57
7
11
4
EEPROM
7011
M24C32
7000
ST232
RS232
PROC
LCD-RW
LCD-RS
LCD-BACKLIGHT
+5V-SW
+5V
+5V
+5V
+5V
SK
SWING OUT
MOTOR
DETECT
SWITCH 1
DETECT
SWITCH 2
SK
MOTOR +
MOTOR -
USW1
ON MECHANICAL UNIT
FOR SWING OUT
LCD DISPLAY
7000
DATA
LCD-ENABLE
LCD-BACKLIGHT
USW2
USW1
3006
3009
LCD PANEL
3010
3007
+5V
24
+5V-SW
+5V
USW1
USW2
MOTOR
CONTROL
1007
LCD-LED-BACKLIGHT
LCD-RW
LCD-RS
10
1
1260
12
13
14
15
16
17
18
19
20
21
22
3
2
LCD-CONTRAST
LCD-RS
LCD-RW
DATA
LCD-ENABLE
5V
3005
3004
1
1205
4
5
6
7
14
15
16
17
23
24
32
21
1400
20 MHz
22
7001
7003
7005
+12V-STBY
+12V-AUDIO
+12V-ENABLE
12V-AUDIO-OK
28
29
1300
AUDIO
SUPPLY
CONTROL
FLASH PROG.
MODE SWITCH
SDA-SW
SCL-SW
9317
6202
1200
+5V-DVD
+11V-S
+12V-DVD
DVD-MUTE
(OPTIONAL)
9318
I/O
EXP
DATA0 ... DATA7
LCD
BACKLIGHT
CONTROL
2
M
1
2
1
1203
1204
+5V
USW2
2
1
OR
OR
B1
(OCTAL BUS TRANSCEIVER)
7

Related product manuals