EasyManua.ls Logo

Philips 36PW9618 - Ssb: Pip-Hip

Philips 36PW9618
172 pages
Print Icon
To Next Page IconTo Next Page
To Next Page IconTo Next Page
To Previous Page IconTo Previous Page
To Previous Page IconTo Previous Page
Loading...
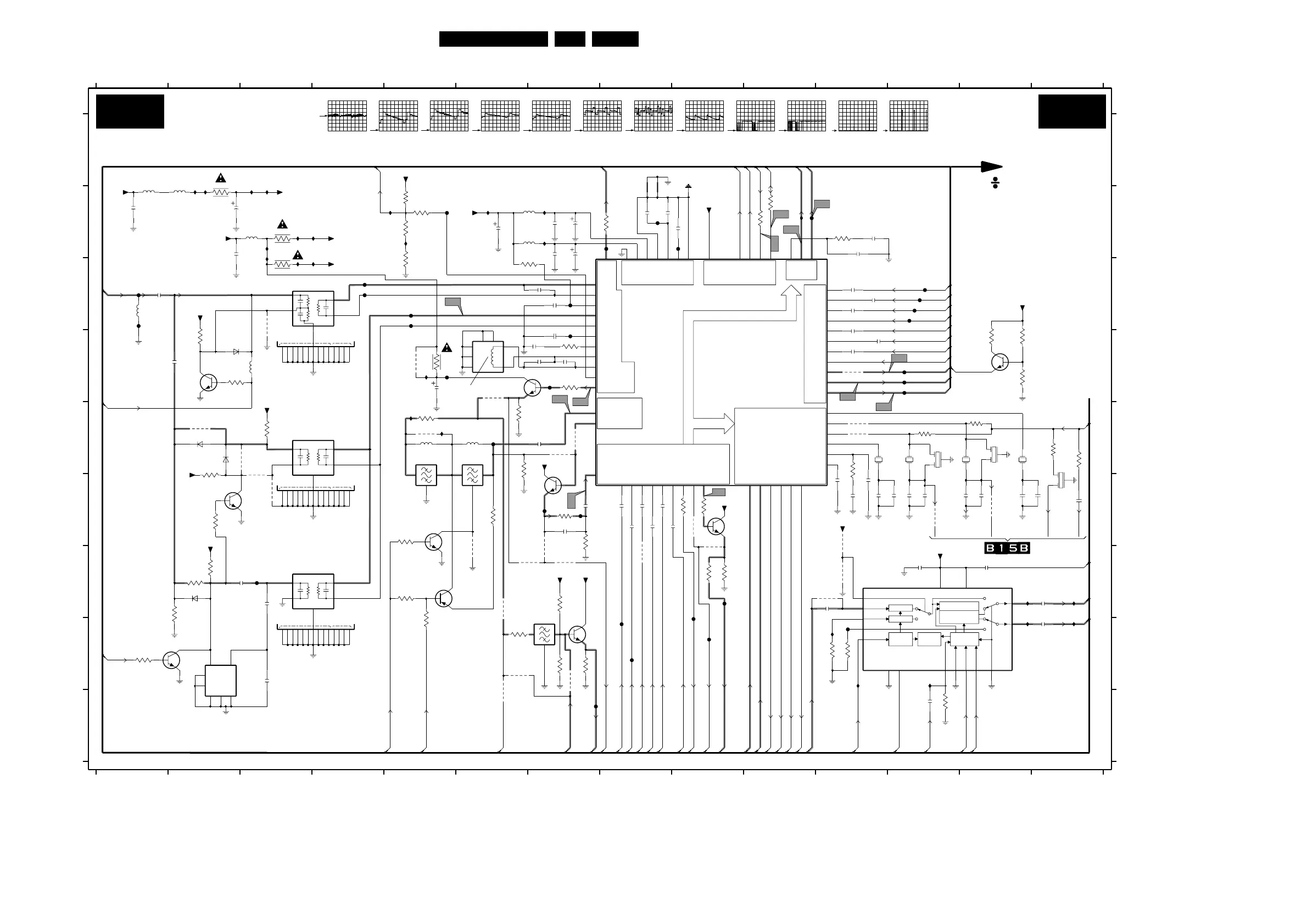
Circuit Diagrams and PWB Layouts
77EM6E 7.
Small Signal Board: PIP-HIP
NCMT
2H/4H DELAY
ADAPTIVE
COMB FILTER
FILTER
TUNING
CLOCK
CLAMP
GEN
CLAMP
SAND-
CASTLE
NCMT
NCMT
IF DEM
SUPPLY CTRL
SYNC
OUTP SWITCH
LUMA & CHROMA PROC.
I/O SWITCH
DELAY COR.
GROUP
C
F
*
IP31 B3
2P14 F8
2V4
*
2P00 B1
2P03 C1
2P06 G3
2P05 D5
2P07 G3
IP00 B5
2P08 H3
2P10 F8
COIL 40.4 SUPPRESSION
1P11 F14
2P13 F8
IP43 H14
cP00 B8
0V5
0V5
IP26 B4
IP27 B3
IP28 C3
IP29 C4
IP30 B3
5V0
RES
*
B15c
B
D
E
*
*
B1, B14b
8V0
FP14 E6
IP32 C3
IP33 B6
RES
IP36 B10
IP37 H11
IP38 H11
IP39 H12
IP40 G13
IP41 G14
IP42 H13
FP38 C12
FP39 C12
FP40 C12
FP41 H8
FP42 H9
*
1P12 E12
2P01 B2
2P02 B2
2P04 D2
9P24 G9
IP01 E5
IP02 B5
2P11 F8
2P12 F8
IP17 C7
IP20 B8
IP21 B9
IP22 D5
IP23 B2
IP24 B3
IP25 B2
FP02 B8
FP03 C1
FP08 B5
FP11 I7
FP12 H9
0V5
RES
RES
RES
RES
RES
SAW-FILTER AUDIO
*
2V8
B14b
5V0
FP13 F7
9P00 B4
FP15 D7
FP16 D7
IP34 B7
IP35 B7
FP24 D12
FP25 D12
FP26 D12
FP27 D5
FP29 H11
FP36 G9
FP37 C12
9P12 G8
9P13 D11
9P14 G6
9P15 E7
9P16 E2
RES
B2, B14b
B14c
RESRES
RES
RES
9P17 H7
B13
B15b
9P20 F11
9P22 G11
9P23 I6
*
9P25 F9
9P26 E11
IP03 E5
IP10 H8
9P29 F13
AP02 C1
AP04 C4
AP05 C4
AP06 C5
AP07 C5
AP09 G3
7P02 H1
7P03 F5
7P04 G5
7P05 D6
7P06 E7
RES
RES
RES
RES
RES
RES
B14b,
B1
5V4
7P08 F9
B2, B14b
7P10 D13
7P11 G11
9P01 C3
9P02 D5
FP17 F7
FP23 B11
9P05 E5
9P06 E7
9P07 G7
9P08 G7
9P09 G6
9P10 F3
9P11 E3
3P42 D13
3P43 D13
3P44 F9
3P45 H11
3P46 H11
SAW-FILTER VIDEO
B15c
B15c
B15a,b
RES
*
9P18 G7
9P19 I6
*
9P21 G11
*
SAW-FILTER VIDEO
PIP-HIP
*
9P27 E11
9P28 F12
*
*
6P03 D2
7P00 D2
7P01 F2
3P17 G2
3P18 G2
3P19 G2
3P20 H1
3P21 C7
*
*
*
*
*
RES
7P07 H7
7P09 D9
2P99 B7
B14c
B14b
9P03 D6
9P04 E2
3P35 G9
3P36 H7
3P37 H7
3P38 H6
3P39 G7
3P40 F6
3P41 D13
3P11 E5
3P12 E2
3P13 F2
3P14 F5
3P15 G5
*
*
B15b
B14a
B14a
*
*
*
*
*
*
3P16 H5
2P47 D11
2P48 F7
2P49 D7
2P91 G11
2P92 I12
7V6
B15c
2V7
*
2P95 G13
*
2P97 F14
2P98 B7
3P00 B2
3P01 B3
B1,B14b
*
3P04 B5
3P05 C5
3P06 B5
3P07 D2
3P08 D2
3P09 E3
3P10 D5
2P42 F13
2P43 F13
2P44 F14
2P45 C11
2P46 D11
B14b
2P21 C7
2P33 C11
2P34 F11
2P35 F11
2P36 F11
2P37 F11
*
2P93 H14
2P94 G14
2P96 G12
4
HIP
B1 B18
3P02 C3
3P03 B5
2P38 F12
2P39 F12
2P40 F12
2P41 F13
2P15 F8
2P16 F7
2P17 E7
2P18 D7
2P19 D7
2P20 D7
1P05-B F3
2P22 C7
2P23 B7
2P26 B8
2P27 B8
2P28 B9
2P29 B11
2P30 B11
2P31 C11
2P32 C11
10
*
*
RES
B13
RES
11 14
3P26 D7
A
G
H
I
A
B
C
D
E
F
G
H
I
12 13
1P04-B D3
1P05-A E4
3P92 E14
1P06-A G4
1P06-B H3
2P24 B7
2P25 B6
1P09 E6
1P10 E13
B2, B14b
B14a
MODULATOR COIL
RES
3P29 E11
3P30 F9
*
*
1P04-A C3
1P01 E12
3P91 E13
1P02 E13
3P93 E14
5P00 B2
1P07 G7
1P08 E5
5P01 B3
5P02 C1
5P03 B1
5P04 D3
5P05 E5
5P06 E6
5P07 H2
5P08 D6
5P09 B7
5P10 B7
6P00 E2
6P01 E2
3P34 G9
7V6
*
3P22 B10
3P25 D7
3P24 B11
3P27 E6
3P28 E6
3P31 F7
3P32 F7
8V0
8V0
5V0
0V5
8V0
6P02 G2
B15 b,c
1P03 E13
*
B15c
B14c
*
RES
*
3P47 I12
3P48 B7
3P90 E12
1000-A E1
1P00 E11
3P23 B10
FP37
*
*
RES
RES
12 3 5 6 7 8 9
412 3 5 6 7 8 9
10 11 12 13 14
3P01
2R2
100n
2P14
FP17
9P05
5P01
30R
V1
I5
9P08
7P02
BC847BW
V8
6u8
5P04
3P48
L8
1
2
3
100R
HC49U
1P03
4M33619
1P09
TPW
AP04
+8V
AP05
FP40
2P02
100n
2P35
100n
IP02
9P17
2P08
2p7
1
I
3
O
SFSH
1P10
VALUE
2
G
FP14
FP42
9P29
2P49 4p7
BC847BW
7P08
FP12
5P06
2P48
47p
IP30
2u2
1P07
SFSCC
1
2
3
IP39
IP42
5p6
2P18
HC49U
1P00
4M33619
+5V
1p5
2P42
FP36
9P21
3P21
100K
7P05
BC847B
IP32
IP22
9P25
9P24
GND_DEC
FP26
3P93
680R
2P07
68p
6P01
1SS356
2P47
100n
1184 5 6 9 10 13 1415
11
12
16
17
3P31
470R
1P05-B
OFWK1967L
120R
3P40
IP31
2u2
2P27
4K7
3P37
1P06-A
2
3
7
8
470R
3P26
100R
3P22
OFWK3953L
FP24
2P96
100n 100n
2P95
16
DGND
4
FSC
9
FSCSEL
8
INPSEL2
OUTSEL
15
SC7
SYS1
11
SYS2
10
VCC
65
VDD
Y|CVBS112
Y|CVBS23
Y|CVBSO
14
IP36
7P11
TDA9181
AGND
13
CIN1
COUT
100n
2P28
5K6
3P15
9P03
FP27
100n
2P10
34
6
78
5P08
5CCB
1
2
100n
2P34
9P12
V10
3P05
100R
3P30
5K6
30R
5P00
3P44
100R
1p2
FP02
9P10
2P44
9P11
7P06
BC847BW
FP25
IP35
BC847BW
7P01
HC-49/U
15p
2P41
3M582056
1P01
+8VHIP
IP33
2P38
2P15
100n
+8VHIP
1p2
9P09
IP24
47u
2P05
9P23
9P14
3P36
1K
FP41
AP02
100n
2P46
IP23
V2
8204 000 8140.8
100n
2P31
100u
2P99
100n
2P91
47R
3P11
9P01
100n
2P12
BC857B
7P04
100n
2P00
I6
+8VHIP
3P02
1R
10u
2P25
IP01
IP29
2P13
100n
IP26
2P33
100n
FP23
+8VHIP
2P45
100n
2P01
100u
6R8
3P10
2P11
100n
BC847BW
7P03
IP20
3P00
3R9
9P16
470R
3P28
AP09
+8VHIP
2P06
220p
3P23
100R
9P07
+8VHIP
3P32
560R
FP38
FP15
3P42
1K8
IP21
3P19
3K9
1u
2P29
3P38
1K
+5VHIP
1u0
2P20
100n
2P94
cP00
2P24
100n
470R
3P35
2P40
1p5
IP25
390R
3P25
30R
5P09
22n
2P26
+8VHIP
V9
+5VHIP
IP28
FP13
3
7
8
IP27
1415
11
12
16
17
1P05-A
OFWK1967L
2
1P04-B
OFWK9656L
1184 5 6 9 10 13
3P41
3K3
100R
3P06
+8VHIP
7P07
BC847BW
FP11
2K7
3P12
FP39
+8VHIP
IP41
1
2
34
5
6
78
5CCE
5P07
100n
2P19
180R
3P27
2P03
4n7
3P08
4K7
10 1314 15
11
12
16
17
FP16
F14
OFWK3953L
1P06-B
1184569
3P43
1K5
2P92
100n
100K
3P29
3P09
4K7
100K
3P45
3P46
100K
4n7
2P30
3n3
2P36
470n
2P17
IP40
1SS356
6P00
9P02
2P16
100n
9P15
+8VHIP
47R
3P34
HC-49/U
1P02
3M575611
5K6
3P13
IP03
IP00
5P05
3u9
+5VHIP
IP10
V6
V7
5P03
6u8
15p
2P37
TPW
1P08
1
2
3
+8VPIP
100n
2P23
2P21
2u2
7P10
BFS20
+8VHIP
IP17
2P04
4n7
3P20
5K6
2P98
100u
3P04
4K7
3P91
560R
3P90
560R
9P26
100n
2P32
3P14
5K6
100K
3P47
9P27
10
VIFOUT
51
VOUT
X3.575
56
57
X3.579
55
X3.582
54
X4.43
28
YCOMBIN
49
YOUT
20
Y_CVBS3
23
Y_CVBS4
2P39
15p
47
SDA
53
SEC_DEC
SIF1
63
64
SIF2
30
SVBCOUT
19
SW0
22
SW01
25
SYS1
27
SYS2
62
TUNERAGC
50
UOUT
61
VA
7
VCO1
8
VCO2
2
VIF1
3
VIF2
40
FBL2IN
37
G1IN
G2IN
42
44
GND_1
9
GND_2
60
HA
58
HPLL
12
IN
13
OUT
32
PIPOUT
6
PLLRILT
5
QSS_AM
36
R1IN
41
R2IN
46
SCL
59
SCOUT
17
AV2
38
B1IN
B2IN
43
21
C3
24
C4
29
CCOMBIN
52
COL_PLL
26
V5
COMBOUT
16
CVBS1
18
CVBS2
14
CVBSINT
34
CVBSOUT
35
DEC
33
DIGDEC
31
DIGGND
39
FBL1IN
TDA9321H
7P09
11
+8_1
45
+8_2
48
ADSEL
4
AGCDEC
1
AGCSIF
15
AV1
1SS356
6P02
FP03
AP07
AP06
5P02
0u33
IP38
IP43
9P28
2K7
3P17
3P16
4K7
9P19
6P03
BA591
FP29
+5VHIP
9P04
7P00
BC847B
3P18
47R
5P10
30R
+8VHIP
2P93
100n
IP34
9P13
3P07
2K7
15K
3P24
2P22
22n
FP08
IP37
9P22
9P20
3
7
8
9P18
1P04-A
OFWK9656L
2
O
3
2P97
2n2
VALUE
1P11
SFSH
G
2
I
1
3P92
560R
3P39
4K7
cP01
3P03
2K2
9P06
2P43
12p
VALUE
1P12
SFSH
G
2
I
1
O
3
SIF-OUT
7P55-I
7P55-DK
7P55-BG
7P55-M
SIF-OUT
MONO-HIP-OUT
TER-CVBS-OUT-SUB
PIP-COMB-C-OUT
PIP-COMB-Y_CVBS-OUT
PIP-CVBS-COMB
PIP-COMB-Y_CVBS-OUT
PIP-CVBS-MON
SC2-R_C-IN_AV2
SC2-G-IN
SC2-B-IN_C-OUT
MONO-HIP-OUT
VIFOUT1-2
PIP-OUT1
PIP-CVBS-COMB
7P11-P4
PIP-SC
PIP-SYS1
PIP-SYS2
7P11-P4
PIP-FSC
SUB-Y
SUB-U
SC1-FBL-IN
PIP-SYS1
PIP-SYS2
C-PIPDW-OUT
U-HIP-OUT
V-HIP-OUT
Y-HIP-OUT Y-HIP-OUT
HS-HIP-OUT
VS-HIP-OUT
AGC2
S-SCL
SC2-R_C-IN_AV2
AV3-CVBS-IN
IN-Y-CVBS-SC2_AV2
LMN
LMN
BG
LMN
SUB-V
LMN
PIP-COMB-C-OUT
PIP-SC
PIP-FSC
SC2-FBL-IN
S-SDA
IN-CVBS-SC1_AV1-SUB
Y-CVBS-PIPDW-OUT
IF-TER2
BG
CL 36532008_046.eps
070503
I5
20mV / div AC
10us / div
PM3394B
I6
1V / div DC
10us / div
PM3394B
V1
1V / div DC
10us / div
PM3394B
V2
1V / div DC
10us / div
PM3394B
V5
1V / div DC
10us / div
PM3394B
V8
1V / div DC
20us / div
PM3394B
V7
500mV / div DC
20us / div
PM3394B
V6
500mV / div DC
20us / div
PM3394B
V9
2V / div DC
200us / div
PM3394B
V10
2V / div DC
200us / div
PM3394B
F14
1V / div DC
5ms / div
L8
1V / div DC
20us / div
B15A B15A

Related product manuals