EasyManua.ls Logo

Philips 36PW9618 - Page 78

Philips 36PW9618
172 pages
Print Icon
To Next Page IconTo Next Page
To Next Page IconTo Next Page
To Previous Page IconTo Previous Page
To Previous Page IconTo Previous Page
Loading...
78EM6E 7.
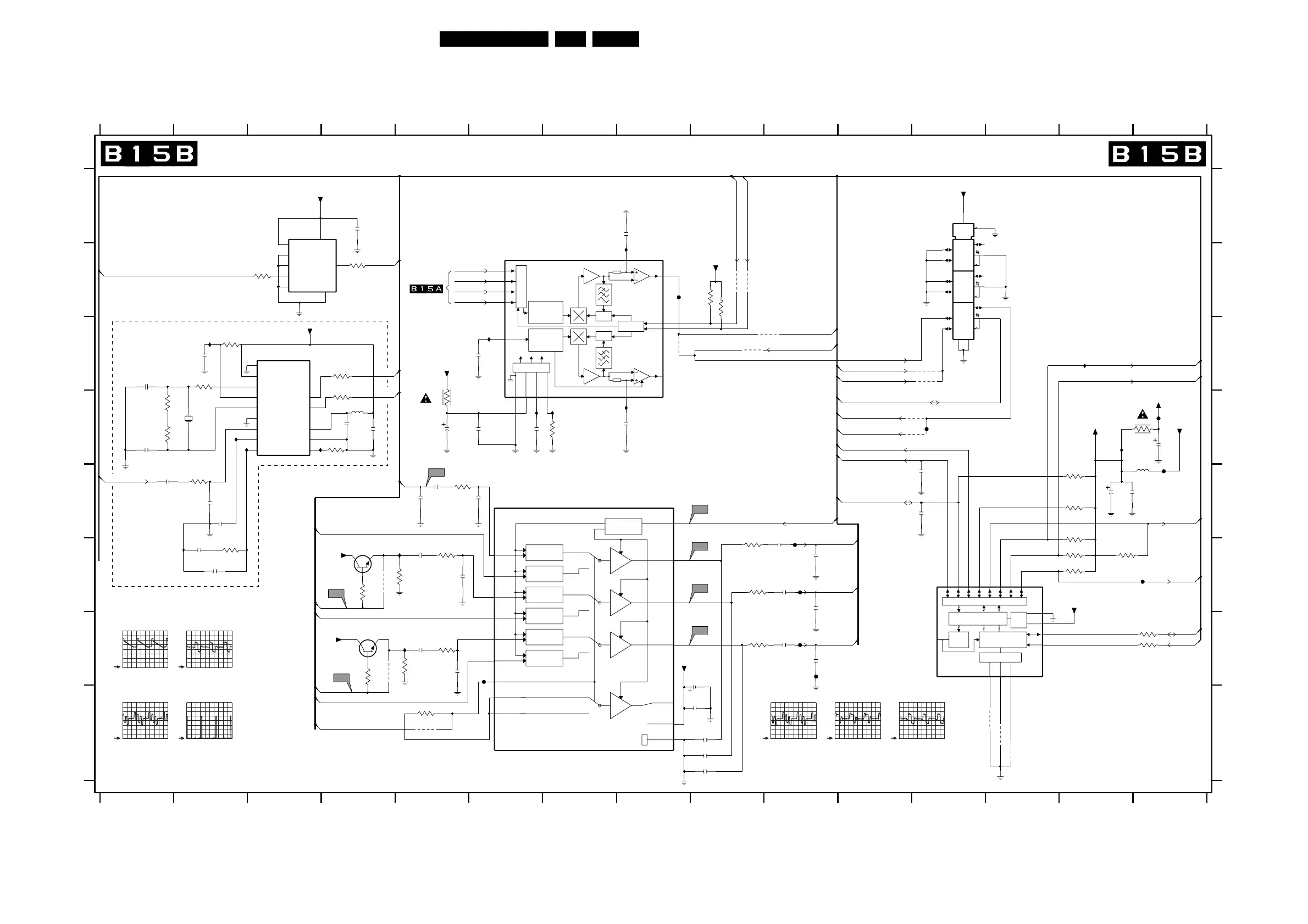
Circuit Diagrams and PWB Layouts
Small Signal Board: PIP-I/O
SELECTABLE
CLAMP
SELECTABLE
CLAMP
SELECTABLE
CLAMP
SELECTABLE
CLAMP
SELECTABLE
CLAMP
3-STATE
3-STATE
3-STATE
SELECTABLE
DECODING
CLAMP
3-STATE
MUXDX
88
888
CHIP SELECT
I
2
C BUS
TRANSCEIVER
I/O PORT
I/O EXPANDER
SWITCH
SWITCH
MONO FM
AUDIO
DEMODULATOR
V-CHIP PROC.
DATA LATCHES
PWR
RES
OUTI/OIN
SHIFT
REG
8
UNIT
CONTROL
SUPPLY
VCO2
AMPLIFIER 2
LIMITER
7 STAGE
AMPLIFIER 1
LIMITER
7 STAGE
VCO1
IN1
M
B|G
I
D|K
F
2P63 F10
2P64 F10
2P65 G9
2P66 H9
*
*
*
3
10
*
12 13 14 15
12
2P50 D4
2P51 E1
2P52 E2
2P53 E2
2P54 F2
E
*
0V1
0V1
0V1
0V1
1210
IP61 D8
*
B15c
RES
2P67 H9
9
G
456
RES
*
RES
B15c
B
RES
PIP-I/O
*
7
2P82 G10
2P83 G10
2P84 F10
2P85 F10
2P86 A4
C
H
1P50 D2
RES
RES
2P55 F2
RES
B
2P62 F5
3P57 G5
3P58 G5
3P59 F5
3P60 F5
3P61 D7
2P68 H9
8
2P70 D6
RES
*
*
B1
2P73 D8
B14c
RES
2P81 E14
3P76 F4
3P77 B3
3P78 B4
3P79 C4
3P80 C2
2P87 C2
D
2P90 D5
B15a
B14c
B15c
B15a
B15a
RES
2P56 G5
2P57 G5
2P58 F5
2P59 E5
2P60 E5
2P61 E6
3P56 G4 3P88 D5
5P50 D4
5P51 E15
7P50 A3
7P51 C3
3P62 G9
2P69 H9
3P64 F9
RES
RES
2P71 D15
2P72 D6
3P65 G15
2P74 C6
2P75 A8
2P76 D1
2P77 D4
2P78 E12
2P79 E12
2P80 E14
3P75 E5
9P60 C8
9P63 B9
9P64 B9
9P65 C10
9P69 H133P81 D4
2P88 C1
3P85 F14
*
*
*
*
3P50 D1
3P51 D1
3P52 D4
3P53 E2
3P54 F2
3P55 H5 3P87 B9
IP55 G5
IP56 D14
IP57 D7
IP58 D6
IP59 B87P52 F4
3P63 F9 7P54 E6
B15c
B6a
B15c
RES
7P57 A123P66 G15
3P67 F14
3P68 F14
3P69 E14
3P70 E14
3P72 E14
3P74 D15
9P59 C9
45678
9P70 H133P82 C2
FP50 D15
FP52 F10 FP56 B8
3P86 B9
IP54 D2
0V1
5V2
0V
4V4
7V9
IP60 C67P53 G4
IP62 C14
*
*
*
B15b
B15c
B6a
B6a
B6a
B6a
B6a
7P55 B6
7P56 F13
9P52 F4
9P53 G4
9P54 H5
9P55 C12
9P56 C12
9P57 D12
9P58 D11
3
*
B6a
*
H
A
13
*
12
2V5
14 15
A
RES
FP51 G10
FP53 F10
FP54 D12
FP55 E15
*
FP57 G6
FP59 F15
FP60 G10
IP50 C2
*
9
9P71 H13
11
*
2V5
0V1
0V1
IP51 D3
IP52 F5
IP53 D2
0V1
0V1
0V1
11
C
D
E
F
G
*
*
*
RES
100n
2P51
47p
2P69
FP54
+5VPIP
100n
2P78
100R
3P79
56p
2P52
9P53
2P73
1u
3P81
100R
IP61
2R2
3P74
100n
2P77
IP62
100u
2P80
2P88
IP51
22p
2P70
100n
3P65 100R
2P61
RES
100n
2P74
68n
2P54
47p
3P78
100R
1u
2P64
3P75
100R
IP57
+8VPIP
8204 000 8140.8
127
VIDEO
VIN-INTRO
13
VSS
11
3
XOUT
8
CSYNC
5
HIN-XIN
2
HSEL
1
I2C-SEL
9
LPF
NC1
17
NC2
18
RREF
10
SCK
15
SDA
14
SDO
16
4
SEN
6
SMS
VDD
7P51
Z86130
4K7
3P85
9P63
680R
3P57
FP57
3P69
4K7
FP59
FP56
BC847BW
7P53
10K
3P52
+5V
2P56
47p
RES
FP50
9P52
100u
2P65
3R9
3P88
VIDOb
10
VIDOc
1
Vp
9P54
15
FBI1
14
FBI2
13
FBO
9
GND
16
IOCNTR
5
SEL
2
VIDIa1
6
VIDIa2
3
VIDIb1
7
VIDIb2
4
VIDIc1
8
VIDIc2
12
VIDOa
11
7P54
TDA8601T
IP55
1u
2P87
2P85
47n
+5VPIP
2P53
100n
100R
3P59
RES
2P62
47p
4
S1 5
S2
6
VAF1 8
VAF2 7
VCOREF
1114
VP
2u2
2P72
7P55
TDA9820T/V1
C1
9
C2
10
CSTAB
12
GND
13
16
1
2
3
IN215
NC1
3P61
27K
47p
2P68
RES
9P59
+5VD
IP50
220R
3P56
+5VPIP
1u
2P75
47n
2P83
CS1
15
CS2
14
D0
4
D1
5
D2
6
D3
7
D4
9
D5
10
D6
11
D7
12
GND 8
SCL
2
SDA
3
SO
1
VDD
13
10K
7P56
M62320
CS0
16
3P87
47p
2P67
RES
IP58
9P71
1
15
3y0
5
3y1
3
4
G3
6
GND
8
VCC
16
VEE
7
11
10
9
8p2
2P76
7P57
74HC4053
1y0
12
1y1
13
14
2y0
2
2y1
RES
+5VD
IP53
+8VPIP
1K
3P55
3P72
2P58
47n
4K7
3P86
10K
6n8
2P55
3P53
6K8
3P54
470R
3P50
2P86
100n
3P64
100R
10M
4K7
3P82
470K
3P70
3P68
4K7
+5VD
9P58
IP54
9P65
2P50
100n
6K8
3P80
FP55
100u
2P90
6u8
5P50
9P57
9P70
7P52
BC847BW
DSX840
1P50
18M432
9P64
3P51
10M
2P60
1u
3P58
100R
IP56
2
E2
3
SCL
6
SDA
NVM
5
VCC
8
VSS
4
WC_
7
2P59
47p
7P50
M24C32
E0
1
E1
30R
5P51
V36
V37
V38
V39
+8VPIP
3P66
100R
V33
V34
V35
47p
2P63
3P62
100R
2P71
3P77
100R
+5VD
3P60
680R
10u
2P66
100n
IP60
100n
2P81
47n
2P57
3P76
220R
+5VPIP
FP51
IP52
3P67
3P63
100R
IP59
4K7
9P69
2P79
100n
FP60
9P55
9P56
FP52
9P60
47p
2P82 2P84
47p
FP53
SEL_PIP_SOUND1
7P55-BG
7P55-M
7P55-DK
MONO-PIP
V-CHIP_IN
SEL_PIP_CVBS_SOUND
FBLK
S-SDA
SWITCH_HEF-SUB
PIP_RESET
SWITCH_HEF
7P55-I
SEL_PIP_SOUND2
V-PIP+MAIN-OUT
MONO-PIP
S-SCL
SEL_PIP_CVBS_SOUND
SEL_PIP_SOUND1
SEL_PIP_SOUND2
U-PIP+MAIN-OUT
DV
DY
DU
IN-Y50
IN-U50
IN-V50
Y-PIP+MAIN-OUT
V-CHIP_IN
MUPPET_BLK
S-SDA
S-SCL
S-SCL
S-SDA
SUB-Y
SIF-OUT
PIP-CVBS-MON
HA50-PIP
CL 36532008_048.eps
070503
USA ONLY
500mV / div DC
20µs / div
V39
500mV / div DC
20µs / div
V38
V37
500mV / div DC
20µs / div
V36
100mV / div DC
20µs / div
V35
500mV / div DC
20µs / div
V34
500mV / div DC
20µs / div
V33
500mV / div DC
20µs / div

Related product manuals