EasyManua.ls Logo

Philips 36PW9618 - Page 60

Philips 36PW9618
172 pages
Print Icon
To Next Page IconTo Next Page
To Next Page IconTo Next Page
To Previous Page IconTo Previous Page
To Previous Page IconTo Previous Page
Loading...
60EM6E 7.
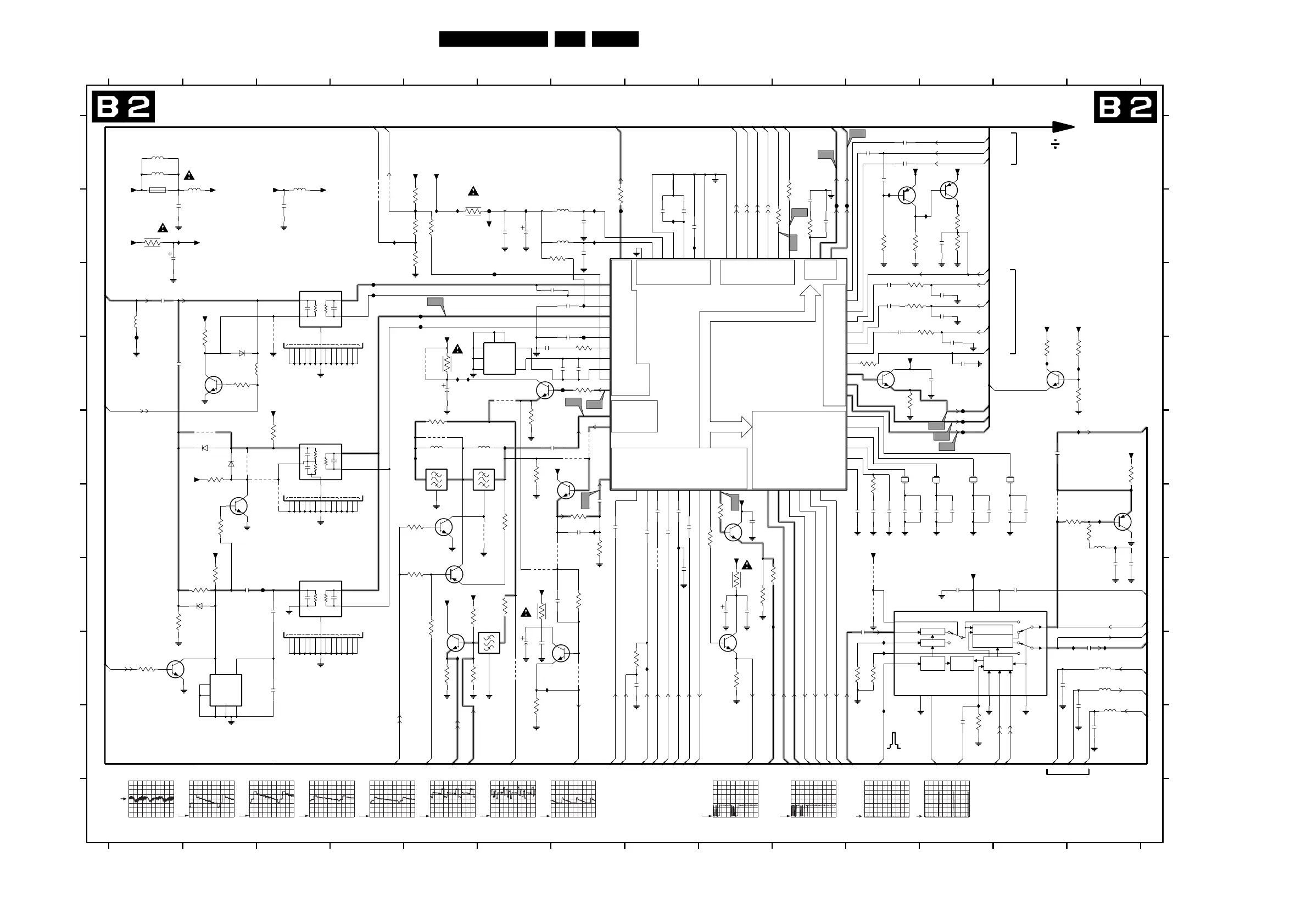
Circuit Diagrams and PWB Layouts
Small Signal Board: IF, I/O Video Processing
NCMT
NCMT
IF DEM
SUPPLY CTRL
SYNC
OUTP SWITCH
LUMA & CHROMA PROC.
I/O SWITCH
DELAY COR.
GROUP
NCMT
2H/4H DELAY
ADAPTIVE
COMB FILTER
FILTER
TUNING
CLOCK
CLAMP
GEN
CLAMP
SAND-
CASTLE
I452 B1
I453 B11
I454 B12
I455 B12
I456 D13
I457 D14
I458 E5
c002 A8
I434 H11
I435 H11
I440 B4
0V4
B13
RES
5V0
I441 B7
I442 B7
I443 B6
I444 B5
I445 B5
I446 D5
I447 D5
I448 E6
I449 F7
I450 H6
I451 H5
F437 D1
F440 B8
I401 G10
7V7
4V2
B14a
I402 C7
I411 B5
I415 H8
I417 F8
I421 B8
I422 B8
I424 E14
I425 F14
I426 F14
I427 F14
I428 F13
I430 H14
I431 H14
I432 H12
I433 I11
9416 D5
9417 D6
9418 E5
B1,B15a
RES
9419 E7
9420 F6
9422 H6
A400 G3
A409 C5
A410 C5
A411 C4
A412 C4
F401 D7
F403 C7
F404 D12
F405 E12
F406 E12
F407 B10
F408 B10
F411 C6
F413 B6
7408 A11
7409 A12
7410 H5
B1
B6a,B2
B6a
B1
7411 D6
7412 F14
7413 D13
7414 D11
7415 H9
9318 G11
9319 G11
9322 G8
9401 F3
9402 E3
9403 E2
9405 E2
9406 F13
9407 B4
9408 H7
9410 B4
9412 G6
9413 F7
9414 E7
9415 C3
7307 G11
7320 F9
7322 E7
B11
B1
7323 D9
7401 F2
7402 H7
7403 D2
7405 H1
7406 F5
7407 F5
5312 F14
5316 A1
5317 A1
B5a
B15a,B14b
B6a
B15a
PAL M
5401 D2
5402 E5
5403 H2
5404 B7
5405 B7
5406 E6
5408 D6
5411 C1
5415 A2
5416 A3
6402 E2
6403 D2
6404 G2
6405 E2
3449 B12
3450 E14
3451 F14
B15a
SAW-FILTER VIDEO
3452 F14
3456 G5
3457 H5
3460 D13
3461 D14
3462 D14
3463 B5
3468 H11
3473 D11
3474 F9
3475 G9
3476 H9
5309 H14
5310 H14
5311 I14
3418 D7
3419 E5
3420 G6
B5a
HIP
B6a,B2
B11
from AV1
B1
NTSC M
B1
B3a,B6a
3421 F5
3423 H1
3433 G1
3434 E2
3435 G5
3436 E6
3437 D7
3439 E6
3441 B5
3444 B11
3445 F6
3447 B11
3448 B12
3382 F7
3385 F7
3393 F11
B15a
COIL 40.4 SUPPRESSION
SAW-FILTER AUDIO
B1
B6a
PAL N
B1
3400 B5
3401 B7
3402 B1
3403 G7
3404 I6
3405 H5
3406 G2
3407 F2
3408 B5
3409 G2
3410 E3
3411 D2
3412 G6
3414 D2
3415 B5
3416 D5
3417 G5
2424 G11
2425 B1
2426 H13
MODU-
LATOR
COIL
B1
B1 B18
B3a,B6a
B11
B5a
B1
B1
2427 I14
2428 I14
2432 D12
2433 G9
3301 I12
3303 H11
3370 F9
3371 G9
3372 G9
3373 C11
3374 C11
3375 C12
3376 B10
3377 B10
3378 B10
3379 D11
3380 B7
3381 H8
2399 F7
2401 C6
2402 G7
from AV2
B1,B14b
B1
IF,I/O VIDEOPROCESSING
2403 F9
2404 C7
2405 D1
2406 G2
2407 G3
2408 H3
2409 C7
2410 G9
2411 D6
2412 C1
2413 D5
2414 H6
2415 H6
2417 E7
2418 D7
2419 D7
2420 G8
2421 F14
2422 E13
2423 G14
2378 B7
2379 F12
2380 F12
0V4
2381 F12
2382 F12
2383 D12
2384 F7
2385 G13
2388 A11
2389 B12
2390 B1
2391 B3
2394 B6
2355 C12
2356 F11
2357 F11
B1
SAW-FILTER-VIDEO
B1,B14b
from 3D Comb
2358 F11
2359 F11
2360 F11
2361 F13
2362 F13
2364 C12
2365 F7
2366 F8
2367 F8
2368 F8
2369 F8
2370 F8
2371 B10
2372 B10
2373 B8
2374 B8
2375 B8
2376 B7
2377 B6
E
F
G
0V4
B1
1406 E5
1407 E5
1408-A G3
1408-B G3
1409-A C3
1409-B D3
1410-A E4
1410-B F3
1411 G6
2302 H14
2305 C11
2316 C11
2322 C11
2327 D12
2339 H8
2350 A11
2351 A11
2352 A11
2353 I12
2354 G12
0V
4V2
B1,B14b
A
B
C
D
4V1
7V7
H
I
A
B
C
D
E
F
G
H
I
1305 E11
1306 E12
1307 E12
1308 E13
1403 A1
RES
12345 67 891011121314
12345 67 891011121314
3475
10R
5V
0V4
B1
5V0
5V0
1
2
34
5
6
78
5CCE
5408
I441
3409
2K7
100n
2302
+8VP
3437
1K
BFS20
7413
2358
3n3
100n
2433
9418
3u9
5402
2373
100n
F437
+8V_VDP
2432
3473
1K
100n
3416
6R8
+5VS
I435
+8VP
100n
2357
2359
15p
I432
F407
3439
470R
I411
F403
V7
3378
15K
+8V_VDP
I450
4n7
2405
4 5 6 9 10 131415
11
12
16
17
9416
1408-B
OFWK3953L
118
I415
1K
3450
100n
2415
I442
+8V_VDP
2414
100u
2350
100n
100n
2316
3381
100R
100R
3373
9405
100n
2384
10p 2327
9410
+8VP
+8VP
2403
100n
4K7
3463
+8VP
68p
2407
V2
V5
4R7
3400
100n
2354
SFSCC
1411
1
2
3
I402
6402
1SS356
100K
3301
+8VP
2427
10p
100R
1406
TPW
1
2
3
2
3
7
8
3380
2
3
7
8
1408-A
OFWK3953L
4n7
2412
OFWK9656L
1410-A
+5VCOM
F413
4R7
3412
HC-49/U
1306
3M582056
2305
100n
BC847BW
7322
V9
100n
2424
+8VP
A400
2423
100R
3374
1K
3405
10p
1K8
3461
+8VP
+8VP
I458
+8VP
I456
I449
I401
150R
3452
F440
I451
V1
I5
I453
3404
560R
9318
BC847BW
3408
100R
I447
7402
1013 14 15
11
12
16
17
OFWK3953L
1409-B
1184569
3436
220R
+5VS
10K
3448
BC847B
7403
3418
390R
2356
100n
2383 10p
2419
0p47
F406
9401
2366
100n
47R
3406
F404
BC847BW
7410
7407
BC857B
6p8
2421
2375
22n
22n
2401
3372
470R
I424
5404
6u8
I6
5310
100MHZ
6
78
7412
BC857BW
5403
5CCE
1
2
34
5
9406
I443
I445
3457
4K7
2418
4p7
2u2
2394
2K7
3410
2367
100n
I425
9414
100MHZ
5309
7320
BC847BW
390R
3382
10p
2364
BA792
6403
2413
47u
33u
5312
I452
F408
3M579545
1308
HC-49/U
3M575611
1307
HC-49/U
2372
1u
+8VP
I428
+8V
15p
2379
3474
10R
7415
BC847BW
9422
BC847BW
7414
9412
I434
VCO1
7
VCO2
8
VIF1
2
VIF2
3
VIFOUT
10
VOUT
51
X3.575
56
X3.579
57
X3.582
55
X4.43
54
YCOMBIN
28
YOUT
49
Y_CVBS3
20
Y_CVBS4
23
36
R2IN
41
SCL
46
SCOUT
59
SDA
47
SEC_DEC
53
SIF1
63
SIF2
64
SVBCOUT
30
SW0
19
SW01
22
SYS1
25
SYS2
27
TUNERAGC
62
UOUT
50
VA
6133
DIGGND
31
FBL1IN
39
FBL2IN
40
G1IN
37
G2IN
42
GND_1
44
GND_2
9
HA
60
HPLL
58
IN
12
OUT
13
PIPOUT
32
PLLRILT
6
QSS_AM
5
R1IN
AGCSIF
1
AV1
15
AV2
17
B1IN
38
B2IN
43
C3
21
C4
24
CCOMBIN
29
COL_PLL
52
COMBOUT
26
CVBS1
16
CVBS2
18
CVBSINT
14
CVBSOUT
34
DEC
35
DIGDEC
7323
TDA9320H
+8_1
11
+8_2
45
ADSEL
48
AGCDEC
4
F401
F14
100n
2369
1K2
3462
I457
I454
I455
1p5
2380
9415
I422
5415
30R
9420
9319
BC847B
7411
2388
220n
4K7
3456
BC847BW
7405
3419
82R
2371
4n7
7408
BC857B
100R
3377
I417
2385
100n
3393
100K
2417
470n
2420150p
2422
+5V_VDP
220p
2406
100n
100R
3375
15p
2362
2382
1p5
I433
4K7
3414
6u8
5405
2376
100n
100MHZ
5311
4M433619
1305
HC-49/U
4 5 6 9 10 131415
11
12
16
17
OFWK9656L
1410-B
118
F411
+8V_CON
2353
100n
0u33
5411
100K
3303
4K7
3435
9402
A409
F405
5K6
3423
3407
5K6
3476
560R
2360
1p5
2u2
2409
100n
2351
3370
100R
A411
2389
2u2
9419
100n
2378
V6
V10
TPW
1407
1
2
3
A410
+8VP
3434
2K7
2404
1u
10K
3415
7409
BC857B
3376
100R
1SS356
6405
9413
2377
100u
2374
2u2
I421
30R
5416
3445
470R
2381
15p
I426
2370
100n
5401
6u8
680K
3444
+5VCOM
3468
100K
9408
I446
100n
2368
I444
I440
100K
3401
270R
3451
3K3
3460
7406
BC847BW
8204 000 8156.7
100n
2391
3403
100R
100u
2410
1K
3420
I427
+8VP
9322
5K6
3421
470R
3385
9417
Y|CVBS1
3 Y|CVBS2
14
Y|CVBSO
9407
13
AGND
1 CIN
16COUT
4
DGND
9
FSC
8
FSCSEL
2 INPSEL
15
OUTSEL
7SC
11
SYS1
10
SYS2
6
VCC VDD
5
12
5406
3u3
TDA9181
7307
68p
2399
I430
100n
A412
OFWK3953L
1409-A
2
3
7
8
2322
+5V2
+5V2_CON
2352
100n
+8V_VDP
10p2426
V8
2p7
2408
3379
100R
2K2
3449
2355
10p
39K
3447
I431
+8VP
c002
3K9
3433
3371
47R
6404
1SS356
7401
BC847BW
+5VCOM
2411
100n
I448
10p2428
100u
2425
1p5
2361
3R9
3402
10p
2339
3417
5K6
100n
2365
L8
100MHZ
5316
F 500mA
1403
441
5317
100MHZ
3441
39K
9403
100n
330p
2402
2K7
3411
2390
CVBS-TER-OUT
SOUND-OUTPUT
PIP-OUT
Y-CVBS-FRONT-IN
Y50
FBL-SC1-IN
CVBS-TXT
CVBS-PIP_TUN1-2-CVBS-IN
COMB-Y_CVBS-OUT
CVBS-SC2_MON-OUT
LMN
SC2-R_C-IN_AV2
SC2-G-IN
SC2-B-IN_C-OUT
U50
V50
SC2-FBL-IN
CVBS-AV3-IN
AV3-CVBS-IN
CVBS-3D-COMB
R-SC1_V-IN
G-SC1-IN_Y-IN
AGC
C-FRONT-IN
COMB-Y_CVBS-OUT
COUT-3D
YOUT-3D
IF-TER
BG
YOUT-3D-COMB
COUT-3D-COMB
CVBS-TXT
COUT-3D
YOUT-3D
Y50
AGC-MONITOR
SOUND-OUTPUT
QSS_AM
LMN
LMN
SC1-STATUS
COMB-C-OUT
HA50
SC
LMN
SYS1
SYS2
VA50
B-SC1-IN_U-IN
SCL-F
SDA-F
CVBS-TXT
CVBS-SC1_AV1-IN
C-SC2_SVHS-IN
Y-CVBS-SC2_AV2-IN
BG
SEL-SVHS-RR_STATUS2
FSC
SC
SYS1
SYS2
7307-p4
FSC
7307-p4
COMB-C-OUT
CL 36532008_029.eps
170403
I6
1V / div DC
10us / div
PM3394B
V1
1V / div DC
10us / div
PM3394B
V2
1V / div DC
10us / div
PM3394B
V5
1V / div DC
10us / div
PM3394B
V8
1V / div DC
20us / div
PM3394B
V7
500mV / div DC
20us / div
PM3394B
V6
500mV / div DC
20us / div
PM3394B
V9
2V / div DC
200us / div
PM3394B
V10
2V / div DC
200us / div
PM3394B
F14
1V / div DC
5ms / div
L8
1V / div DC
20us / div
20mV / div AC
10µs / div
I5

Related product manuals