EasyManua.ls Logo

Philips 42PFL5403D/85 - 7.2 SSB: Tuner & Demodulator

Philips 42PFL5403D/85
96 pages
Print Icon
To Next Page IconTo Next Page
To Next Page IconTo Next Page
To Previous Page IconTo Previous Page
To Previous Page IconTo Previous Page
Loading...
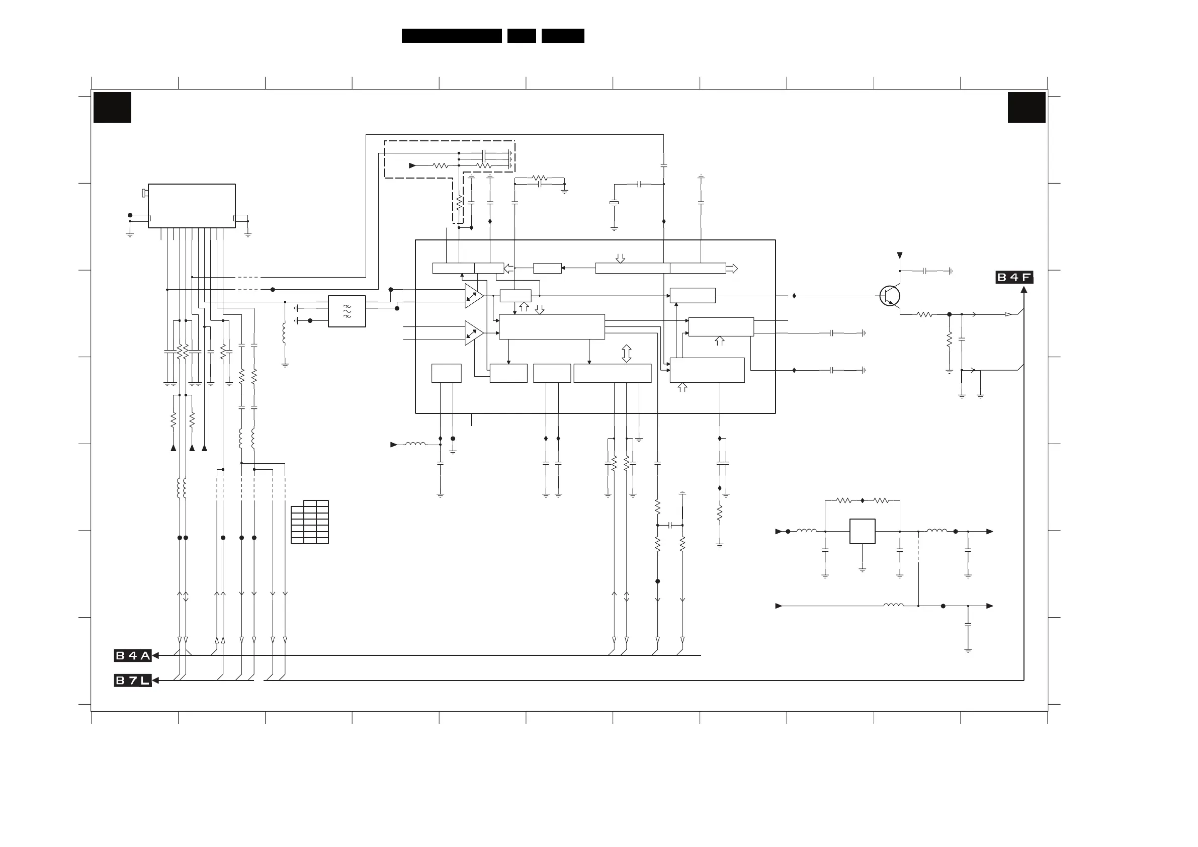
Circuit Diagrams and PWB Layouts
43LC8.1U LA 7.
SSB: Tuner & Demodulator
MT
RF
IN
MT
I
O2IGND
O1
GND
SIF
AGC
AFC DETECTOR
PORTS
INTERCARRIER MIXER AND
AM-DEMODULATOR
I C-BUS TRANSCEIVER
2
RC VCO
NARROW-BAND FM-PLL
DIGITAL VCO CONTROL
SOUND TRAPS
4.5 to 6.5 Mhz
AUDIO PROCESSING
MAD
TUNER AGC VIF AGC
SUPPLY
OUTPUT
VIF-PLL
SINGLE REFERENCE QSS MIXER
AND SWITCHES
DEMODULATOR
COM
OUTIN
E
F
G
1202 B6
1203 A1
1204 C3
2200 A5
2201 B5
2202 B7
2203 B5
2204 B10
2205 E6
2208 B8
2209 C9
2211 D1
2212 D1
2213 D2
2214 D2
2215 D2
2216 F9
--
RES
--
RES
Y
123 45678 91011
123 45678 91011
*
******
4203
4202
A
B
C
D
E
F
G
A
B
C
D
2217 F10
2218 D9
2219 G11
2220 F11
2221 E6
2222 E7
2223 E7
2224 E8
2225 E8
2226 E4
2227 E6
2228 A5
2229 A5
2230 E7
2231 D2
2233 B5
2235 A7
2236 D2
2237 D2
2238 C2
2239 C2
2240 C11
3200 A5
3203 C10
3204 D2
3205 D2
3206 C10
3207 D1
3208 D2
4201
TUNER & DEMODULATOR
RES
3209 D2
3210 E7
3211 E7
3212 E7
3213 E8
3216 B5
3217 A4
3220 F7
3221 F7
3222 A5
3223 E9
3224 E9
3226 D2
3227 D2
4201 E2
4202 E2
4203 E2
4204 E2
4205 E3
4206 E3
4207 C2
4208 F10
4209 C2
5201 E9
5202 C3
4205
MFD
Y
RES
RES
5203 F10
5204 E10
5205 E2
5206 E2
5207 E2
5208 E2
5209 D4
7200 C10
7201 B4
7202 E9
F201 D5
F203 E9
F204 E10
F205 F10
F206 C10
F207 C3
F208 F7
F209 C4
F210 C4
F211 E1
F212 E2
F213 E2
0R
RES
F214 E2
F215 E2
F216 B1
F217 C3
I201 C9
I202 D8
I203 E9
I204 D9
I205 E8
I206 D6
I207 D6
I208 D4
I209 B5
I210 B5
I211 B7
RES
NC
NC
Y
** PROVISION FOR EXTERNAL RF-AGC
TO ANALOG-IOs
RES
NC
TO CHANNEL DECODER
NC
4206
RES
NC
RES
4204
--
--
Y
Y
BDS
--
Y
TO POWER/TUNER
0R
NC
--
NC
F217
4202
I204
I202
F215
+5VS
3200 330R
2209 10n
F210
F209
100R3210
30R
5206
2208
100p2235
1n0
2212
Gnd_CVBS_OUT
22p
3203 220R
I205
2215 10n
2222
10n2211
5202
560n
2219 10u
5204
30R
4207
2225 390p
3211 100R
10n2214
2218 470n
+5VS
100n2231
2202 22p
2217 100n
2226 10n
9
IFAGC
12
13
14
15
SCL
4
SDA
5
+B(5V)
4MHZ-REFOUT
6
8
A-IFOUT
3
AS
1
DC
10
DIFOUT1
DIFOUT2
11
2
EXT-RFAGC
TDQU81203
TUNER
7
4209
3212
47R
4201
4205
4204
I206
+5V_SW
1u02216
30R
5201
2205
2227
1n0
3221
10n
390n5208
+12VS
2220
+5VS
100n
100n
2223
BC847BW
7200
+5Vtuner
470n2203
1n5
I207
2200
22n2233
3206 220R
F214
F212
F213
4M0
F208
VPLL
20 Vp
1202
24 SIF2
12 SIOMAD
14TAG C
9TOP
VAGC 16
1VIF1
2VIF2
19
FMPLL
13
NC
3 OP1
22 OP2
15REF
11 SCL
SDA10
23SIF1
TDA9886T/V4
21AFC
6AFD
18 AGND
8AUD
17CVBS
5DEEM
7 DGND
4
7201
F207
F203
2229 10u
4208
2238 1n0
2213
22p
F206
100R3216
2228 100n
3
1
2
4
5
OFWM1971M
1204
45M75
4203
100R
47K3222
3204
1n02239
3227 220R
2221
10u
5203
100R3205
3207
100n
4K7
2204
3209 4K7
+5VS
I210
I211I209
30R
I208
F205
5209
5207 390n
2
1 3
L78M05CDT
7202
I203
F204
220R3226
I201
F211
3223 47R 47R3224
3208 4K7
+5VS
+5Vtuner
4206
2224 10n
+5VS
F216
2237 33p
47p
2230
3220
2201 220n
47p2240
5205
30R
33p2236
3217 10K
3213
F201
5K6
TUNER_RF_AGC
TUNER_RF_AGC
CVBS_OUT
VIN_ATV
FATIN-
VIP_ATV
FATIN+
TUNER_SDA
IF_AGC_MAIN
IF_AGC_ChDec
SIF_OUT_GND
AIF
SIF_OUT
IF_AGC
TUNER_SDA
TUNER_SCL
TUNER_SCL
B2B2
H_17740_002.eps
210108
3139 123 6359.2

Related product manuals