EasyManua.ls Logo

Philips 42PFL5403D/85 - Ssb: Mt5382-Ddr2 Sdram (B4 B)

Philips 42PFL5403D/85
96 pages
Print Icon
To Next Page IconTo Next Page
To Next Page IconTo Next Page
To Previous Page IconTo Previous Page
To Previous Page IconTo Previous Page
Loading...
46LC8.1U LA 7.
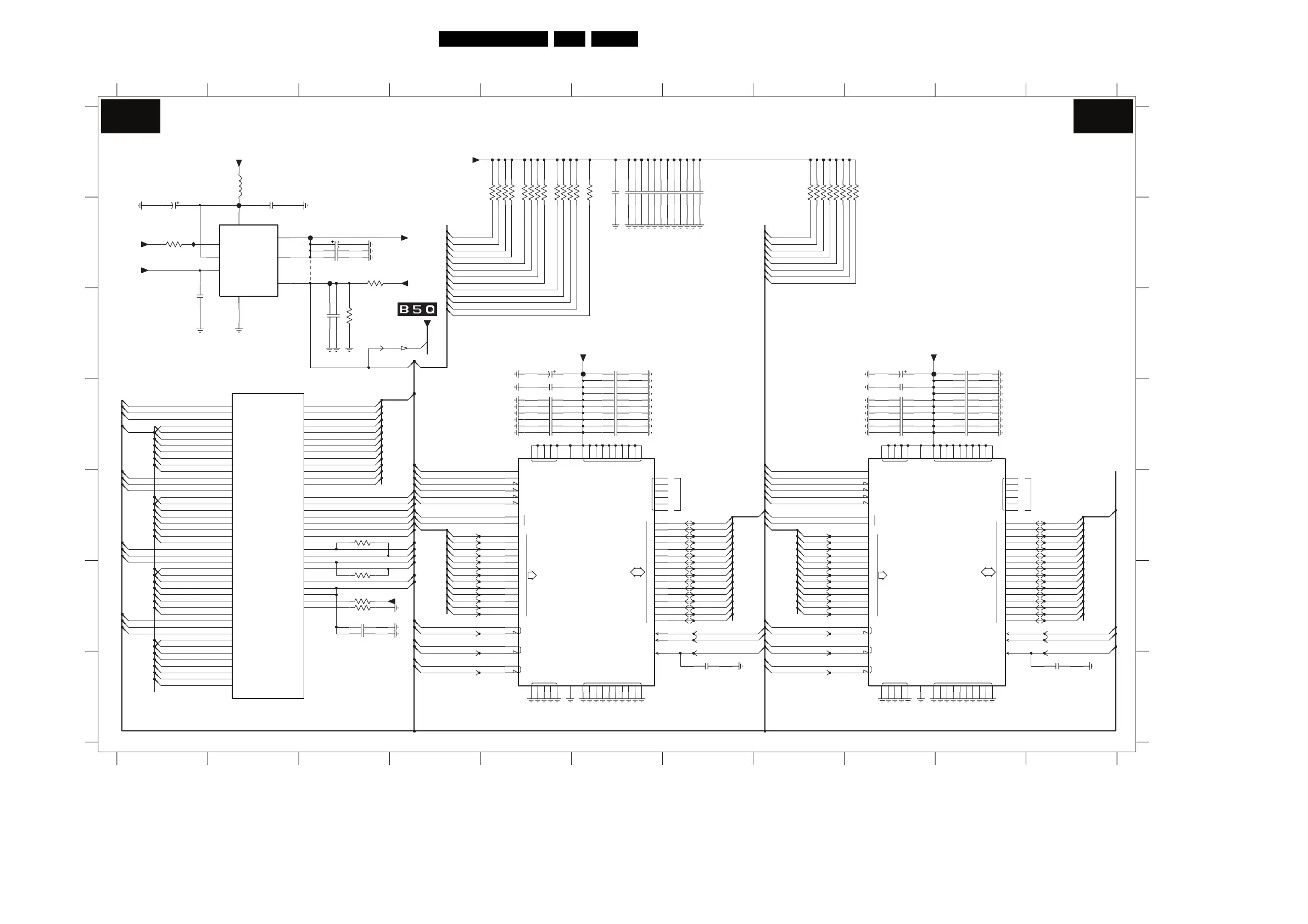
Circuit Diagrams and PWB Layouts
SSB: MT5382-DDR2 SDRAM
DDR2
12
11
10
9
8
7
6
5
4
3
0
1
2
3
4
5
6
7
8
9
10
11
12
CK
VDDL
VREF
VSSDL
14
VDDQ
VSS VSSQ
BA
A
LDQS
UDQS
NC
DQ
CKE
WE
ODT
RAS
1
CS
CAS
0
0
1
2
VDD
LDM
UDM
15
13
12
11
10
9
8
7
6
5
4
3
0
1
2
3
4
5
6
7
8
9
10
11
12
CK
VDDL
VREF
VSSDL
14
VDDQ
VSS VSSQ
BA
A
LDQS
UDQS
NC
DQ
CKE
WE
ODT
RAS
1
CS
CAS
0
0
1
2
VDD
LDM
UDM
15
13
RES
8 91011
A
B
C
D
E
F
G
A
B
C
D
E
F
G
2B01 B1
2B02 B2
2B03 C1
2B04 C3
2B05 C3
2B06 B3
2B07 B3
+0V9_VTT
123 45678 9
2B57 100n
10 11
123 4567
2B08 B3
2B09 F3
2B10 F3
2B11 C5
2B12 D5
2B13 C6
2B14 D6
2B15 D6
2B16 D6
2B17 D6
2B18 D6
2B19 D6
2B20 D6
2B21 D6
2B22 D6
2B23 D5
2B24 D5
2B25 D5
2B26 D5
2B27 D5
2B28 D5
2B29 G7
2B30 G11
2B31 C10
2B32 D10
2B33 D10
2B34 D10
2B35 D10
2B36 D10
2B37 D10
2B38 D10
2B39 D10
2B40 D10
2B41 D9
2B42 D9
2B43 D9
2B44 D9
2B45 D9
2B46 D9
2B47 B6
2B48 B6
2B49 B6
2B50 B6
2B51 B6
2B52 B6
2B53 B6
2B54 B7
2B55 B7
2B56 B7
TO MJC-DDR
2B57 B7
2B58 B7
2B59 B7
2B60 C9
2B61 D9
3B01 B1
3B02 C3
3B03 E3
3B04 F3
3B05 F3
3B06 F3
3B07-1 B6
3B07-2 B5
3B07-3 B5
3B07-4 B5
3B08-1 B5
3B08-2 B5
3B08-3 B5
3B08-4 B5
3B09-1 B6
3B09-2 B5
3B09-3 B5
3B09-4 B5
NC
RES
3B10 B5
3B11 B8
3B12 B8
3B13 B8
3B14 B8
3B15 B8
3B16 B8
3B17 B9
3B18 B9
3B19 B3
4B01 B3
5B01 A2
7A01-4 D2
7B01 B2
7B02 D5
7B03 D9
FB01 B2
FB02 C6
FB03 C10
FB04 B3
FB05 B3
IB01 B1
RES
NC
RES
RES
DDR2 #2
DDR2 #1
MT5382 - DDR2 SDRAM
3B05 33R
100n2B48
2B55 100n
4u7
2B10
47R27
45
3B09-2
3B09-4
47R
2B01
100u
16V
75R3B02
1%
100n
2B16
2B53 100n
2B42
5
100n
47R
3B08-4
4
2B04
2B14
100n
1u0
100n2B58
100n
2B43
K4
RODT
K1
RRAS_
R2
RVREF0
R3
RVREF1
P6
RWE_
G3
RDQS1
G2
RDQS1_
V2
RDQS2
V3
RDQS2_
V5
RDQS3
V6
RDQS3_
C2
REXTDN
B1
REXTUP
H2
RDQ8
J4
RDQ9
G5
RDQM0
G4
RDQM1
U4
RDQM2
AA2
RDQM3
F3
RDQS0
F2
RDQS0_
AB2
RDQ29
C1
RDQ3
Y3
RDQ30
AA3
RDQ31
D3
RDQ4
E2
RDQ5
D1
RDQ6
E4
RDQ7
T6
RDQ21
U1
RDQ22
T5
RDQ23
W3
RDQ24
Y2
RDQ25
W4
RDQ26
Y1
RDQ27
W2
RDQ28
K5
RDQ14
H3
RDQ15
U3
RDQ16
T3
RDQ17
U2
RDQ18
T1
RDQ19
F4
RDQ2
T2
RDQ20
AC
1
RCLK1_
L3
RCS_
E3
RDQ0
D2
RDQ1
J3
RDQ10
H4
RDQ11
G1
RDQ12
J2
RDQ13
N2
RA9
P4
RBA0
P5
RBA1
L1
RCAS_
R4
RCKE
K3
RCLK0
K2
RCLK0_
AC2
RCLK1
P3
RA12
M2
RA2
P2
RA3
M5
RA4
N1
RA5
M3
RA6
P1
RA7
M6
RA8
MT5382
7A01-4
L4
RA0
N3
RA1
N4
RA10
L2
RA11
+1V8_SW
SD_
5
VDDQ
4
VREF
3
VSENSE
8
VTT
6
AVIN
1
GND
PVIN
7
2
7B01
LP2996M
100n
2B37
2B36
100n
3B01 4K7
100n
2B27
47R
3B16
2B23
100n
2B22
100n
100n
2B32
100n
2B03
2B44
100n
2B39
100n
2B06
100u 16V
100n
2B38
D8
E7
F2
F8
H2
K3
A3
E3
J3
N1
P9
J7
A7
H8
B2
B8
D2
G9
C1
C3
C7
C9
E9
G1
G3
G7
J2
B3
B7
A8
A1
E1
J9
M9
R1
J1
A9
F7
E8
A2
E2
L1
R3
R7
R8
K9
K7
B9
H7
H3
H1
H9
F1
F9
C8
C2
F3
J8
K2
K8
L8
G8
G2
D7
D3
D1
D9
B1
M7
N2
N8
N3
N7
P2
P8
P3
L2
L3
L7
M8
M3
M2
P7
R2
7B02
EDE2516ACSE-6E-E
SDRAM
Φ
3B15
47R
2B19
100n
2B59 100n
100n
2B46
2B50
1 8
100n
47R
3B07-1
100n
2B26
2B08
100n
2B07
4u7
100n
2B13
100n2B56
47R
3B09-1
1 8
2B17
100n
100n
2B18
100n
2B21
+1V8_SW
33R3B06
100n
2B33
3 6
5B01
30R
47R
3B09-3
3B13
47R
100n
2B02
100n
2B40
100n2B49
47R3 6
3B08-3
4u72B47
3B03 100R
100R3B04
F2
F8
H2
K3
N1
P9
J7
A7
H8
B2
B8
D2
D8
E7
C3
C7
C9
E9
G1
G3
G7
J2
A3
E3
J3
A1
E1
J9
M9
R1
J1
A9
G9
C1
E2
L1
R3
R7
R8
K9
K7
B3
B7
A8
H1
H9
F1
F9
C8
C2
F3
F7
E8
A2
L8
G8
G2
D7
D3
D1
D9
B1
B9
H7
H3
N7
P2
P8
P3
L2
L3
L7
J8
K2
K8
M8
M3
M2
P7
R2
M7
N2
N8
N3
Φ
SDRAM
EDE2516ACSE-6E-E
7B03
3B11
47R
75R3B19
1%
100n
2B29
27
+1V8_SW
47R
3B08-2
45
3 6
3B07-4
47R
47R
3B07-3
FB02
100n
2B24
2B34
100n
3B14
47R
FB05
IB01
FB04
FB01
100n
2B41
100u
16V
2B60
2B15
100n
2B28
100n
47R
3B10
2B35
100n
2B25
100n
2B30
100n
2B11
16V
100u
100n
2B45
FB03
+1V8_SW
+1V8_SW
3B18
47R
4u7
100n
2B12
2B51
4B01
2B20
100n
3B17
47R
2B05
100n
47R
3B12
+1V8_SW
100n2B52
3B07-2
47R27
1 8
3B08-1
47R
2B54
4u7
100n
2B61
+1V8_SW
+0V9_VTT
2B09
100n
RA(2)
RA(0)
RA(5)
2B31
100n
RA(1)
RA(12)
RA(10)
RA(11)
RA(4)
MEM_VREF
MEM_VREF
RA(9)
RA(8)
RA(6)
RA(3)
RA(7)
RA(0:12)
RA(0:12)
RA(7)
RA(6)
RA(5)
RA(4)
RA(3)
RA(2)
RA(12)
RA(11)
RA(10)
RA(1)
RA(0)
RDQ(0)
RDQ(16)
RDQ(0:31)
RDQ(24)
MEM_VREF
RODT
RCASn
RCSn
RBA1
RCKE
MEM_VREF
RCLK1n
RCLK1
RCLK0n
RRASn
RBA0
RWEn
RA(9)
RA(8)
RWEn
RBA0
RBA1
RCASn
RCSn
RRASn
RODT
RCKE
RCLK0
RDQ(7)
RDQ(6)
RDQ(5)
RDQ(4)
RDQ(3)
RDQ(2)
RDQ(1)
RDQM0
RDQ
S0n
RDQS0
RA(0:12)
RDQM2
RDQS2n
RDQS2
RDQM1
RDQS1n
RDQS1
RDQM3
RDQS3n
RDQS3
RDQ(31)
RDQ(30)
RDQ(29)
RDQ(28)
RDQ(27)
RDQ(26)
RDQ(25)
RDQ(23)
RDQ(22)
RDQ(21)
RDQ(20)
RDQ(19)
RDQ(18)
RDQ(17)
RDQ(15)
RDQ(14)
RDQ(13)
RDQ(12)
RDQ(11)
RDQ(10)
RDQ(9)
RDQ(8)
RDQ(9)
RDQ(8)
RDQ(7)
RDQ(6)
RDQ(5)
RDQ(4)
RDQ(3)
RDQ(2)
RDQ(1)
RDQ(0)
RDQ(0:31)
RA(12)
RA(11)
RA(10)
RA(9)
RA(8)
RA(7)
RA(6)
RA(5)
RA(4)
RA(3)
RA(2)
RA(1)
RA(0)
RDQ(15)
RDQ(14)
RDQ(13)
RDQ(12)
RDQ(11)
RDQ(10)
RDQ(18)
RDQ(17)
RDQ(16)
RDQ(0:31)
RW
En
RRASn
RODT
RCASn
RCSn
RCLK0n
RCLK0
RBA1
RBA0
RCKE
RDQM0
RDQM1
RDQS0n
RDQS0
RDQS1n
RDQS1
RDQ(29)
RDQ(28)
RDQ(27)
RDQ(26)
RDQ(25)
RDQ(24)
RDQ(23)
RDQ(22)
RDQ(21)
RDQ(20)
RDQ(19)
RWEn
RRASn
RODT
RCASn
RCSn
RCLK1n
RCLK1
RBA1
RBA0
RCKE
MEM_VREF
RA(12)
RA(11)
RA(10)
RA(9)
RA(8)
RA(7)
RA(6)
RA(5)
RA(4)
RA(3)
RA(2)
RA(1)
RA(0)
RA(0:12)
RDQ(31)
RDQ(30)
RDQM2
RDQM3
RDQS2n
RDQS2
RDQS3n
RDQS3
B4B B4B
H_17740_005.eps
250108
3139 123 6359.2

Related product manuals