EasyManua.ls Logo

Philips 6002 Series - Page 39

Philips 6002 Series
40 pages
Print Icon
To Next Page IconTo Next Page
To Next Page IconTo Next Page
To Previous Page IconTo Previous Page
To Previous Page IconTo Previous Page
Loading...
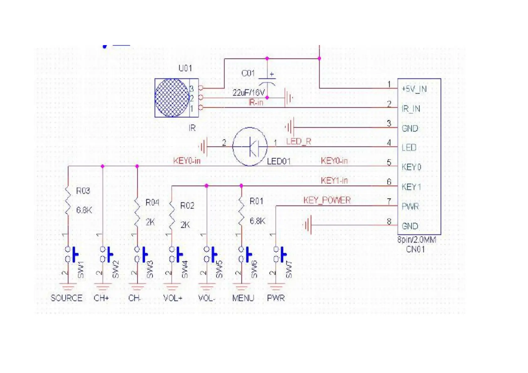
IR board and Key board
39