EasyManua.ls Logo

Philips CDR779 - 7 Faultfinding Trees

Philips CDR779
78 pages
Print Icon
To Next Page IconTo Next Page
To Next Page IconTo Next Page
To Previous Page IconTo Previous Page
To Previous Page IconTo Previous Page
Loading...
Faultfinding trees
GB 49CDR779 7.
7. Faultfinding trees
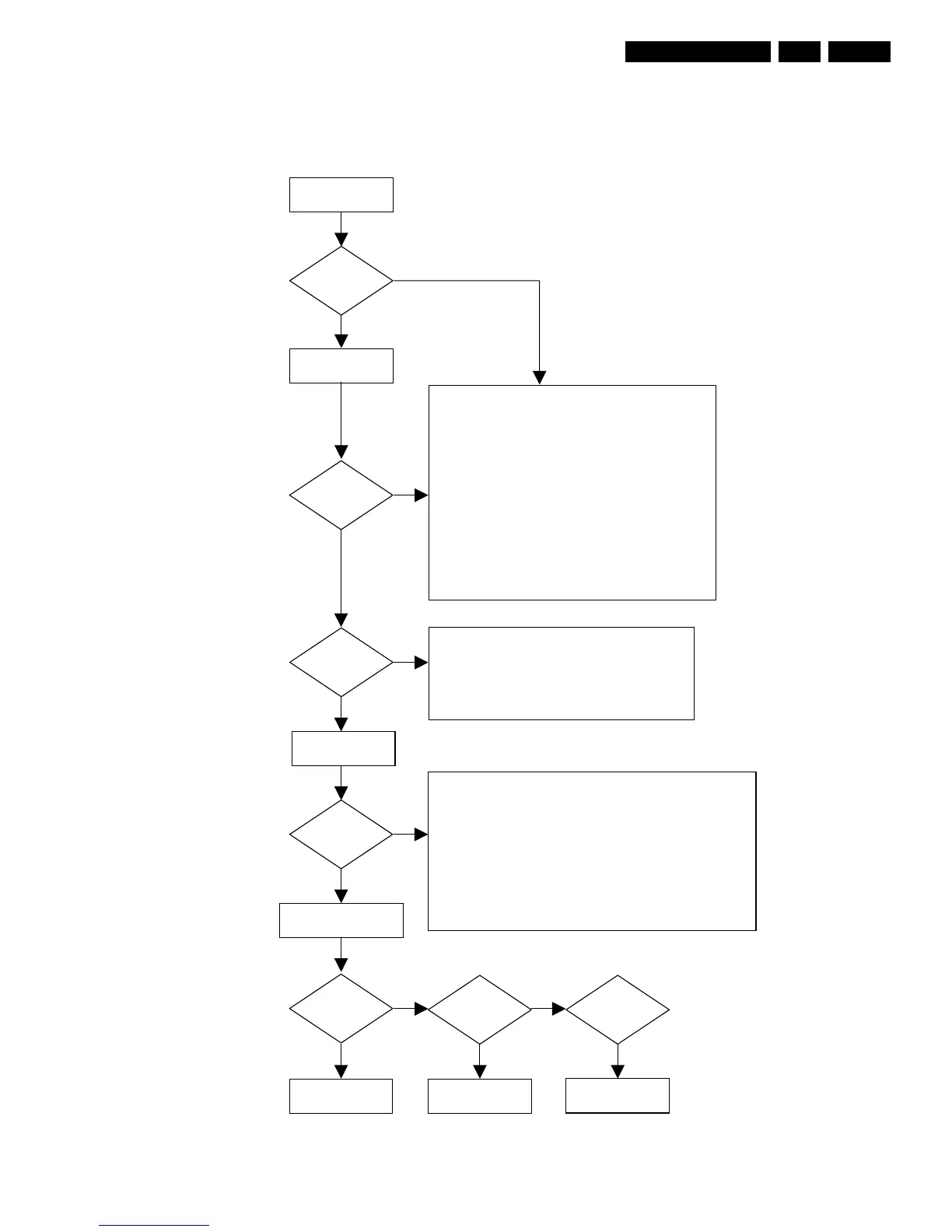
7.1 CDR-Module
Figure 7-1
NO DISC LOADED
SWITCH ON POWER
PRESS
<OPEN/CLOSE>
SEE CD-DA DISC
FAULT FINDING
SEE CD-R DISC
FAULT FINDING
SEE CD-RW DISC
FAULT FINDING
INSERT DISC
PRESS <OPEN/CLOSE>
DISPLAY?
DISPLAY:
"INSERT DISC"
CD-DA DISC
LOADED?
CHECK:
POWER SUPPLY (SEE FAULT FINDING GUIDE PSU)
WIRING
ON/OFF SWITCH
FUSES
VOLTAGES
DISPLAY (SEE FAULT FINDING GUIDE DISPLAY BOARD)
WIRING
CONTROL SIGNALS
CLOCK SIGNAL 8MHz
SUPPLY VOLTAGES
ELECTRICAL SERVICE DIAGNOSTICS:
DISPLAY TEST, KEYBOARD TEST
POWER SUPPLY VOLTAGES
ELECTRICAL SERVICE DIAGNOSTICS:
REPLACE CDR MODULE IF
"DERRn"
OR
"BERRn"
ERROR OCCURS
CHECK:
MECHANICAL SERVICE DIAGNOSTICS:
REPLACE CDR MODULE IF ERROR OCCURS
TRAY?
CD-R DISC
LOADED?
NONO
NO
NO
NO
YES
YESYES
YES
YES
CD-RW DISC
LOADED?
YES
STBY LED?
PRESS <DISPLAY>
MAINS, MAINS CABLE
CHECK:
STANDBY LED
NO
YES
KEYBOARD
WIRING
DISPLAY BOARD (SEE FAULT FINDING GUIDE DISPLAY BOARD)
WIRING
CONTROL SIGNALS
CLOCK SIGNAL 8MHz
SUPPLY VOLTAGES
ELECTRICAL SERVICE DIAGNOSTICS:
DISPLAY TEST, KEYBOARD TEST
KEYBOARD
CL 96532076_016.eps
290799

Related product manuals