EasyManua.ls Logo

Philips EverFlo - Chapter 3: Cleaning, Disinfecting, and Maintenance; Device Cleaning and Disinfection; Humidifier, Cannula, and Tubing Care; Filter Replacement and Service

Philips EverFlo
108 pages
Print Icon
To Next Page IconTo Next Page
To Next Page IconTo Next Page
To Previous Page IconTo Previous Page
To Previous Page IconTo Previous Page
Loading...
Page 11 E
VERFLO
TM
SERVICE & TECHNICAL INFORMATION 1039055, VER. 06
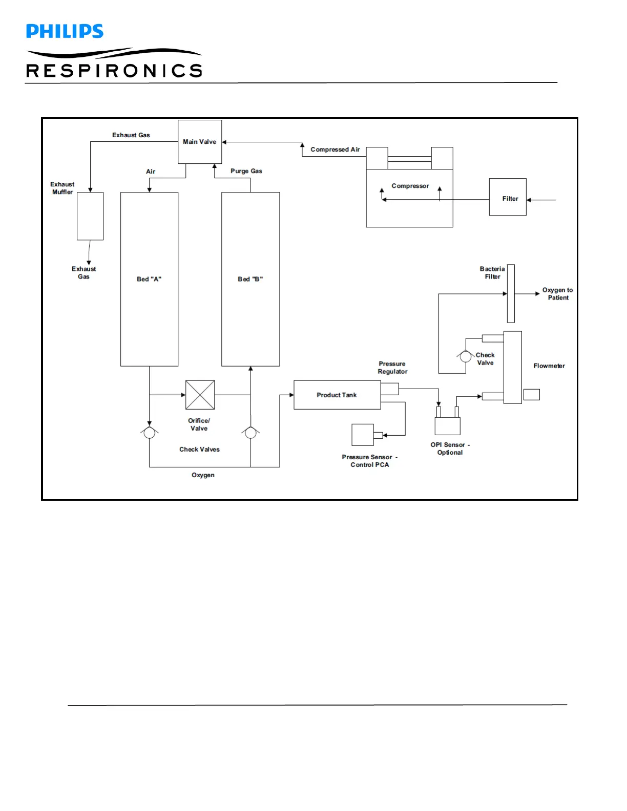
Figure 4-1: Pneumatic Block Diagram (Non-O2 Piloted)

Table of Contents

Other manuals for Philips EverFlo

Related product manuals