EasyManua.ls Logo

Philips FR975 - Page 43

Philips FR975
75 pages
Print Icon
To Next Page IconTo Next Page
To Next Page IconTo Next Page
To Previous Page IconTo Previous Page
To Previous Page IconTo Previous Page
Loading...
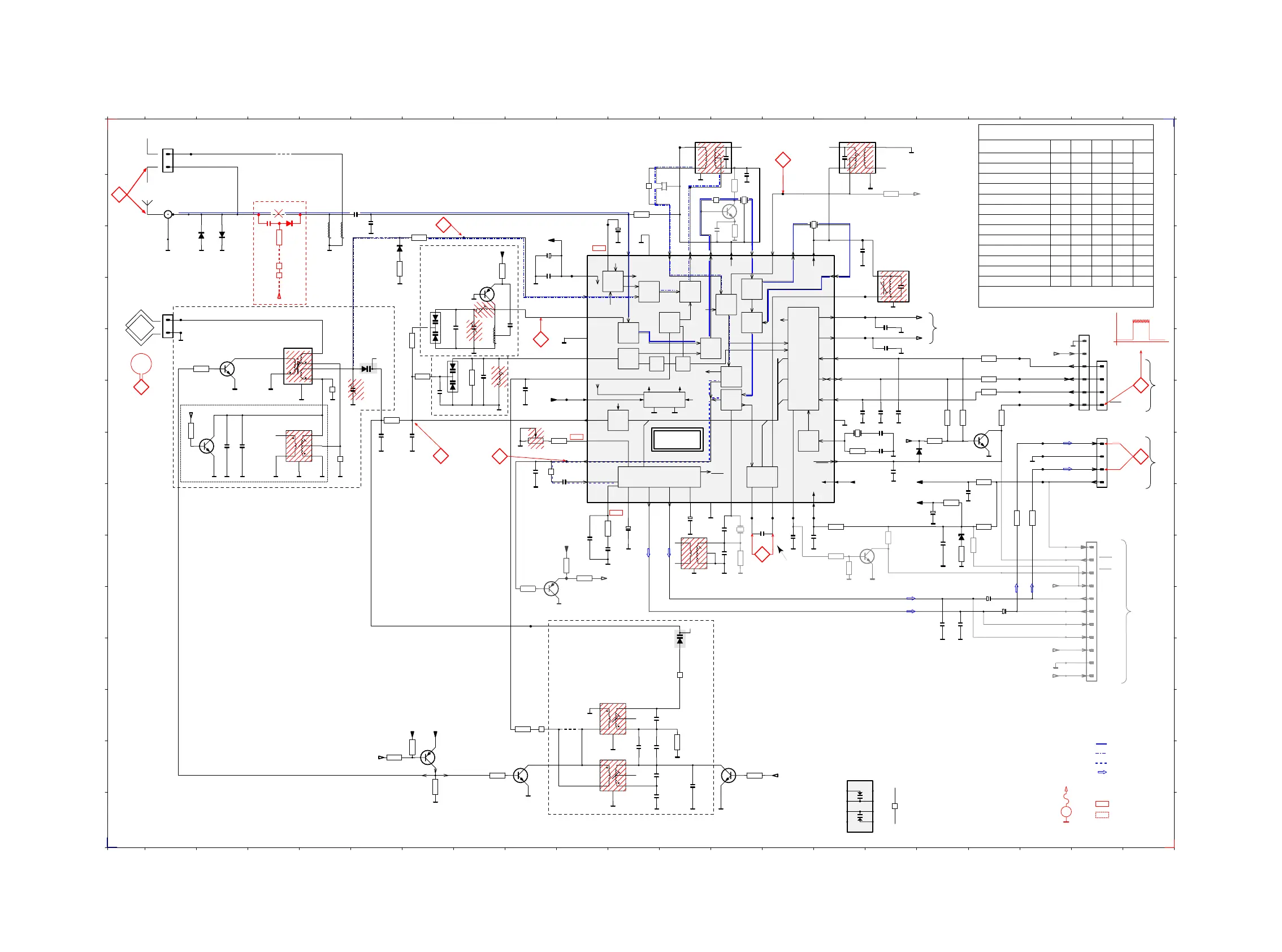
7B-3 7B-3
TUNER BOARD ECO5 / Systems
PCS 102 352
to 1130,1131
AM Stereo module
z
3175
2k7
AM-IF
z
5113
SFU450B
to/from
AM-stereo module
AM-IF
P0
Low=AM mono
P1
T030
T031
T038
T039
z
AM-IF
GND
+FM
R-FM
L-FM
L-out
R-out
VCO-kill
STSIG
stereo
V+
1131
z
1130
11
10
9
8
7
6
5
4
3
2
1
T033
T034
T035
T036
z
3177
10k
3147
3M3
7125
BC848C
3179
1M
z
z
z
3178
3M3
z
z_100R
2111
100p
7119
2SC1047
3113
1k
t
3119
t
t
t
330R
3
6
5
4
1
2
1121
MPX
GND
r
3143
22k
Vcc1
7103
BC858C
r
r
3144
1k
r
3176
1k
r
MPX
MPX
to 1121
buffer amplifier
from 3144
r....for RDS version only
Vcc2
V
dd
AGC
AM IF
CONTROL
AGC
AM Det.
CONTROL
AGC
IF
AM
Charge
Pump
DECODER
STEREO
AFC
DET
AM
DET
IF2
IF1
FM
FM
FM
STABILIZER
OSC
AM
AM
MIXER
AM
Frontend
AGC
Frontend
FM
FM
MIXER
FM
Pre-
scaler
Multi-
plexer
OSC
x
-
-
-
-
-
-
-
-
-
-
-
-
-
-
-
-
-
-
-
-
-
-
-
x
x
-
x
x
xx
x
x
x
x
-
x
x
x
-
-
x
x
x
VERSION PROGRAMMING COMPONENTS
3170 remark
7111
not mounted
315731566120
/15 FM/MW/SW-Eu
/.. FM/MW/2xSW
/17 FM/AM
/14 FM-OIRT/MW/LW
--xx/14 FM-OIRT/MW
/13 FM/MW-Stereo
/06 FM-Japan/MW-stereo
/01 FM/MW/SW-Ov
/01 FM/MW
/01 FM/MW-Stereo
/00 FM/MW/LW/SW-Eu
/00 FM/MW/LW
x = component mounted
---x/17 FM/AM-Stereo
SW
SW
SW
SW = Software initialisation
t....for Japanese version (/06/26) only
Stereo
Mono/
Ripple
Mixout
Mixout
FM-IF2
Enable
OSC.
Stereo
FILTER
printed
printed
AGC
FM-In
RF-GND
AM-IF1-in
AM
FM
FM-IF1 in
AM-IF2
V
STAB
BV
STAB
A
FM-IF2
AM-AFC
P1
P0
Write
DATA
CLOCK
Dig.GND
XTAL
Mono/
Vdd
Vdd
Vdd
Vcc2
Fieldstrength Indic.
AFC+
AFC-
FM-Demod.
IF GND
PILOT
right
left
MUTE
LPF
MPX-IN
AF-Out
VCO
I-TUNE
Vcc1
AM-OSC.
FM-OSC.
RF-GND
FM-RF
AM-RF
Ripple
y....for USA version (/17/37) only
z....for AM-STEREO (/06/13/26/33) versions only
x....not for all versions
w...for LW only
v...for SW-version 3.9-12.1MHz only
u...for 2-band (FM/AM) version only
AM-AFC
450 kHz
AM-IF2AM-IF1
FM-IF2
FM-IF1
to 3103
FM-RF
Q-MULTIPLIER
MW/LW-RF
MW
MW
VCO
AM-OSCILLATOR
version detection
DISCRIMINATOR
6131 D 7
6130 E 7
6120 G16
6107 H17
6105 E 6
6106 C 6
6105 K12
6104 C 3
6103 C 2
5131 D 8
5130 E 8
5123 L11
5122 M11
5121 F15
5119 I 12
5120 H13
5114 C16
5113 B12
5112 A15
5111 A13
5110 B14
5109 B13
5103 F 4
5102 E 4
4108 L 9
4106 K12
4105 B11
4104 B13
4103 G 9
4102 F 5
4101 G 5
3177 I18
3176 J 9
3175 B16
3179 I16
3180 M7
3178 I15
3171 H15
3170 F17
3169 G15
3167 G18
3161 E18
3160 E18
3159 F18
3158 F18
3157 F17
3156 G17
3155 H17
3154 H18
3153 H19
3152 H18
3147 I15
3146 I17
3145 H10
3143 I10
3144 I10
3142 G 9
3141 G10
3137 M13
3140 I13
3134 M12
3132 L 9
3128 M 8
3125 M 6
3123 M 7
3110 F 6
3120 C 6
3113 C13
3119 B13
3109 F 2
3108 E 3
3105 C 7
3104 B11
3103 C 8
3102 E 7
3101 E 7
2167 F16
2168 I 13
2166 G16
2165 C 9
2164 H14
2163 E16
2161 D16
2160 M12
2159 F 9
2158 M11
2155 D 8
2154 E 7
2153 E 8
2152 F 7
2150 B13
2149 C15
2148 F16
2147 F16
2146 F15
2145 G16
2144 H17
2143 I17
2142 H14
2141 H14
2140 H14
2138 H12
2139 H13
2137 J18
2136 J17
2135 J18
2134 J17
2133 H11
2132 I10
2131 I10
2130 H17
2129 C 9
2128 C11
2127 G10
2126 G 9
2125 M11
2123 M11
2122 N11
2120 L11
2109 G 3
2111 C13
2108 G 3
2107 G 6
2106 F 5
2104 B 6
2103 D 9
2102 G 7
2101 C 6
1130 I20
1131 I20
1126 E20
1124 G20
1121 E20
1103 D 2
1102 B 2
1101 A 1
9128 A 4
9117 L10
9101 C 6
9100 B 4
7124 M13
7125 I16
7122 M 9
7119 B13
7111 F18
7109 M 7
7105 F 2
7104 E 3
7103 I 9
7102 D 8
7101 G11
451 67891011121314152 16 17 18 19 20 213
K
J
N
I
H
G
F
E
D
C
B
A
M
L
K
J
N
I
H
G
F
E
D
C
B
A
M
L
451 67891011121314152 16 17 18 19 20 213
HN1V02H
Chip jumper
8
7
6
54
3
2
1
6105
z_TEA5759
to/from
COMBI BOARD / Source Selector part
to/from
CONTROL BOARD
x
x
x
x
FM 50 OHM
LW
LW
MW
w
w
w
w_27p
2166
1n
2165
100n
x
2163
100n
10p_w
2158
2159
33p
2126
330p
2142
100n
2145
220p
2150
100n
1u
2107
2146
220p
2147
220p
2148
22n
2143
220n
2141
100n
470n
2164
2136
15n_y22n
2134
15n_y22n
2149
22n
2104
100p
2103
1n
2101
100p
(if 1102 is used)
2130
22n
2132
470n
2131
470n
2127
220n
w
2109
10p
w
2108
100p
w
2122
3n3
2125
560p
w
2123
390p
22p
2120
x
2154
4p7
2102
10n
u
2160
22n
x
2161
100n
2167
12p
3169
150k
3105
220R
3132
47R
3146
22R
3157
100k
3161
Programmable
Output Ports
470R
3160
470R
3159
470R
3158
470R
3156
100k
470R
3155
150R
3154
3167
220R
3153
470R
3152
470R
3141
56k
3145
2k2
4k7
w
3109
3108
2k2
w
3128
2k2
3125
10k
3134
22k
w
3137
22k
3170
100k
s_5k6
3101
33k
3102
100k
t_18k
47p
(if 1101 is used)
3103
18k
3104
180R
3110
47R
3171
330R
4k7
3123
6104
1N4148
6103
1N4148
6120
1N4148
y
9128
9101
9100
u
9117
P0
P0
P0
P0
P1
P1
Vcc1
Vcc1
Vdd
REF
REF
Vdd
AM FRAME AERIAL
7101
TEA5757
10
11
12 13 14 15 16 17 18 19
1
20 21 22
23
24
25
26
27
28
29
2
30
31
32
33
343536373839
3
4041424344
4
5
6
7
8
9
7104
7111
BC848C
w
7105
BC338-40
BC338-40
w
7122
BC848C
w
7124
BC848C
T001
T002
T003
T005
T006
T013
T012
T011
T009
T014
T015
T017
T016
T018
T020
T021
T022
T023
T024
T025
T026
T027
T032
T037
T045
T041
T042
T040
T043
T044
T046
T047
2144
1u
2138
2u2
2128
10u
2129
100u
2133
1u
2135
220n
2137
220n
stereo
clock
data
enable
1126
1
4
3
2
Vcc
right
GND
left
1124
1
4
3
2
4105
u
4102
u
4101
4103
4104
4108
4106
FM
300 OHM
y
1101
1
2
1103
1
2
5112
1
2
34
6
5111
1
2
34
6
x
1102
1
2
1SV228
6131
5131
2155
3-11p
3142
100k
w_4-20p
2106
3-11p
3
6105
5
6
HN1V02H
26105
1
7
HN1V02H
w
5103
1
2
34
6
w
5122
1
2
34
6
5123
1
2
34
6
7109
BC858B
7102
2SA838B
5109
5110
6107
BZX79-C11
5114
1
3
5102
1
2
3
4
5
6
5121
75KHz
3180
22k
41..
ECO5 systems, discr.coil, 030998
V
STAB
BV
STAB
A
w
w
450 kHz 450 kHz
s...for East European version (/14/34) only
6106
1N4148
3120
0R
2139
15p
(2140)
2140 exchanged by 2164
(SMD type 0805)
from layout stage 3317.9 onwards
respectively 3103 303 3380.1
and 3103 308 3396.1
2168
82p
5119
1
2
34
6
w
5120
CDA10.7MG61KA
3140
150R
3140 and 5120
provisional as
alternative
FM-OSCILLATOR
15p s_12pt_2p2
s_560p
2152
33n
6130
5130
LW=high
MW=high
LW=high
MW=high
2153
y
3181
1k8
1SV228
3181 E8
0.7V
0.1V
V
1.3V
0.15V 0.7V 1V 0.7V 0.7V1.4V 1.4V 1.4V 1.4V 1.4V
1.4V
0.7V
0.3V
0.2V
5V
0V
150kHz, 50mV
pp
stereo stereomono
(11 - 14V)
typ. 12V
11V
8V
8V
8V
1.2V 2V
1.3V
stereo 0.3V
mono 4.9V
stereo 0.5V
mono 4.9V
1.2V1V1V0.7V0.7V0.7V0.8V
1.2V
0.7V
1V
0V
8V
0V
0V
0V
2.1V
............. Vdc FM mode stereo
Vdc MW mode
Vdc LW mode
Voltages measured while set is tuned to a strong transmitter
EVM
V
V
4
3
C
1
2
B
E
6101
remove
Service Solution for
Local/DX - switching
BA484
2105
100p
3106
10k
9114
9119
41554156
P0
A
5
F
Signal path
FM
AF - left/right
AM
MPX (Audio Frequency)
www.freeservicemanuals.info
07/08/2012
World of Free Manuals

Other manuals for Philips FR975

Related product manuals