EasyManua.ls Logo

Philips FW-C700 - P2001 30-70 W Mains

Philips FW-C700
180 pages
Print Icon
To Next Page IconTo Next Page
To Next Page IconTo Next Page
To Previous Page IconTo Previous Page
To Previous Page IconTo Previous Page
Loading...
11-511-5
D
E
F
TO POWER BOARD
NOT /21
97TS
/21 ONLY
ONLY /21
F2
D
E
F
A
1
2
1204
GND
NTC
Low Power Supply
B1
ECO
T. F.
1221
5201
T160mA
optional
F1
B
C
optional
T1,25A
T4A
ONLY /21 version
1220
TO C/S BOARD
T100mA
C
C1
123456789
P2001 30-70W MAINS
456789
CDR ONLY
T4A
A
/21 ONLY
T4A
B
NOT /21
123
C1
NOT /21
-Vkk
TO POWER BOARD
/37 ONLY
GND
/21 ONLY
Power Down
NOT /21
-Vkk regulator
Low Power supply regulator
for /21 version only
2208
0u47
4K7
3201
6208
1N4148
680R
3204
1N5392
6200
BD238
7200 or 7203
3212
33K
100n
2206
BZX79-C8V2
6216
2211
1205
2204
100n
47n
1211
C1
2201
3m3
6203
1N4148
1223
1202
T1,6A
3K9
3202
BYV10-40
1N4003*
for /21 BYV10-40 is used
6215
9213
6213
1N4003*
100u
2209
2
5
1
4
3
6
1206
SDKGA
2215
6m8
6209
1N4148
BYV10-40
6217
9211
2205 or 2250
4m7 only for /37
3m3 not for /37
6202
GBU8D
4
6212
BYV10-40
9210
EH-B
1201
1
2
3
1207
9212
10M
3200
BZX79-F8V2
6204
2
3
4
5
6
7
2202
100n
FE-BT-VK-N
1209
1
100K
3209
47n
2207
1212
220u
2213
6210
1N4003*
34
1222
5
6
1210
SDT
21
2
1
4
3
7202
BC547B
BC327-25
7201
10K
3206
2212
47n
2203
100n
220u
2214
2210
100u
1N4148
6218
BZX79-C2V7
6222
1N4003*
6211
2200
4m7
4K7
3205
5203
110
5
6
8
BZX79-C33
6207
6201
1N5392
1N5392
6220
6221
1N5392
T5A
1200
19372
1N4003*
6214
4m7
2217
C1
9214
3211
4R7
5202
97TS
6
7
8
9
11
12
13
14
15
16
17
2
3
4
5
5001
1
10
6m8
2216
6206
1N4003
T1,6A
1208
4K7
3208
3207
4K7
NTC
F1
ECO
F2
NTC
LOW_PWR_SUP
LOW_PWR_SUP
LOW_PWR_SUP
ECO
F2
F1
not on all versionsnot on all versions
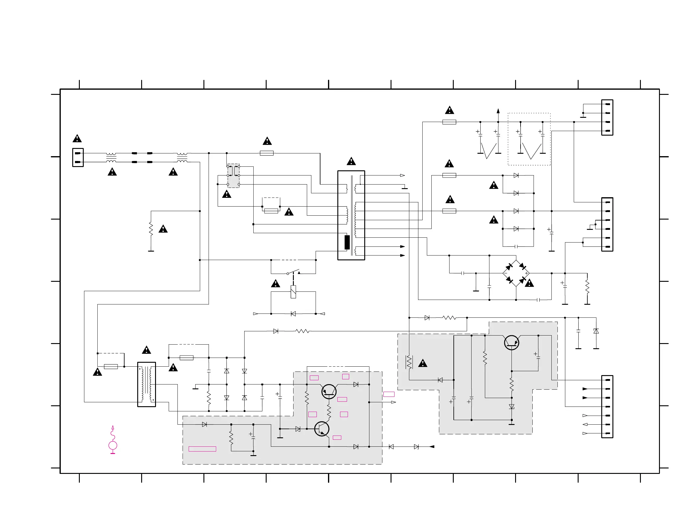
Mains Transformer
Voltage Selector
Stand by Transformer
Stand by Relay
Power2001 Mainsboard, 2001-03-21
13.5V
28.5V
28.5V
41V
41V
41V
14V
0V
8.5V
8.4V
13.5V
13.5V 2,5V
28V
13.4V
28V
12.9V
28V
14V
7.5V
V... at 240V AC
V... at 120V AC
-45V -33V
-33.5V
7.8V
19.5V
19.5V
28.5V
19.5V
14V
GND
A1
A1
GND
B1
1203
EH-B
DC-voltages measured
with low output power
.....V
EVM
V
1200 A6
1201 A9
1202 A4
1203 B9
1205 B6
1206 B3
1207 B6
1208 B4
1209 E9
1210 D4
1211 E2
1212 E1
1222 A2
1223 B2
2200 A7
2201 C8
2202 C8
2203 C7
2204 D7
2205 D8
2206 D8
2207 D8
2208 E8
2209 E6
2210 E7
2211 E3
2212 E3
2213 E4
2214 F3
2215 A7
2216 A7
2217 A8
2250 D8
3200 C2
3201 D6
3202 E7
3204 E7
3205 E4
3206 E3
3207 E4
3208 F4
3209 F3
3211 E6
3212 D9
5001 C5
5202 A2
5203 E1
6200 B8
6201 B8
6202 C8
6203 D6
6204 D9
6206 E6
6207 F7
6208 D4
6209 E4
6210 E3
6211 E3
6212 E5
6213 E3
6214 E3
6215 F3
6216 F4
6217 F5
6218 F6
6220 B8
6221 C8
7200 D7
7201 E4
7202 F5
7203 D7
9206 A2
9208 B2
9210 B4
9211 C4
9212 D2
9213 E1
9214 E5
9215 F6
www.freeservicemanuals.info
12/2/2013
www.nostatatech.nl
World of free manuals

Table of Contents

Other manuals for Philips FW-C700

Related product manuals