EasyManua.ls Logo

Philips FW-V537 - CIRCUIT DIAGRAM

Philips FW-V537
86 pages
Print Icon
To Next Page IconTo Next Page
To Next Page IconTo Next Page
To Previous Page IconTo Previous Page
To Previous Page IconTo Previous Page
Loading...
13-2
13-2
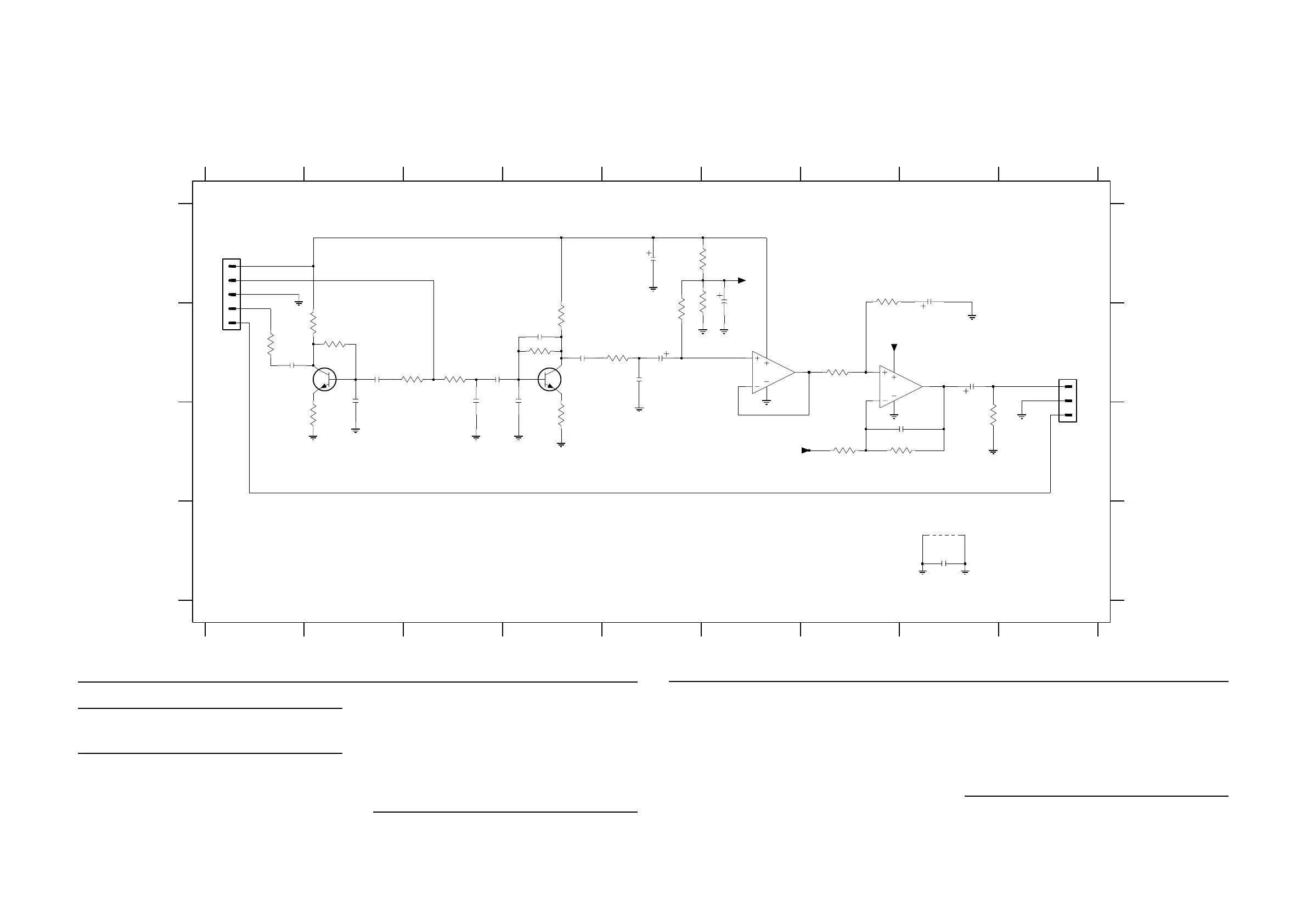
VCD GND ISOLATOR BOARD - CIRCUIT DIAGRAM
ELECTRICAL PARTS LIST - VCD GND ISOLATOR BOARD
MISCELLANEOUS
1705 4822 267 10954 Flex Connector 5P
CAPACITORS
2709 4822 126 14305 100nF 10% 16V
2710 5322 126 11578 1nF 10% 50V
2711 4822 126 14043 1µF +80/-20% 16V
2712 4822 126 14305 100nF 10% 16V
2713 3198 017 41050 1µF 10V
2714 3198 016 36810 680pF 25V
2715 4822 126 13909 680pF 10% 50V
2716 3198 017 34730 47nF 16V
2720 4822 124 40769 4,7µF 20% 100V
2721 4822 124 40433 47µF 20% 25V
2723 4822 124 81151 22µF 50V
2724 4822 126 14238 2,2nF 50V
2725 4822 124 81151 22µF 50V
2726 4822 124 40207 100µF 20% 25V
RESISTORS
3717 4822 051 30101 100R 5% 0,062W
3718 4822 116 52249 1k8 5% 0,5W
3719 4822 051 30105 1M 5% 0,062W
3721 4822 051 30103 10k 5% 0,062W
3722 4822 051 30105 1M 5% 0,062W
3723 4822 050 11002 1k 1% 0,4W
3724 4822 051 30221 220R 5% 0,062W
3726 4822 051 30102 1k 5% 0,062W
3727 4822 051 30103 10k 5% 0,062W
3728 4822 051 30102 1k 5% 0,062W
3729 4822 117 13632 100k 1% 0,62W
3730 4822 051 30562 5k6 5% 0,063W
3731 4822 051 30562 5k6 5% 0,063W
3732 4822 051 30222 2k2 5% 0,062W
3733 4822 051 30222 2k2 5% 0,062W
3734 4822 051 30222 2k2 5% 0,062W
3735 4822 051 30222 2k2 5% 0,062W
3736 4822 051 30103 10k 5% 0,062W
4701 4822 051 30008 0R Jumper 0603
4702 4822 051 30008 0R Jumper 0603
4703 4822 051 30008 0R Jumper 0603
4704 4822 051 30008 0R Jumper 0603
TRANSISTORS & INTEGRATED CIRCUITS
7704 4822 130 60511 BC847B
7705 4822 130 60511 BC847B
7710 4822 209 31378 NJM4556AM
Note : Only the parts mentioned in this list are normal
service spare parts.
ELECTRICAL PARTS LIST - VCD GND ISOLATOR BOARD
456789
A
B
C
D
A
B
C
D
48 B9
1705 A1
2709 B1
2710 B2
2711 B2
2712 B3
2713 B3
2714 B4
2715 B4
2716 B4
100u
2726
123456789
123
10K
3736
2717 B5
2718 D8
2720 B5
2721 A6
FOR VIDEO CD ONLY
2723 B8
2724 C8
2725 B8
2726 A5
3717 C2
3718 B2
3719 B2
3721 B3
3722 B4
3723 B4
3724 C4
3726 B1
3727 B3
3728 B5
3729 A5
3730 A5
3731 A6
3732 B7
3733 C7
3734 A7
3735 C8
3736 C8
4700 D8
7704 B1
7705 B4
7710-A B6
7710-B B8
47u
# 2717
1n
2710
2K2
3732
3733
2K2
5
MPEG_gnd
agnd
agnd
agnd
4
NJM4556AM
7710-B
NJM4556AM
7710-A
3
2
1
8
agnd
Vref
5
6
7
8
4
47n
2716
22u
2723
2725
22u
4u7
2720
agnd
1705
FE-BT-VK-N
1
2
3
4
2711
BC847B
7704
1K8
3718
1u
3
agnd
680p
2714
EH-B
48
1
2
# 4700
BC847B
7705
agnd
# 2718
100p
MPEG_gnd
MPEG_gnd
3728
1K
3726
1K
2n2
2724
agnd
2709
100n
agnd
100R
3717
3719
1M
1u
2713
agnd
agnd
2K2
3734
2K2
3735
100K
3729
MPEG_gnd
5K6
3730
2712
680p
2715
1K
3723
100n
3724
220R
3722
1M
MPEG_gnd
5K6
3731
3727
10K
100n
agnd
10K
3721
agnd
VCD_IN2
Echo_Input
+Kara
Vref
+Kara
Vref
MIC_DET
VCD_IN1
2721
3139 118 55070...for 90990...3468 pt1 dd wk0140
Note : Some values may varies, see respective parts list for correct value.
# : Provision

Table of Contents