EasyManua.ls Logo

Philips MX5100VR - Page 89

Philips MX5100VR
151 pages
Print Icon
To Next Page IconTo Next Page
To Next Page IconTo Next Page
To Previous Page IconTo Previous Page
To Previous Page IconTo Previous Page
Loading...
1-12-89
1-12-90
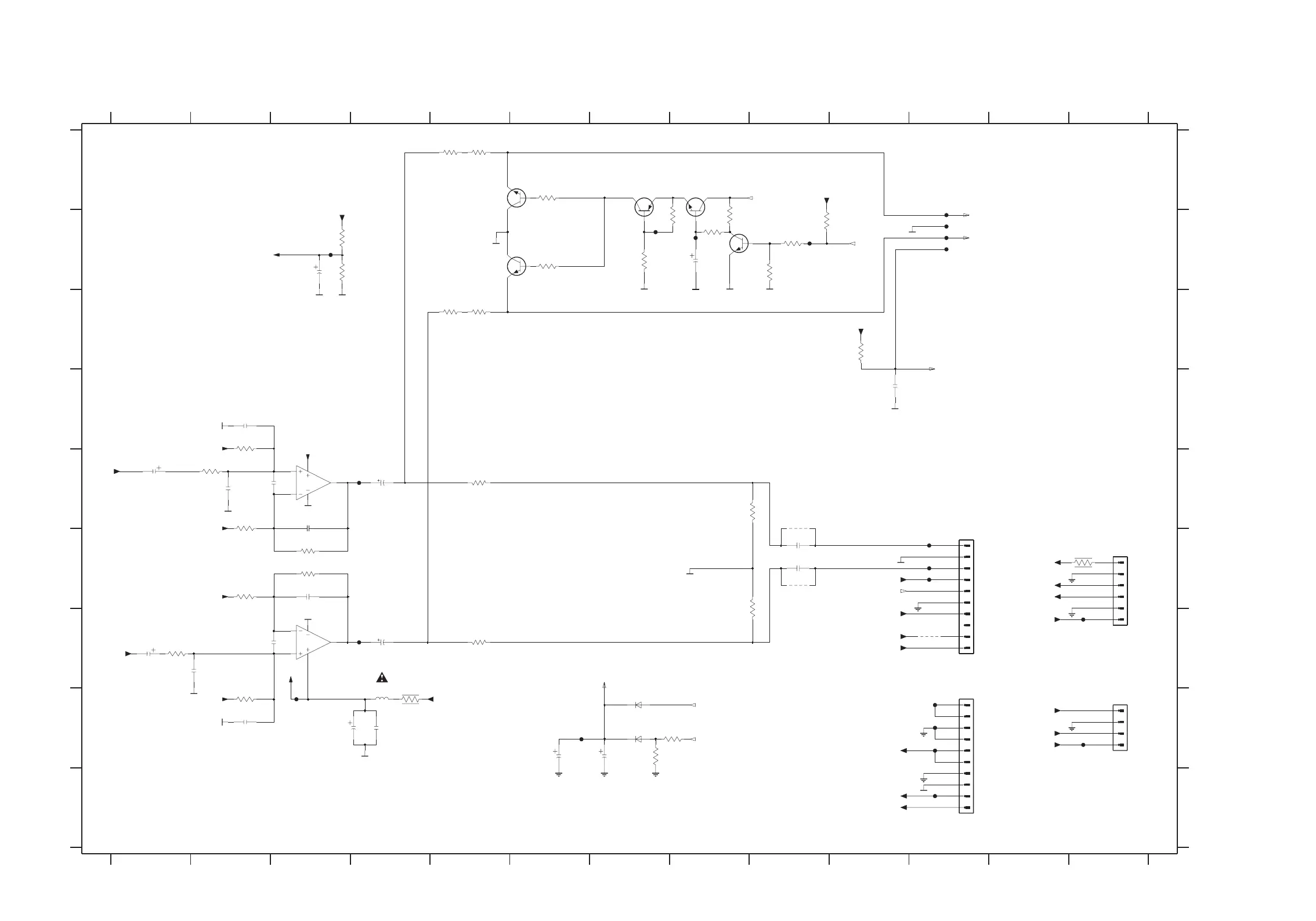
AF 2/4 Schematic Diagram < AMP UNIT Section >
E9015SCAF2
TO TRAFO
D
E
F
G
H
I
A
B
C
D
E
F
G
H
I
1232 H13
1233 H11
1234 F11
1235 F13
2200 E2
2201 E1
2202 D2
2203 E2
2204 E3
2205 E4
2206 F9
2230 B8
2232 D10
2233 B3
2234 H3
2235 H4
5.9V
AMP_R
12345678910111213
12345678910111213
A
B
C
5.9V
To front uP
AMP_L
TO HP PCB
2236 H7
2237 H6
2250 G1
2251 G1
2252 H2
2253 G2
2254 F3
2255 G4
2256 F9
3200 E2
3201 D2
3202 E2
3203 F3
3204 A5
3205 A5
3206 A6
3207 E5
3208 E8
3230 B7
3231 B7
3232 B8
3233 B8
3234 B9
3235 B9
3243 C10
3244 B3
3245 B3
TO SUPPLY PCB
*
3246 H4
3247 H7
3248 H8
3249 B9
3250 G1
3251 H2
3252 F2
3253 F3
3254 C5
3255 C5
3256 B6
3257 G5
3258 G8
3291 F13
4104 F9
4200 E9
4201 G11
5230 H4
6231 H7
6232 H7
7200 A5
7230-A G3
7230-B E3
7231 A7
7232 A8
7233 B9
7250 B5
T201 B11
T202 B11
T203 B11
TO AMP PCB
0.7V
5.9V
5.4V
Provision in layout only
T204 B11
T205 F11
T207 F11
T208 F11
T209 H11
T210 H11
T211 H11
T213 I11
T215 G13
T219 B3
T220 H3
T221 B9
T226 H13
T230 E4
T231 G4
T232 H6
T233 B7
T234 B8
5.9V
TO SUP PCB
11.6V
5.9V
5.9V
+HP
*
*
5.9V
DC voltage measured in DISC mode PLAY
BC857B
7231
1n
2200
A_HP
T205
1
2
3
4
12K
3201
1
2
3
4
5
6
FE-BT-VK-N
1232
A_HP
EH-B
1235
2236
470u
GND_AC
-F1
GND_AC
-F2
T203
T219
10K
3235
2CH_GND
100u
2233
+5V6
4K7
3244
1B_L
A_HP
2251
22u
6K8
3252
3253
10K
2253
470p
2252
100p
2CH_GND
+12A
3232
5K6
2R2
3291
220u
2235
22n
2255
T202
2234
47u
A_HP
A_HP
4K7
3231
A_HP
3247
100K
330p
2254
BC817-25
3251
12K
7200
5
6
7
8
9
10R
3204
FE-BT-VK-N
1234
1
10
2
3
4
40VAC
2250
1n
T210
3248
100K
T209
+12A
T207
5230
2u2
8
4
2205
220u
7230-A
NJM4556AM
3
2
1
GND_D
3250
220R
GND_D
100p
2202
22u
2201
AMP_ON_LRCS
470p
2203
1K
3258
3207
220R
+12M
5K6
3243
GND_D
4201
GND_D
BC847B
7232
10R
3255
3205
1K
3256
NTC
10R
7250
BC817-25
1K
4200
10u
2230
3206
T204
10R
3254
100p
2232
3234
T208
NTC
10K
A_HP
3257
220R
T230
3233
1K
1K
6232
BAS316
A_HP
3208
T233
1B_R
10K
3203
+D
3245
4K7
2CH_GND
GND_D
8
4
T220
NJM4556AM
7230-B
5
6
7
6231
BAS316
A_HP
4104
GND_D
AMP_ON_LRCS
T211
330p
2204
T213
GND_DGND_D
10R
3246
T215
GND_D
GND_D
A_HP
T201
1m0
2237
NTC
GND_D
A_HP
GND_SUB
40VAC
2256
470n
3230
4K7
BC847B
470n
2206
T232
7233
6K8
T231
T221
3202
220R
3200
T234
2
3
4
5
6
7
8
9
EH-B
1233
1
10
FREQ_HOP
3249
10K
+D
PWD_DN
T226
HP_DET
CTR
HPREF
+HP
+HP
HPREF
HPREF
HPREF
HPREF
HP_in_L
HP_in_L
HP_in_R
HP_in_R
+5V_MUTE_1
MUTE_HP
+5V_MUTE_1
+12A
+5V6
www.freeservicemanuals.info
10/31/2012
www.nostatech.nl
World of free manuals

Other manuals for Philips MX5100VR

Related product manuals