EasyManua.ls Logo

Phonic AM55 - Page 42

Phonic AM55
46 pages
Print Icon
To Next Page IconTo Next Page
To Next Page IconTo Next Page
To Previous Page IconTo Previous Page
To Previous Page IconTo Previous Page
Loading...
Appendix Anhang Apéndice Annexe Apêndice
附録
附録
附录
附录
AM55/AM85/AM105/AM105FX/AM125/AM125FX 11
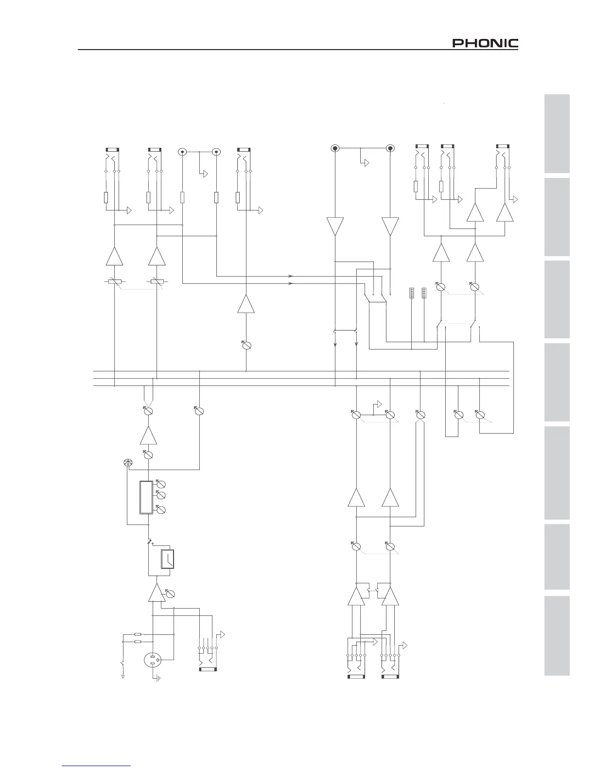
AM 105 BLOCK DIAGRAM DIAGRAMA DE BLOQUE 线路图
2,1 LENNAHC
OT
X
UA
N
IAM
MAIN R
MAIN L
EFX
MAIN R
MAIN L
EFX
V84+
R
E
T
E
M R
NI ENIL
WS MR LRTC
O
T
NTR
T
2
.W
S
R
WP
M
O
TN
AHP
NI
A
G
XUA
FPH
z
H5
7
TUO R NIAM
TUO L CER
TUO L NIAM
WS T
UC
W
O
L
tupnI )ONOM(9/7/5/3 HC
NI ENIL OERETS
DIM
K5.2
SENO
HP
/MR
LR
TC
WS 01-/4+
QE
LEVEL
RETSAM XFE
KAEP
LAB
tupnI 01
/
8
/
6
/
4 HC
REDAF NIAM
HGIH
K21
L
R
TC
OT
X
FE
TUO L MR LRTC
NI R NTR T2
TUO R CER
NI
L
NTR
T2
T
U
O R
MR
LRTC
NI CIM
1 2
3
WOL
08
RETEM L
DNES XFE
WS NIAM OT
NTR T2
XUA
TUO SENOHP
LEVEL
NAP

Related product manuals