EasyManua.ls Logo

Pioneer PDP-503PE

Pioneer PDP-503PE
109 pages
To Next Page IconTo Next Page
To Next Page IconTo Next Page
To Previous Page IconTo Previous Page
To Previous Page IconTo Previous Page
Loading...
A
B
C
D
1
23
4
1234
36
PDP-503PE, PDP-503PU
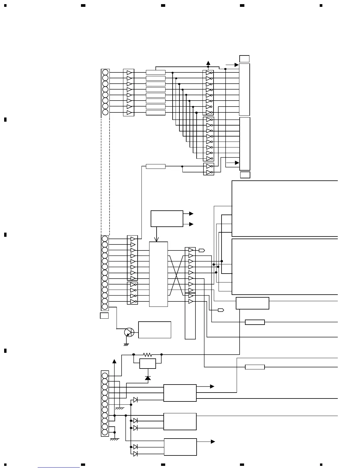
3.1.5 Y DRIVE ASSY
CLR
CLK
OC1
OC2-1
LE
AB
SI1
SI2
Photo Coupler
Photo Coupler
Photo Coupler
Photo Coupler
Photo Coupler
Photo Coupler
Photo Coupler
Photo Coupler
VH D-D CONV.
Pulse Module
(STK795-460)
IC2206
YSUS-MSK
OC2-2
PN_MUTE
YPR-U1
YPR-U2
YSUS-B
YSUS-U
YSUS-D
YOFS
YSUS-G
YCP-MSK
YSUS-MSK
YSOFT-D
DEW_DET
Y2
IC2005
TC74ACT541FT
IC2007
TC74ACT540FT
IC2004
YPR-U1
TC74ACT541FT
Pulse Module
(STK795-460)
IC2214
14
16
18
20
14
16
18
20
IC2202
HCPL-M611
IC2006
PE1013
IC2005
TC74ACT541FT
Dew DET.
circuit
Photo Coupler
OC2-2
Y3
Y5
Photo Coupler
SUS muteDET.
circuit
charge pump
circuit
Photo Coupler
VOFS D-D
CONV.
D. GND
+13.5V
SUSGND
D. GND
IC5V, VF
D-D CONV.
IC5V UVP
VOFS UVP
VOFS OVP
VH UVP
VH OVP
VOFS
VF-
IC5V
VF+
VH
YSOFT-D
YOFS
YCP-MSK
VH
VH
IC5V
+13.5V
-9V
IC2208
HCPL-M611
IC2001
TC74ACT541FT
Q2102
IC2504
TC74ACT540FT
IC2506
TC74ACT540FT
IC2503
TC74ACT540FT
IC2516
HCPL-M611
IC2501,IC2502,
IC2505,IC2510,
IC2512,IC2513,
IC2514,IC2525,
HCPL-M611
P.D.
DET.
Vsus
27
25
30
31
40
42
43
45
33
24
19
21
9
10
12
18
13
16
15
22
46
2
+15V
1
3
4
5
6
7
10
11
13
14
CN2501CN2502
To SCAN ASSY
(Lower)
To SCAN ASSY
(Upper)
-9V
YDRIVE_PD
YDC_DC_PD
VOFS_ADJ
VSUS
VSUS
SUSGND
SUSGND
YPR-U2

Related product manuals