EasyManua.ls Logo

Polaris msx 150 - Page 237

Polaris msx 150
241 pages
To Next Page IconTo Next Page
To Next Page IconTo Next Page
To Previous Page IconTo Previous Page
To Previous Page IconTo Previous Page
Loading...
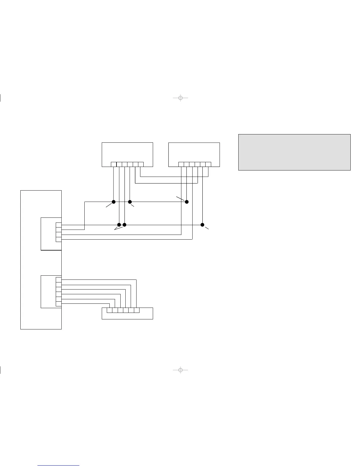
PEDAL POSITION UNIT / ELECTRONIC THROTTLEBODY LEGEND
BLK/WHT REFERENCE GROUND
RED/GRN 5V SUPPLY VOLTAGE
BLU/RED P.P.U. P OSITION 2 RETURN SIGNAL
GRY/RED P.P.U. POSITION 1 RETURN SIGNAL
BLU/OR E.T.B. POSITION 1 RETURN SIGNAL
BLU/GRN E.T.B. PO SITION 2 RETURN SIGNAL
RED/WHT E.T.B. THROTTLE PLATE POSITIVE (+) VOLTAGE
BLK/RED E.T.B. THROTTLE PLATE NEGATIVE ( --- ) VOLTAGE
Rev. A 11/05/2003
ECU
ECU 300
C1
B4
G1
H1
BLK/WHT
A1
A1
ECU 200
B1
PEDAL POSITION UNIT (P.P.U.)
ELECTRONIC THROTTLEBODY (E.T.B.)
1234
A2
B1
K1
1 2 3 4 5 6
BLK/RED
BLK/WHT
RED/GRN
RED/WHT
BLU/GRN
BLU/OR
RED/GRN
BLU/RED
GRY/RED
P. P. U . I N T E R F A C E B O X
FEBA56 CD
SPLICE 10
SPLICE 11
SPLICE 11
SPLICE 10
SPLICE 11
62456_Foldouts 3/5/04 8:34 PM Page 9

Table of Contents

Other manuals for Polaris msx 150

Related product manuals