EasyManua.ls Logo

Polytropic PAC 16 - Page 60

Polytropic PAC 16
Print Icon
To Next Page IconTo Next Page
To Next Page IconTo Next Page
To Previous Page IconTo Previous Page
To Previous Page IconTo Previous Page
Loading...
- 60 -
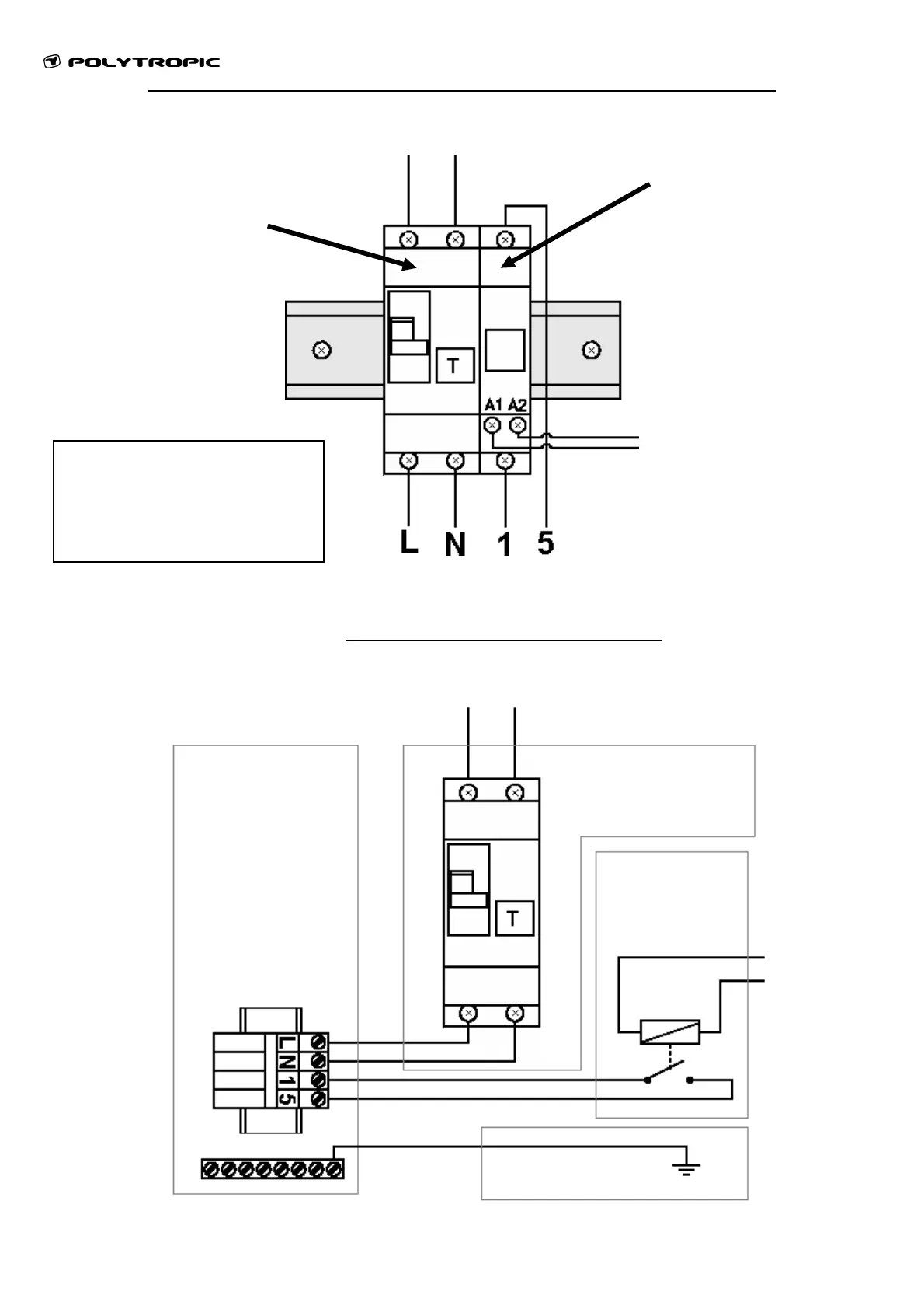
Conexn ectrica de la PAC monosica en el cuadro de la piscina
Diagrama eléctrico de conexiones
Alimentación eléctrica de
la bomba de calor
Contactor
controlado por
el temporizador
de la piscina
Bomba de calor conexión eléctrica
Alimentación 230V
Tierra general
Panel de conexión
de la piscina
Protección de
línea
Contactor
norrmalmente
abierto
Alimentación
230V
de la bomba
de filtración
Protección y
disyuntor de
corrie
nte residual.
Alimentación
230V
de la bomba
de filtración
Un estuche que contiene
todos estos elementos es
opcional y está disponible
bajo demanda.

Table of Contents

Related product manuals