EasyManua.ls Logo

Powtran PR5200 5R5G3 - Test Runing and Application; Power Test Running

Powtran PR5200 5R5G3
40 pages
Print Icon
To Next Page IconTo Next Page
To Next Page IconTo Next Page
To Previous Page IconTo Previous Page
To Previous Page IconTo Previous Page
Loading...
22
Section VII Test runing and application
Double-check before power running according to the following terms:
Whether the soft starter power match with the motor rated power.
Whether the motor insulation satisfy the requirements.
Whether the Input and output main circuit wiring is correct.
Whether all the terminal screws are tightened.
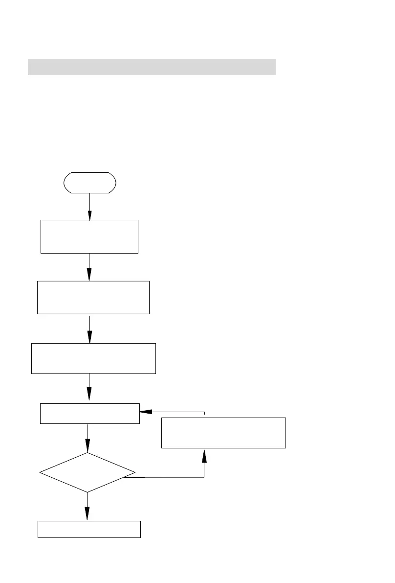
7-1. Power test running
Test running
Make sure the supplying power voltage is
in the rated input voltage range of soft
starter
Follow 4-1 wiring diagram of soft starter, make
sure phase sequence connection of the bypass
contactor is correct, then power is on.
Setting PP according to the input rated current
of the motor plate
Press the Run Key to starting motor
The direction of motor rotation
is correct.
To stop the machine immediately, and cut off
the input power and changing the reversing
wiring of the main loop.
Stop for ending the test running.
N
Y

Table of Contents

Related product manuals