EasyManua.ls Logo

PPA Agility Hibrida - Page 66

PPA Agility Hibrida
Print Icon
To Next Page IconTo Next Page
To Next Page IconTo Next Page
To Previous Page IconTo Previous Page
To Previous Page IconTo Previous Page
Loading...
66
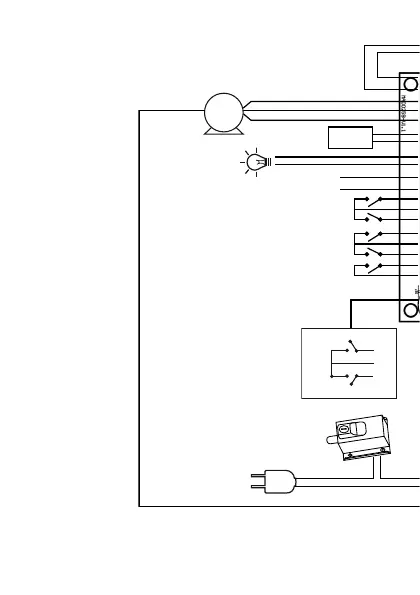
CONDENSADOR DE
ARRANQUE DEL MOTOR
LUZ DE CORTESÍA
('SEMÁFORO)
POSITIVO "+" (12VDC)
NEGATIVO "–" (GND)
FOTOCÉLULA DE CIERRE
FOTOCÉLULA DE APERTURA
FIN DE CARRERA MECÁNICO DE CIERRE
FIN DE CARRERA MECÁNICO DE APERTURA
BOTONERA
(PEATONAL)
SUMINISTRO ELÉCTRICO
(230V/50HZ)
MONOFÁSICO
CABLE DE CODIFICADOR (FIN DE CURSO DIGITAL)
REEDS DE
FIN DE CURSO
A = APERTURA
F = CIERRE (C)
C = COMÚN
CERRADURA ELECTROMAGNÉTICA
COMÚN (HILO AMARILLO)
APERTURA / CIERRE (HILO NEGRO / ROJO)
CIERRE / APERTURA (HILO ROJO / NEGRO)
LED
M
C
FA
LSO
LSC

Related product manuals