EasyManua.ls Logo

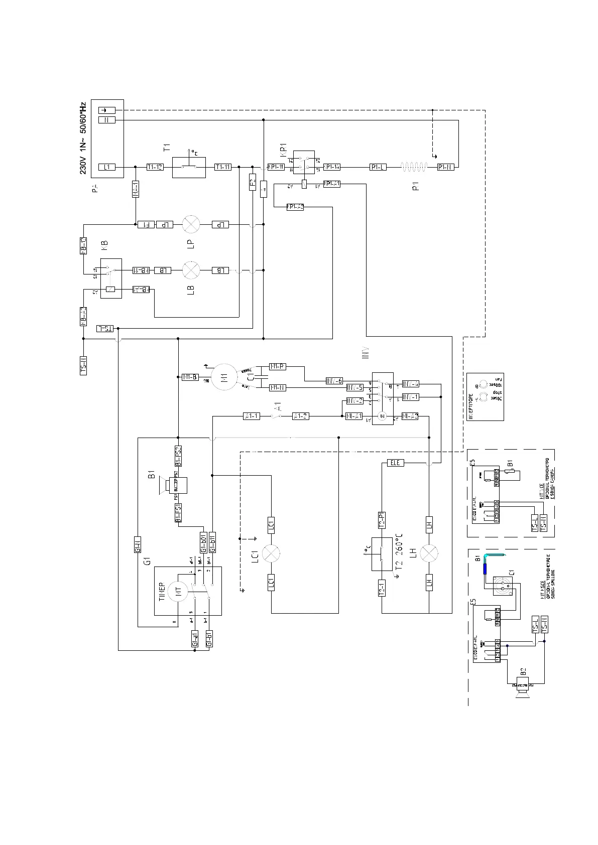
Primax EASY LINE - Electrical Wiring Diagrams

Default Icon
Print Icon
To Next Page IconTo Next Page
To Next Page IconTo Next Page
To Previous Page IconTo Previous Page
To Previous Page IconTo Previous Page
Loading...
47
*60 HZ SU RICHIESTA /ON REQUEST
CONVEZIONE- CONVECTION- KONVEKTION- CONVECTION 5 LEVELS 2/3GN, 440X350.

Related product manuals