EasyManua.ls Logo

RCA Spectra 70 - Start Device Instruction

RCA Spectra 70
260 pages
Print Icon
To Next Page IconTo Next Page
To Next Page IconTo Next Page
To Previous Page IconTo Previous Page
To Previous Page IconTo Previous Page
Loading...
8
10
11
No
Set
Condition
Code
to
3
and
T
ermi
nate
Start
Devi
ce
Instruction
Next
Instruction
12
(liO
Operation
Not
Initiated)
13
14
15
Yes
Does
the
CCW
Specify
Burst
Mode?
Yes
19r---------~--------~
Transfer
CAW
and
CCW
to
Multiplexor
Channel
Registers
in
Scratch
Pad
Memory
20
r--
______
--lL-
_______
---.
Transfer
CAW
and
CCW
to
Appropriate
Subchannel
16
Registers
in
Non-Addressablef------------
'
Main
Memory
17
Input/Output Operation
If
Specified
Channel
is
Yes
Multiplexor:
Does
CCW
f----------,
Specify
Burst
Mode?
No
Send
Device
Address
To
All
Trunks
on
the
Specified
Channel
Is
the
Specified
Device
Control
Electronics
Operable?
Yes
Send
Command
to
Specified
Device
Control
Electronics
Receive
Standard
Device
Byte
from
Device
and
Set
Condition
Code
9
No
Is
the
Condition
NO
Is
there
a
Pending
Channel
Interrupt?
Yes
Set
Condition
Code
to
2
and
Terminate
Start
Device
Instruction
Next
Instruction
(I/O
Operation
Not
Initiated)
Code
Set
to
"O"?
r----------,
Yes
Is
the
Specified
Channel
the
Multiplexor?
No
Transfer
CAW
and
CCW
to
Appropriate
Selector
Channel
Regi
sters
in
Scratch
Pad
Memory
Send
Command
to
Specified
Device
and
Terminate
Start
Device
Instruction
Next
Instruction
(I/O
Operation
Initiated)
21
22
Is
the
Condition
Code
Set
to
"1"?
Yes
Store
Standard
Device
Byte
in
Scratch
Pad
Memory
and
Terminate
Start
Device,
Instruction
Next
Instruction
(
I/O
Operation
Not
Initiated)
No
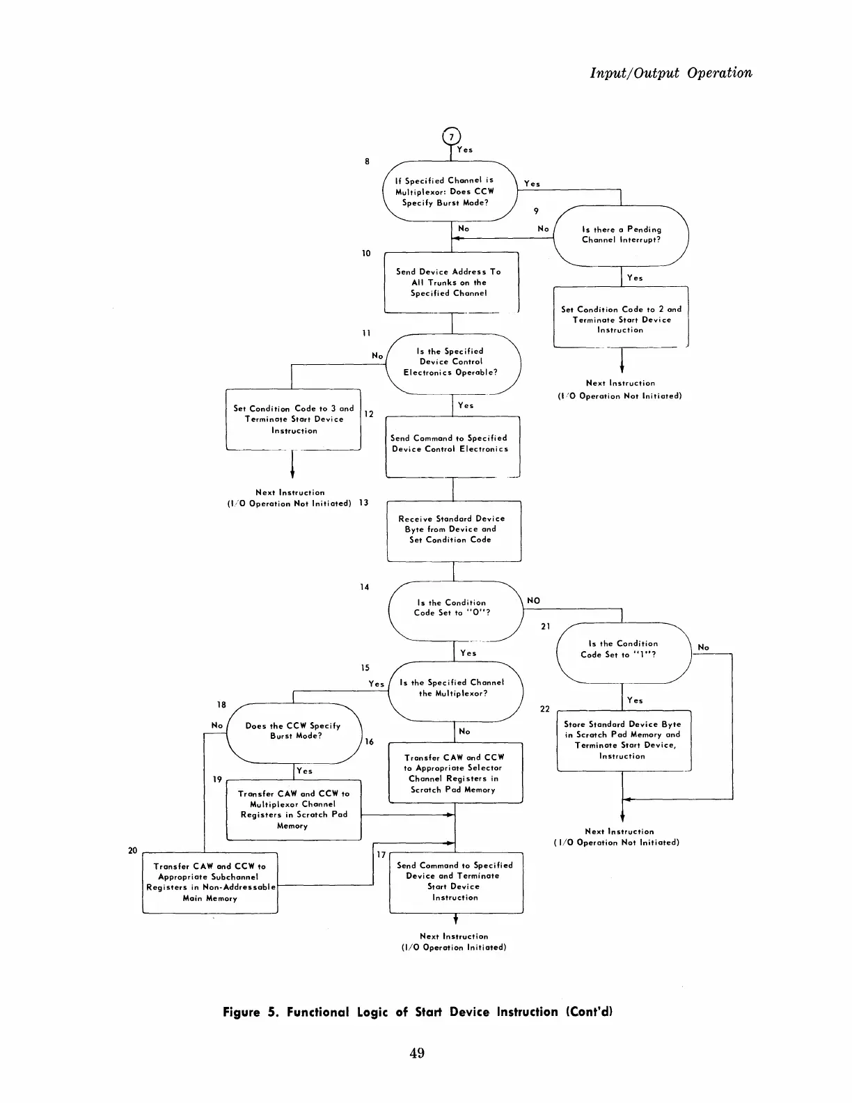
Figure 5. Functional
Logic
of
Start Device Instruction (Cont'd)
49

Table of Contents

Other manuals for RCA Spectra 70

Related product manuals