EasyManua.ls Logo

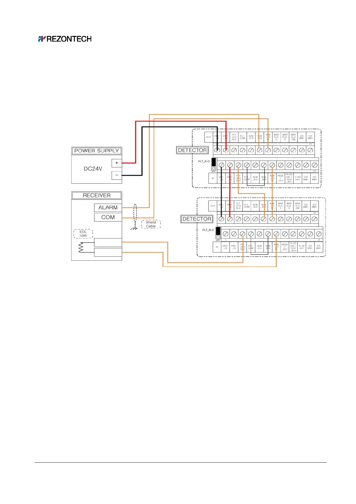
Rezontech RFD-2000X - Loop connection with several detectors

Default Icon
35 pages
Print Icon
To Next Page IconTo Next Page
To Next Page IconTo Next Page
To Previous Page IconTo Previous Page
To Previous Page IconTo Previous Page
Loading...
Co.,Ltd. UV/IR Type Flame Detector RFD-2000X
Document No. Manual-2000X Rev.3
March 2013
- 18 -
Loop connection with several detectors
This is Loop type connection method which can generate alarm and fault signal. But
with this connection, detection performance is blocked when one flame detector is in fault
condition. So this method is only avaliable with specific receiver which can check fault
signal frequently and automatically.
[Figure 14] Terminal wiring diagram schematic for LOOP connection