EasyManua.ls Logo

Rezontech RFD-2000X - RS485 Communication

Default Icon
35 pages
Print Icon
To Next Page IconTo Next Page
To Next Page IconTo Next Page
To Previous Page IconTo Previous Page
To Previous Page IconTo Previous Page
Loading...
Co.,Ltd. UV/IR Type Flame Detector RFD-2000X
Document No. Manual-2000X Rev.3
March 2013
- 21 -
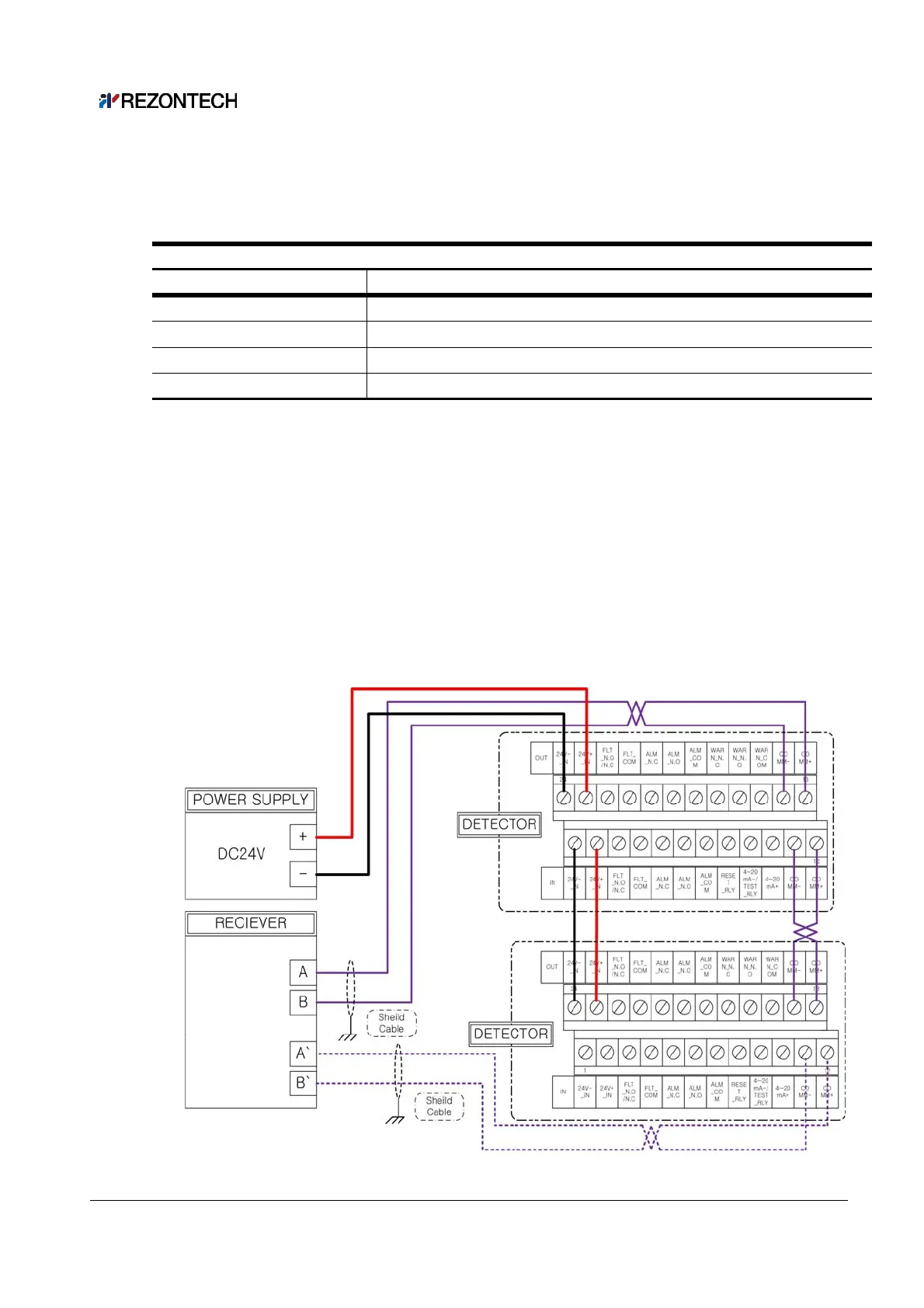
3.3.3.3 RS485
This signal (RS485) does not inform product status only but also supports changing and
controlling in variable setting value. And this function can be used in synch with
interlinking remote control or other systems.
Signal terminal number (TB1)
TB1 Signal name
11 COMM-
12 COMM+
13 COMM+
14 COMM-
[Table 13] TB1 communication terminal number
- Communication Specification
Non-isolation communication
Half-duplex
9600bps basic setting
1:N support (Slave)
support protocol : manufacturer protocol
- Signal of Electrical Wiring
[Figure 17] Terminal wiring diagram schematic at RS-485 communication