EasyManua.ls Logo

Rezontech RFD-2000X - External Recovery Signal

Default Icon
35 pages
Print Icon
To Next Page IconTo Next Page
To Next Page IconTo Next Page
To Previous Page IconTo Previous Page
To Previous Page IconTo Previous Page
Loading...
Co.,Ltd. UV/IR Type Flame Detector RFD-2000X
Document No. Manual-2000X Rev.3
March 2013
- 22 -
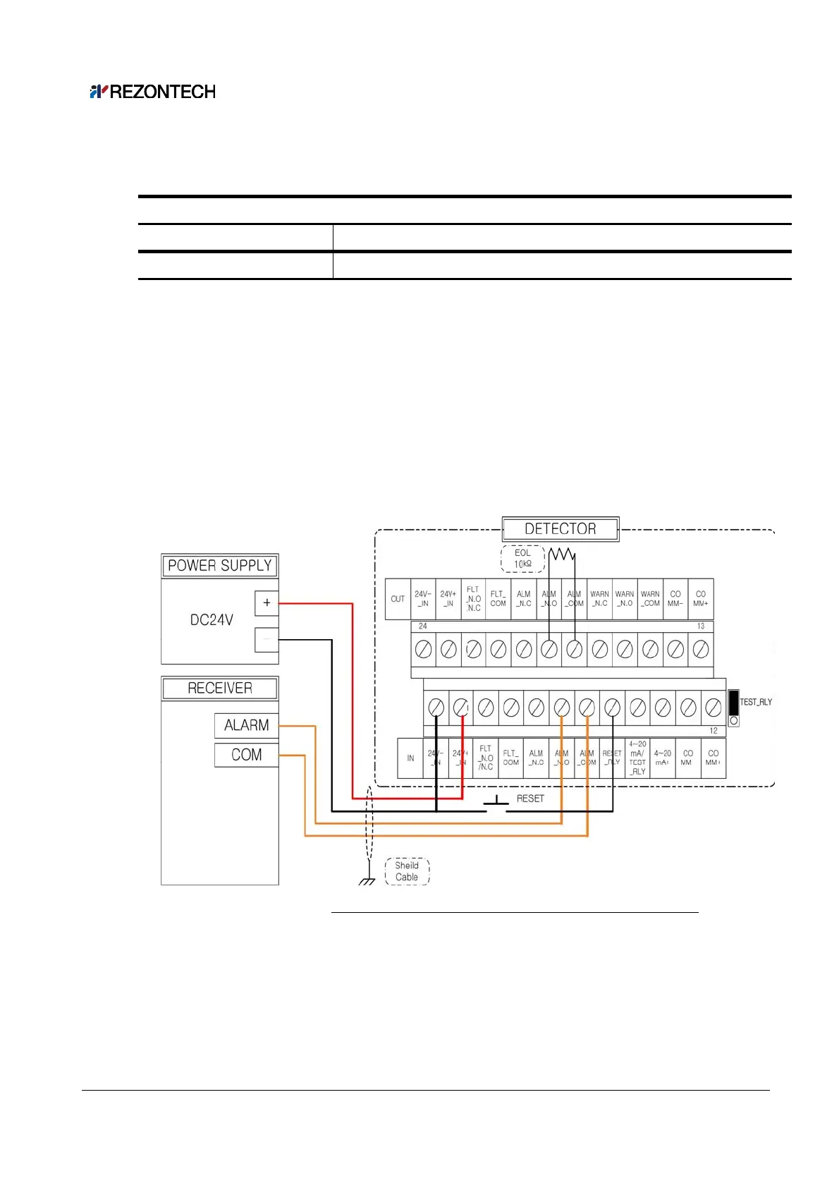
3.3.3.4 External Recovery Signal
It is used when the detector needs to recover from its default status after any fire
detection, etc. Hence, it is similar to reset product via power on/off.
Signal terminal number (TB1)
TB1 Signal name
8 RESET_RLY
[Table 14] TB1 External recovery signal terminal number
- Signal Specification
Operating Signal : same level of signal with 24V-_IN
Operating delayed time : 5 seconds
Operating continuous time : after cancelling operating signal + reset time
After using the function above, signal must be opened first for the proper operation.
- Signal of electrical wiring
[Figure 18] External recovery signal electrical wiring diagram