EasyManua.ls Logo

Ricoh D296 - Page 431

Ricoh D296
1241 pages
Print Icon
To Next Page IconTo Next Page
To Next Page IconTo Next Page
To Previous Page IconTo Previous Page
To Previous Page IconTo Previous Page
Loading...
SC2xx: Exposure
425
No. Type Details (Symptom, Possible Cause, Troubleshooting Procedures)
5. Replace the harness between LDB and BiCU.
6. Replace the interlock switch.
No. Type Details (Symptom, Possible Cause, Troubleshooting Procedures)
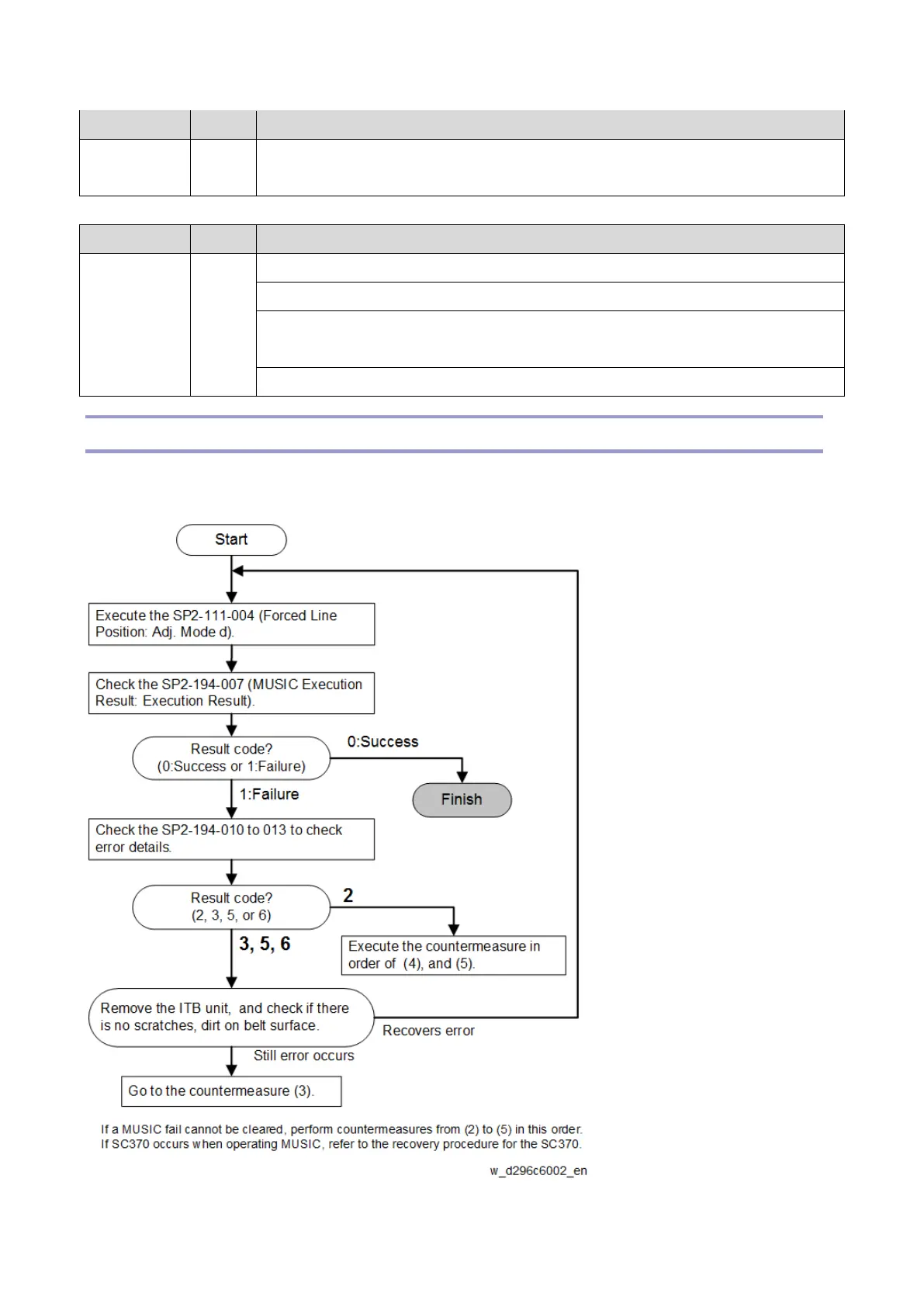
SC285-00 C MUSIC error
The results of MUSIC pattern reading failed 4 times.
The ID sensor cannot detect the MUSIC pattern
Color registration error is larger than the specified value
Refer to "When SC285-00 (MUSIC error) Is Displayed"
When SC285-00 (MUSIC error) Is Displayed
As SC285-00 is a logging SC (SC Type C), it is not displayed at once when an error occurs. Though the
equipment can be operated, check the SC history and perform a recovery operation if the SC has occurred.

Table of Contents

Related product manuals