EasyManua.ls Logo

Ricoh J003 - Control Board

Ricoh J003
670 pages
To Next Page IconTo Next Page
To Next Page IconTo Next Page
To Previous Page IconTo Previous Page
To Previous Page IconTo Previous Page
Loading...
DETAILS
SM 25 J006
J006
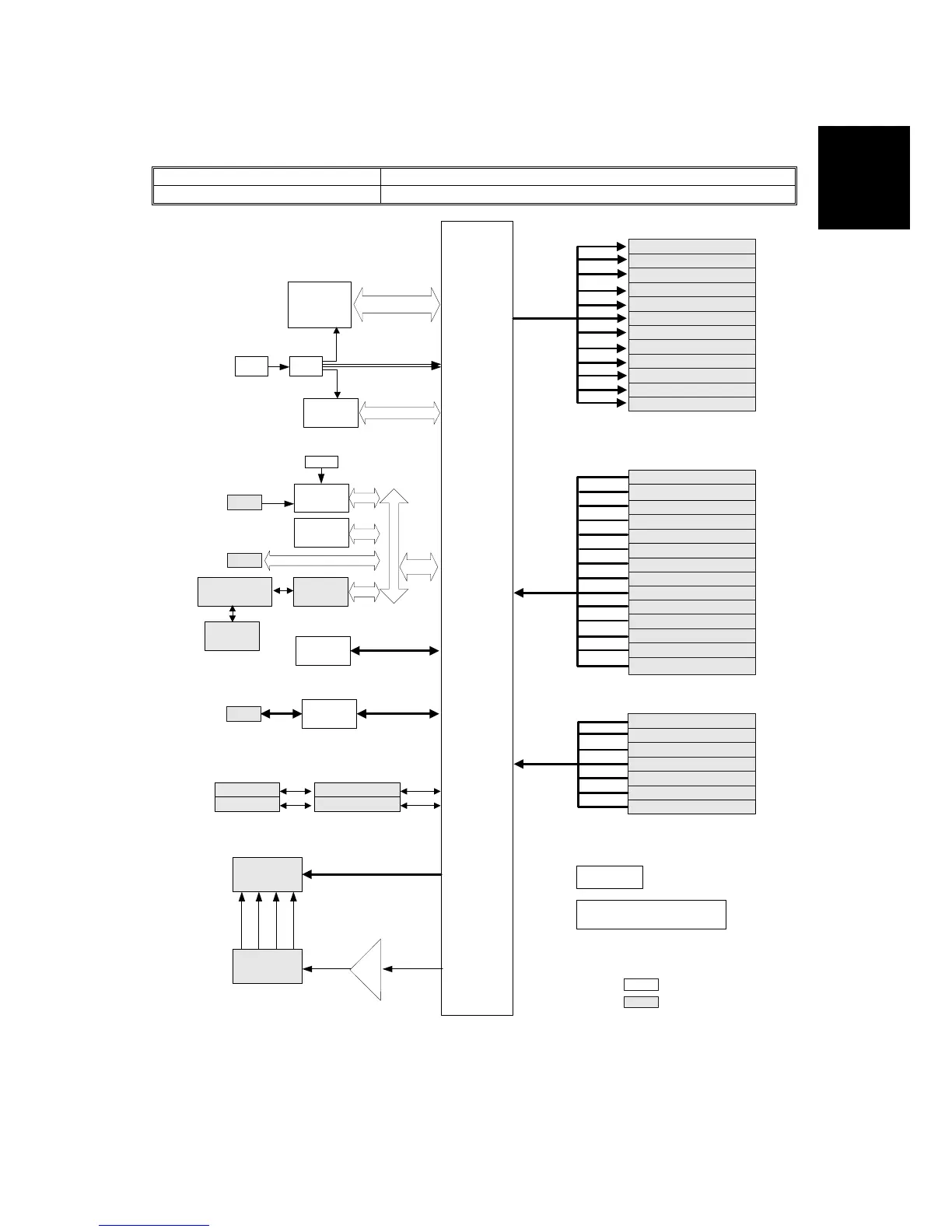
6.5.2 CONTROL BOARD
J001/J003 Manual Reference 6.8.2 Control Board
Comment
The J006 has a new control board.
ASIC:TOTTI2
Vertical Motor
Horizontal Motor
Sub Scan
Main Scan
Air Release SOL Drive
Feed CL
Operation Panel Button LEDs
37V Power ON
5  mi Release
Ink Supply Motor 1 CK Control
Sub Tank Ink Supply SN
Trailing Edge SN
Tray 2 Set SN
Maint. Mechanism Cam SN
Operation Panel Switch
Power Pack Leak SN
Cover Open SN
Duplex Unit Set SN
Duplex Unit Cover Open SN
Ink Waste Tank Full SN
Horizontal Encoder
Sub Tank Full SN
Registration SN
Print Head Temperature SN
Tray 1 Humidity SN
Transport Roller Temp. SN
CPU
XTL
CPU Bus
SDRAM
USB
CTL
FLASH
ROM
CARD
PC
XTL
NVRAM
Local Bus
COM Board
DRV Board I/F
O
P
Drive
Wave
Image Data (CMYK)
Reset Circuit
Power Circuit
+5V+5VE1/+5VE2/+3.3V/+2.5V/+1.5
External Device Signal
Device
I2C
Controller
Cartridge Connect
Board
Cartridge Cover SN
Vertical Encoder
Ink End LED
Bypass Set SN
Remote Power ON
Envelope Position SN
Maintenance Motor Control
Ink Supply Motor 2 MY Control
Tray 2 CL Control
Tray 2 Motor Control
PP High Voltage Control
Debug
Serial I/F
Analog Board
PC
KCMY
ID Chip
G=34
SSCG
Drive
Wave
Drive
Wave
P2W-6-21.WMF
CÓPIA NÃO CONTROLADA
CÓPIA NÃO CONTROLADA

Table of Contents

Related product manuals