EasyManua.ls Logo

Riedel 10430821 - Page 26

Riedel 10430821
30 pages
Print Icon
To Next Page IconTo Next Page
To Next Page IconTo Next Page
To Previous Page IconTo Previous Page
To Previous Page IconTo Previous Page
Loading...
454107.66.01-02_Anhang
08.07.2015
Original
Translation from Original
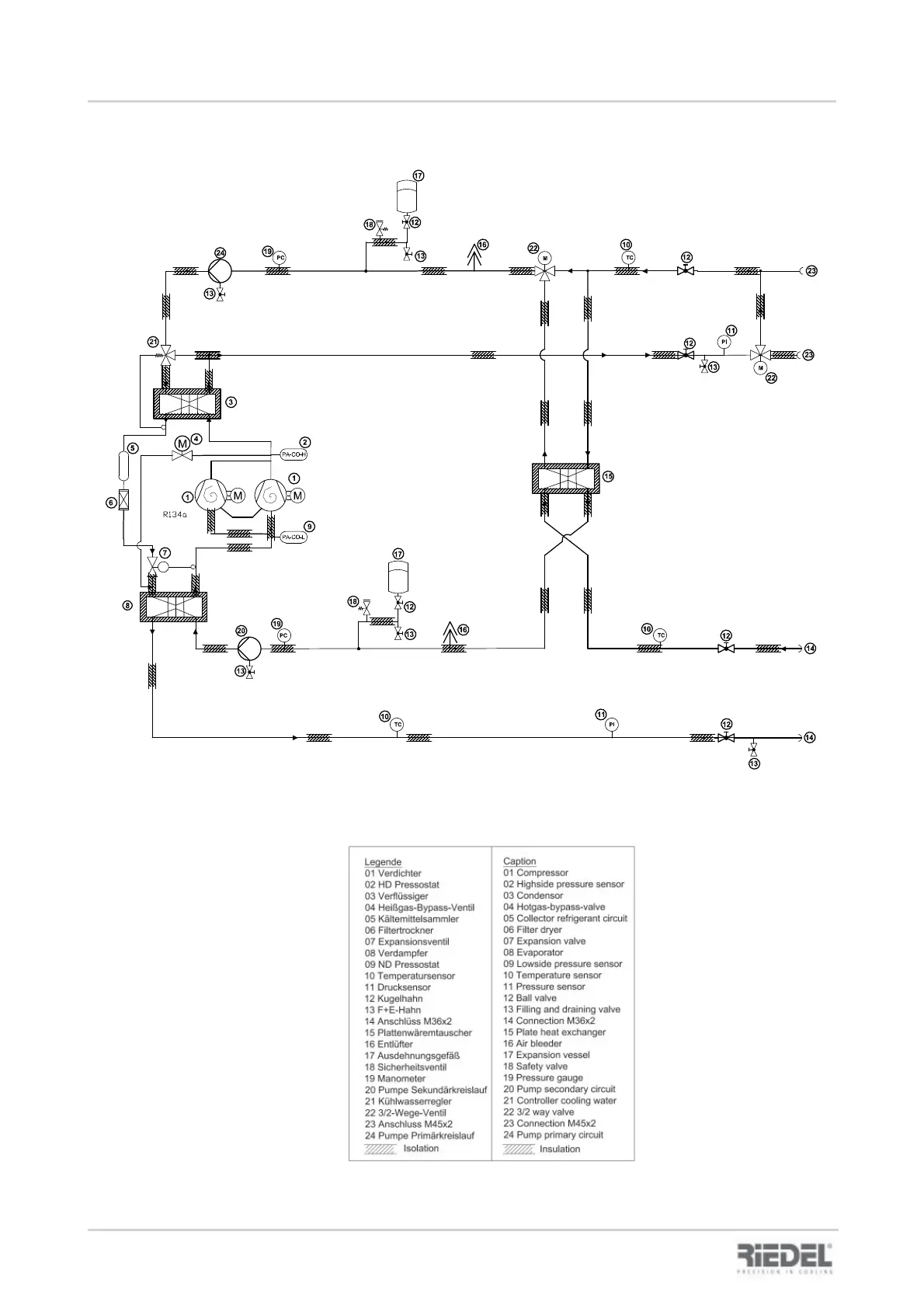
Anhang: RI-Fliessbild
Appendix: PI-Diagram
RI-Fliessbild / PI-Diagram

Related product manuals