EasyManua.ls Logo

Roland Boss GT-10

Roland Boss GT-10
44 pages
To Next Page IconTo Next Page
To Next Page IconTo Next Page
To Previous Page IconTo Previous Page
To Previous Page IconTo Previous Page
Loading...
10
Mar. 2008 GT-10
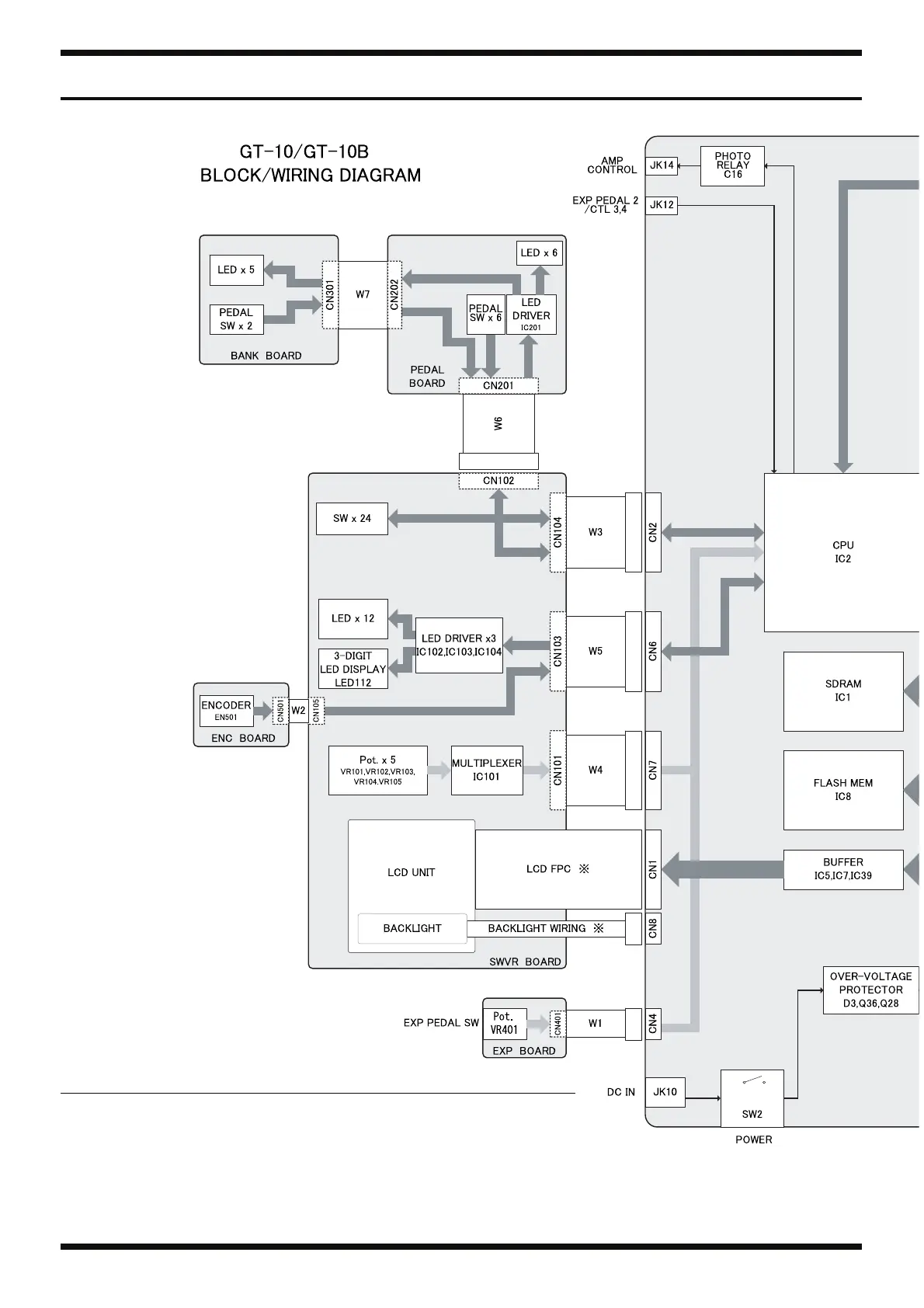
Wiring Diagram Parts List
fig.block-wiring.eps@L
* LCD KMC13264-H-00-SPF (#F5229821R0) includes the following LCD UNIT (LCD FPC, BACKLIGHT WIRING.)
No. Part Code Part Name Description Q’ty
W1 F3417194R0 WIRING EXP 3PIN 1
W2 F3417195R0 RIBBON CABLE ENC 3PIN 1
W3 F3417196R0 WIRING SW 12PIN 1
W4 F3417197R0 WIRING AD 7PIN 1
W5 F3417198R0 WIRING LED 11PIN 1
W6 F3417199R0 WIRING PEDAL 13PIN 1
W7 F3477081R0 RIBBON CABLE PEDAL 9PIN 1

Related product manuals