EasyManua.ls Logo

Roland Dr. Sample SP-303 - Circuit Diagram(SW)

Roland Dr. Sample SP-303
36 pages
Print Icon
To Next Page IconTo Next Page
To Next Page IconTo Next Page
To Previous Page IconTo Previous Page
To Previous Page IconTo Previous Page
Loading...
32
Mar.2001 SP-303
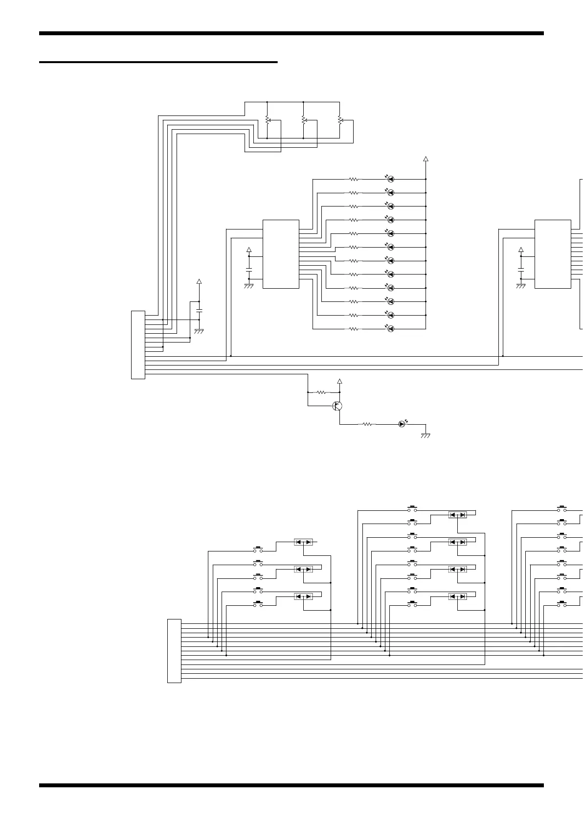
CIRCUIT DIAGRAM(SW)
fig_SW.eps
PEAK
LED&VR
SW SCAN
SW5:FILTER+OD
SW8:PITCH
SW11:DELAY
SW14:START/END/LEVEL
SW17:REVERSE SW15:TIME/BPM
SW20:REC/SONG REG
SW21:RESAMPLE
SW38:TAP TEMPO
MARK
STEREO
A
EXT
SOURCE
4
8
7
3
2
6
1
5
CTRL 1
CTRL 3
/MFX
CTRL 2
SW39:C
SW13:QUANTIZE
SW10:LENGTH
SW7:SONG
SW19:HOLD
SW4:DEL
SW16:LOOP
SW6:MFX
SW18:D
SW3:CANCEL
SW12:ISOLATOR
SW9:VINYLSIM
D+3.3V
TO DIGITAL
SIDE CN6
TO DIGITAL
SIDE CN5
D
+
D
+
+
+
+
D
D
R87 270
R89 270
R91 270
R93 270
R95 270
R97 270
R101 270
R99 270
R103 270
R105 270
LED23 SML-010LTT86
12
R109 270
R107 270
Q12
2SA1586GR
1
3 2
LED34 SLR-342VCT32
1 2
R122 470
R121
100k
SW8 CA
1 2
SW11 CA
1 2
SW17 CA
1 2
SW14 CA
1 2
VR3
RK09K 50kB
1
2
3
VR2
RK09K 50kB
1
2
3
VR4
RK09K 50kB
1
2
3
DA2
1SS300
1 2
3
DA3
1SS300
1 2
3
DA4
1SS300
1 2
3
LED21 SML-010LTT86
12
LED15 SML-010LTT86
12
LED13 SML-010LTT86
12
LED11 SML-010LTT86
12
LED9 SML-010LTT86
12
LED7 SML-010LTT86
12
LED5 LNJ208R8ARA
12
LED3 LNJ208R8ARA
12
LED1 LNJ208R8ARA
12
SW10 CA
1 2
SW4 CA
1 2
SW39 CA
1 2
SW13 CA
1 2
DA6
1SS300
1 2
3
SW15 CA
1 2
SW6 CA
1 2
SW21 CA
1 2
SW18 CA
1 2
SW20 CA
1 2
SW12 CA
1 2
LED19 SML-010LTT86
12
SW19 CA
1 2
IC33
BU2090F
VDD
16
DATA
2
CLOCK
3
GND
1
Q0
4
Q1
5
Q2
6
Q3
7
Q4
8
Q5
9
Q6
10
Q7
11
Q8
12
Q9
13
Q10
14
Q11
15
CN10
RIBON CABLE 13P
1
1
2
2
3
3
4
4
5
5
6
6
7
7
8
8
9
9
10
10
11
11
12
12
13
13
SW16 CA
1 2
SW7 CA
1 2
SW38 CA
1 2
SW5 CA
1 2
DA1
1SS300
1 2
3
SW3 CA
1 2
DA5
1SS300
1 2
3
DA13
1SS300
1 2
3
SW9 CA
1 2
C148
0.1
C149
0.1
C150
0.1
CN8
RIBON CABLE 14P
1
1
2
2
3
3
4
4
5
5
6
6
7
7
8
8
9
9
10
10
11
11
12
12
13
13
14
14
IC34
BU2090F
VDD
16
DATA
2
CLOCK
3
GND
1
Q0
4
Q1
5
Q2
6
Q3
7
Q4
8
Q5
9
Q6
10
Q7
11
Q8
12
Q9
13
Q10
14
Q11
15
LED17 SML-010LTT86
12

Related product manuals