EasyManua.ls Logo

Royale Limousine - Dual Battery and Alternator Schematics · Navigator

Default Icon
42 pages
Print Icon
To Next Page IconTo Next Page
To Next Page IconTo Next Page
To Previous Page IconTo Previous Page
To Previous Page IconTo Previous Page
Loading...
38
Dual Battery and Alternator Schematics · Navigator
8
8 7 6 5
4
3
2 1
E
F
E
F
D
C
B
A
B
C
D
1234567
A
ENG APPR.
CHECKED
MFG APPR.
Q.A.
UNLESS OTHERWISE SPECIFIED:
SCALE:
COMMENTS:
DWG. NO.
C
SIZE
Drawn byRevision #DescriptionsGroupsModelYearBrand
TITLE:
DO NOT SCALE DRAWING
THE INFORMATION CONTAINED IN THIS
DRAWING IS THE SOLE PROPERTY OF
ROYALE. ANY REPRODUCTION IN PART
OR AS A WHOLE WITHOUT THE WRITTEN
PERMISSION OF ROY ALE IS PROHIBITED.
PROPRIETARY AND CONFIDENTIAL
NEXT ASSY
USED ON
APPLICATION
DIMENSIONS ARE IN INCHES
TOLERANCES:
THREE PLACE DECIMAL
FRACTIONAL
ANGULAR: MACH BEND
TWO PLACE DECIMAL
INTERPRET GEOMETRIC
TOLERANCING PER:
MATERIAL
FINISH
DM
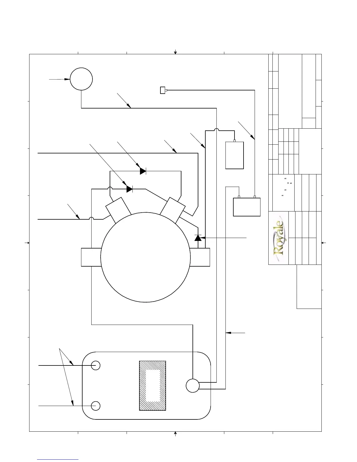
2Alternator
110
1107
1
110-005-01
12/17/2007
NAVIGATOR
DUAL BATTERY &
DUAL ALTERNATOR
SHEET 1 OF 1
(-)
DUAL BATTERY &
Ground at
DUAL ALTERNATOR
2 - 50 AMP
Positive
Power to Board
Power to Board
to Board
Auxiliary Battery
Power to Board
(Trigger Wire)
Terminal
Spare
(+)
SOLENOID
(-)
Battery Relay
Battery
(+)
Engine Block
Red, 8 Ga
FUSES
LINCOLN NAVIGATOR
Black, 4 Ga
Red, 4 Ga
Diode provided
by Manex Kit
Diode provided
by Manex Kit
Diode
Dual Alternator
Red, 4 Ga
Blue/Orange
16 Ga
Green/White
16 Ga
Red, 4 Ga

Table of Contents