EasyManua.ls Logo

Sailor RT5022 VHF DSC - Page 56

Sailor RT5022 VHF DSC
68 pages
Print Icon
To Next Page IconTo Next Page
To Next Page IconTo Next Page
To Previous Page IconTo Previous Page
To Previous Page IconTo Previous Page
Loading...
50
Installation
0645
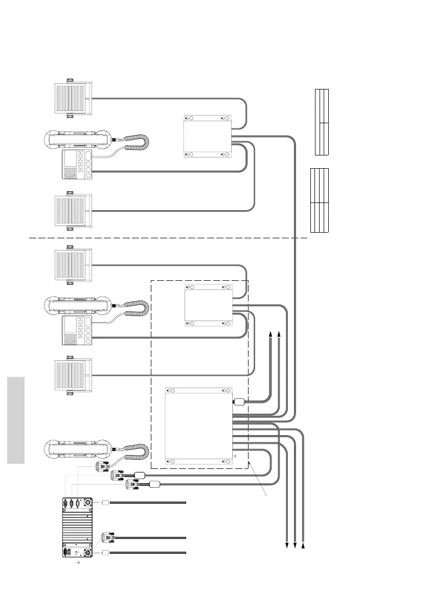
9.3.1 System block diagram with connection box and 2 x
extension box
(rear view)
Option
SPARC II bus
Handset
(Optional)
DSC Antenna
RG214 or better
Cable part no. 56.114
L=5m
furnished with Connection Box
Cable part no. 539603
L=5m
furnished with Connection Box
To VDR
To ships alarm panel or announcer
2x0.5mm2
From position sensor (GPS)
(mixed Rx/Tx Audio)
2x0.5mm2,
max 100m
NMEA
1x2x0.5mm2
(Optional)
(Optional)
Extension Box
Ext. speaker (CU)
Ext. speaker (VHF)
CU 1 (Optional)
(Optional)
Extension Box
To LAN Box (optional)
To Alarm Panel - (if installed)
2x2x0.5mm2, max 100m
8x2x0.5mm2, max. 20m
8x2x0.5mm2, max. 20m
Connection Box
39701D
Cable part no. 56.111
L=1.2m
furnished with LAN Box
VHF
L=3m
(Optional) (Optional)
Ext. speaker (CU)
Ext. speaker (VHF)
CU 2 (Optional)
L=3m
Handset
PL259
RX/TX Antenna
RG214 or better
PL259
Power
12-24V DC
Cable
L=1.5m
furnished with equiptment
(Optional)
Cable Connection diagram
See next page:
Note:
SPARC II cable length specification
Conductor size
Maximum cable length
8x2x0.5mm2
20m
8x2x0.75mm2
30m
8x2x1mm2
40m
All cabling not furnished with equipment to be overall screened type.
Cable screens must be securely grounded at cable inlets in connection boxes, as illustrated in cable connection diagrams.
120W min. continuous
Power cable p/n 539826, 1.5m 2x4.0mm2
+ VDC
White or red
0 VDC
Black
Power connection 12-24VDC,
External power supply input is galvanically isolated from equipment ground reference, i.e. chassis.
Equipment internal power supply reference (-) is at equipment ground reference, i.e. chassis.
(150W min. for RT5020)
Ground
.

Table of Contents

Related product manuals