EasyManua.ls Logo

Samsung DVM S AM280MXVGNR - Troubleshooting E505;E506 Errors

Samsung DVM S AM280MXVGNR
112 pages
Print Icon
To Next Page IconTo Next Page
To Next Page IconTo Next Page
To Previous Page IconTo Previous Page
To Previous Page IconTo Previous Page
Loading...
108
Inspection and trial operation
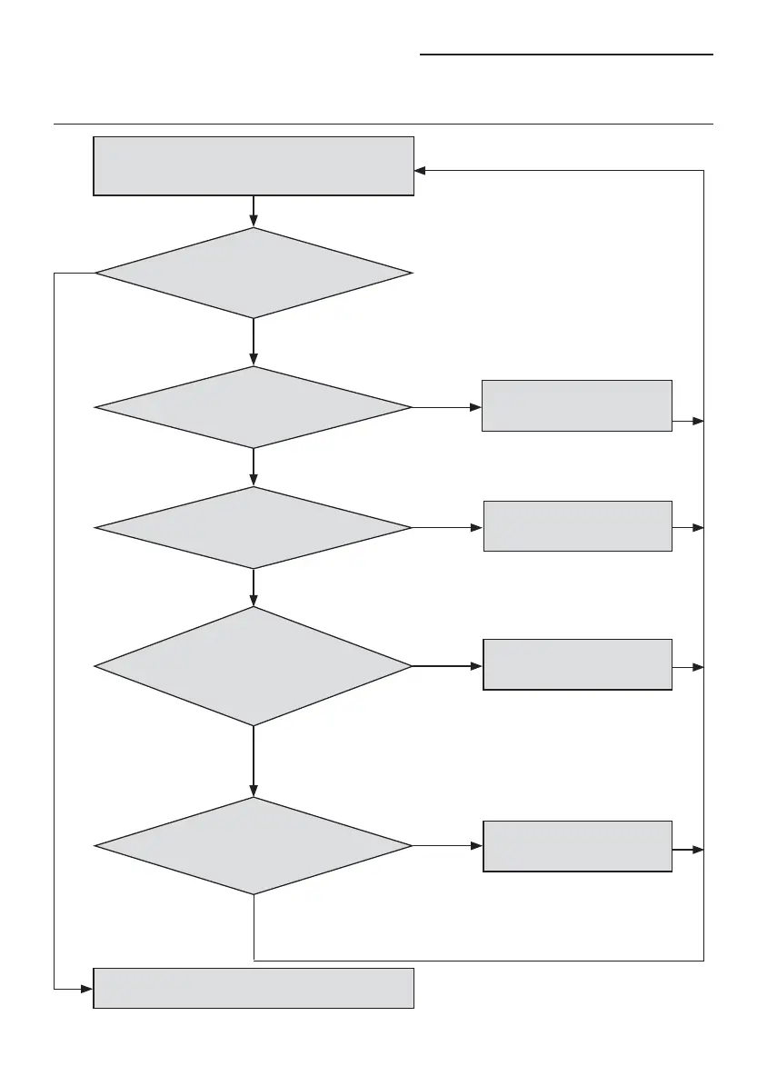
Measure to take when E505, E506 error occurs
Keep all the outdoor units in vacuum mode for 5 min.
- See the instructions on Key operation modes.
Perform Auto Trial Operation again
Ye s
Ye s
Ye s
Open the valve.
No.
Is the ball valve (service valve) on each outdoor unit
opened?
Take corrective measures.
No.
Are the pressure sensor connectors properly
connected to the PBA?
Is the deviation between pressure sensors on
outdoor units greater than 0.2MPa?
Replace the Hub PBA.
No.
Is the pin-to-pin voltage between pins # 3
and 4 of the pressure sensor terminal* on
the Hub PBA 5V?
Replace the pressure sensor.
No.
Is the actual pressure* dierent from the
value on the pressure sensor?
Ye s
Ye s
No.
* The actual pressure can be checked by calculating the saturation
pressure for the outdoor air temperature or connecting a manifold
gauge.

Table of Contents

Related product manuals