EasyManua.ls Logo

Samsung MAX-N75 - CD Part(COMMON)

Samsung MAX-N75
44 pages
Print Icon
To Next Page IconTo Next Page
To Next Page IconTo Next Page
To Previous Page IconTo Previous Page
To Previous Page IconTo Previous Page
Loading...
4-2 Samsung Electronics
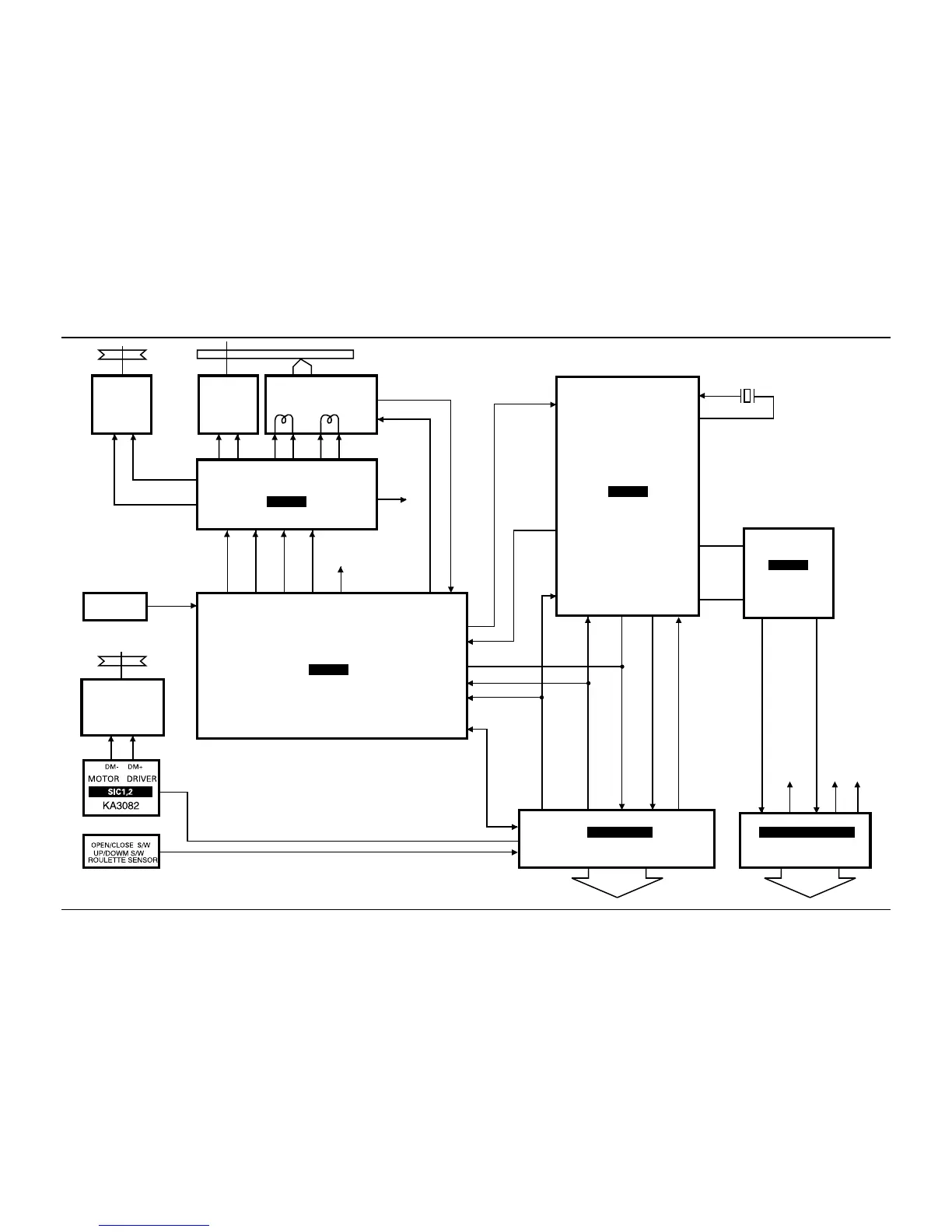
4-2 CD Part(COMMON)

Other manuals for Samsung MAX-N75

Related product manuals