EasyManua.ls Logo

Samsung RB2155BB - 11-2) If there is a trouble with self-diagnosis

Samsung RB2155BB
62 pages
Print Icon
To Next Page IconTo Next Page
To Next Page IconTo Next Page
To Previous Page IconTo Previous Page
To Previous Page IconTo Previous Page
Loading...
35
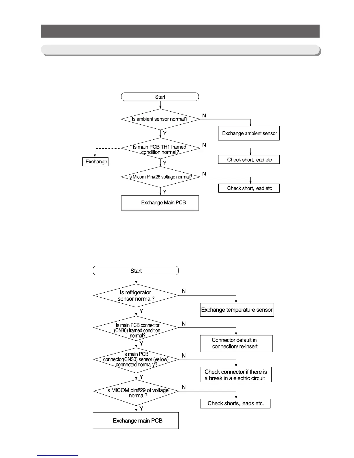
Diagnostics
1) If the ambient sensor has trouble.
2) If the temperature sensor of the refrigerator has trouble.
11-2) If there is a trouble with self-diagnosis

Related product manuals