EasyManua.ls Logo

Samsung RB2155BB - 11-8) Alarm continuously

Samsung RB2155BB
62 pages
Print Icon
To Next Page IconTo Next Page
To Next Page IconTo Next Page
To Previous Page IconTo Previous Page
To Previous Page IconTo Previous Page
Loading...
44
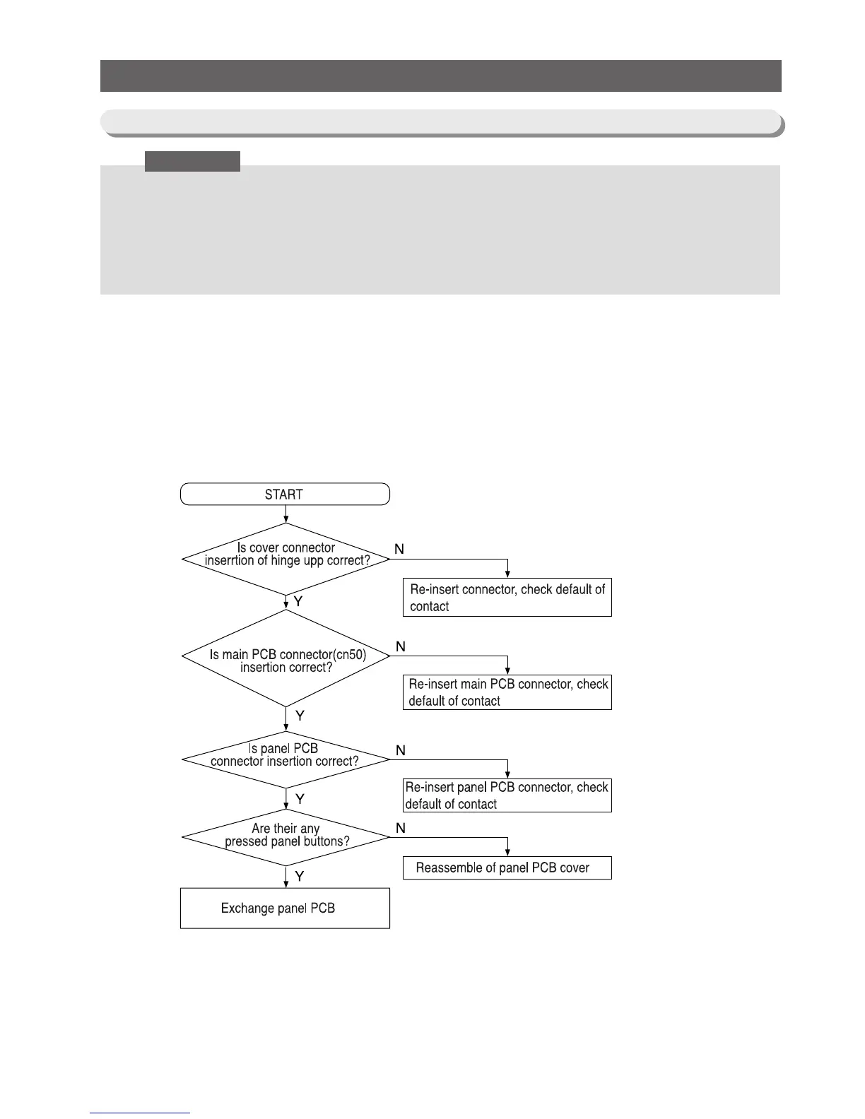
11-8) Alarm continuously
Diagnostics
1) If melody sounds continuously
1. Alarm begins after 2 minutes when the door is open and runs in every 2 minutes.
2. If the door is not closed properly, MICOM will indicate that the door is open, and alarm
continues. If the alam goes for 10 minutes, the light in the compartment will be off and not
be on in the situation that the door opens.
Pre-check

Related product manuals