EasyManua.ls Logo

Samsung RB2155BB - Page 47

Samsung RB2155BB
62 pages
Print Icon
To Next Page IconTo Next Page
To Next Page IconTo Next Page
To Previous Page IconTo Previous Page
To Previous Page IconTo Previous Page
Loading...
47
Diagnostics
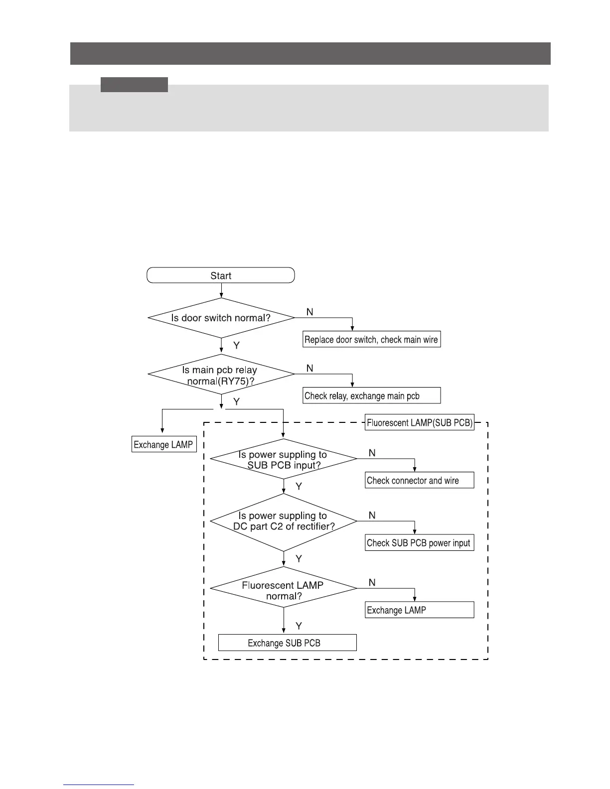
5) If the lamp of refrigerator fails to light
1. Is the power cord connected to a wall outlet correctly?
2. Be careful of high-voltage, high-frequency discharge from the electronic ballast.
Pre-check

Related product manuals