EasyManua.ls Logo

Samsung RF267AABP - EXPLODED VIEW & PARTS LIST

Samsung RF267AABP
137 pages
Print Icon
To Next Page IconTo Next Page
To Next Page IconTo Next Page
To Previous Page IconTo Previous Page
To Previous Page IconTo Previous Page
Loading...
TROUBLESHOOTING
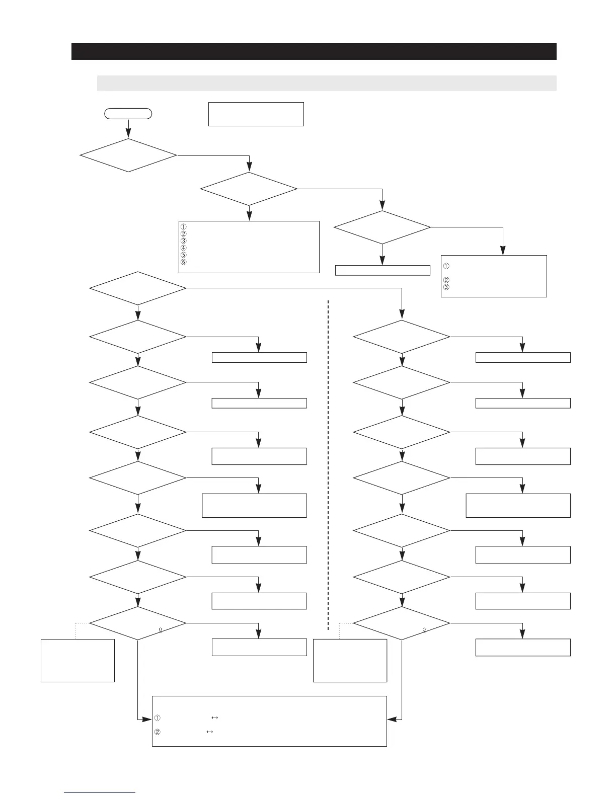
4-2-14. If Cubed or Crushed Ice is not supplied
83
Start
Check the Ice making switch
Check the DOOR Switch
Check the Ice movin motor
Check the wiring connections of Ice moving motor
Check if the COVER ICE ROUTE opens
Check the Q706 movement related with
AUGER_MOTOR safety
Check the water pipe
: bending / Shut off
heck route of ice check solenoid
Check he Ice Maker wiring
Freezer door shall be
closed during operaion.
If MAIN PCB is normal
- Need to check the other parts
AUGER MOTOR MAIN PCB
Check the door wiring connections.
CUBE MOTOR MAIN PCB
Check the door wiring connections/trouble their own or bad wiring connections.
Normal Operation status
Are Ices ejected?
Which mode is
selected?
Is Cubed Ice ejected?
No
Cubed Ice ejected
Crushed Ice
Cubed Ice selected
Is Cubed Ice mode
selected on the
panel PCB?
No
Cubed Ice
No
Yes
Yes
Yes
Yes
Yes
Yes
Check the wire connections/
Cube Solenoid
Is the CUBE MOTOR
positioned at cubed
ice mode?
No
- Check the Ice switch has trouble itself
- Check the wire connections
- Replace the MAIN PCB
Is MICOM IC01 #15
change into 0V when
press Ice switch?
No
check the WIRE & Motor/
Replace the MAIN PCB
Is the Dispenser
Cover opened?
No
Replace the MAIN PCB
(Errors on IC73)
Is IC73 #1,2 changed
into 5V when pressing
Ice Switch?
No
- RY7B, RY7C RELAY Error
- Replace the MAIN PCB
After disconnecting the
CN70, CN71, CN72 and
CN73, measure the both
ends of contact points of
RY7B, RY7C
After disconnecting the
CN70, CN71, CN72 and
CN73, measure the both
ends of contact points of
RY7B.
Is the contact
point of RY7B & RY7C RELAY
changed into 0
No
No
No
Yes
Yes
No
Yes
Yes
Yes
Yes
Yes
Yes
No
No
No
No
No
Normal Operation status
Cancel the “Ice Off”
Is Crushed Ice ejected?
Crushed Ice selected
Is Crushed Ice mode
selected on the
panel PCB?
Check the wire connections/
Motor Cube
Is the CUBE MOTOR
positioned at cubed
ice mode?
- Check the Ice switch has trouble itself
- Check the wire connections
- Replace the MAIN PCB
Is MICOM IC01 #15
change into 0V when
press Ice switch?
check the WIRE & Motor/
Replace the MAIN PCB
Is the Dispenser
Cover opened?
Replace the MAIN PCB
(Errors on IC73)
Is IC73 #2 changed
into 5V when pressing
Ice Switch?
- RY7B RELAY Error
- Replace the MAIN PCB
Is the contact
point of RY7B RELAY
changed into 0
Are Ices in the Ice bucket?
Is “Ice Off” mode
selected on the display
panel?
No

Table of Contents

Related product manuals