EasyManua.ls Logo

Samsung SR-L679EV - 6) Continuous Alarm Troubleshooting

Samsung SR-L679EV
81 pages
To Next Page IconTo Next Page
To Next Page IconTo Next Page
To Previous Page IconTo Previous Page
To Previous Page IconTo Previous Page
Loading...
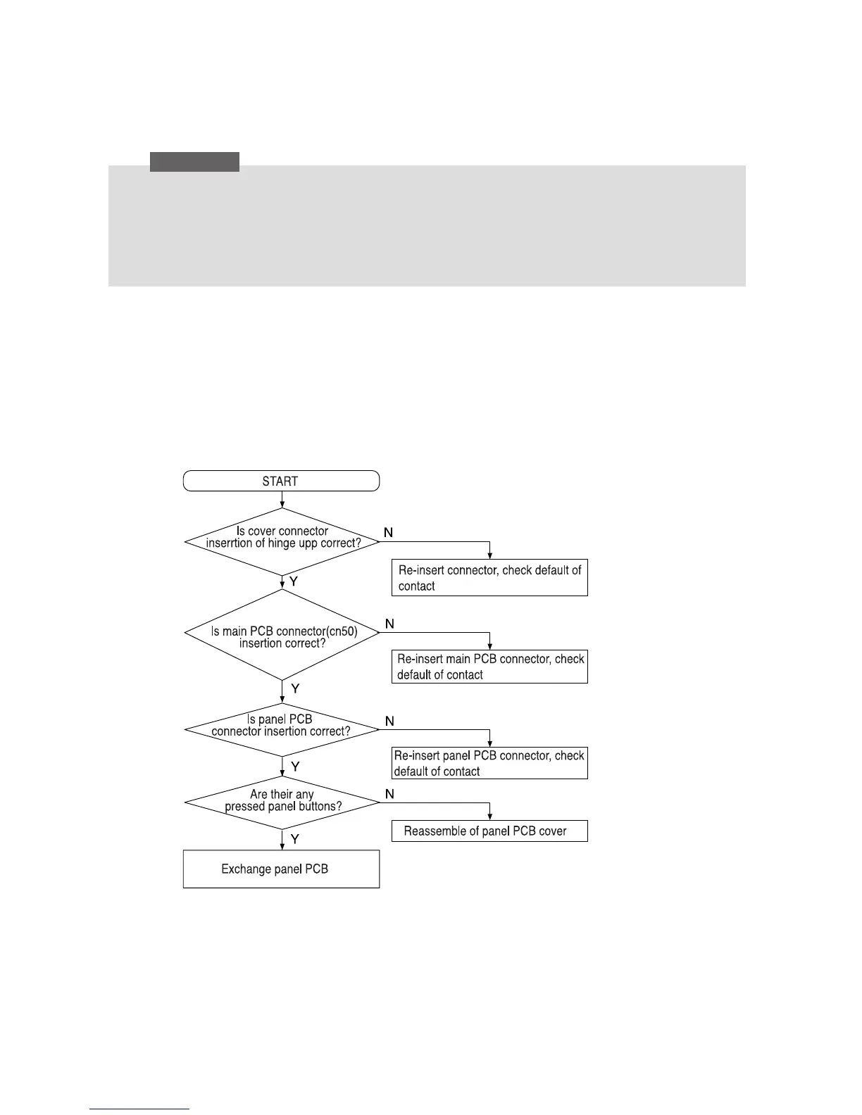
6) When alarm run continuously
6-1) If melody alarm runs continuously
1. Alarm runs after 2 minute when door is open (melody) and runs in interval in every 2
minutes.
2. If door close is not done properly, MICOM will indicate that the door is open then alarm
rings. If it recognize door open over 10 minutes it switch OFF inner lamp goes OFF. Lamp will
not go ON in this situation even if door opens.
Reference
35

Table of Contents

Related product manuals